Modelado de Rinoceronte

Foro dedicado a trabajos en progreso (WIP). Aquí puedes compartir experiencias y opiniones sobre proyectos en producción.
Responder
quimosabi
Mensajes: 154
Registrado: Mié Mar 26, 2008 6:08 pm
Nombre:

Modelado de Rinoceronte

Mensaje por quimosabi » Mar May 15, 2012 2:03 am

Estoy modelando un Rinoceronte con Blender 2.63, poco a poco ire detallando mas el modelo, se aceptan comentarios y sugerencias ;)
Y aprovecho para exponer una duda, en esta version de Blender, alguien sabe como poner una imagen de fondo en las vistas ortograficas del Viewport?


D4rB
Mensajes: 1048
Registrado: Mar Nov 16, 2010 12:46 pm
Nombre: .
Ubicación: México
Contactar:

Re: Modelado de Rinoceronte

Mensaje por D4rB » Mar May 15, 2012 9:04 am

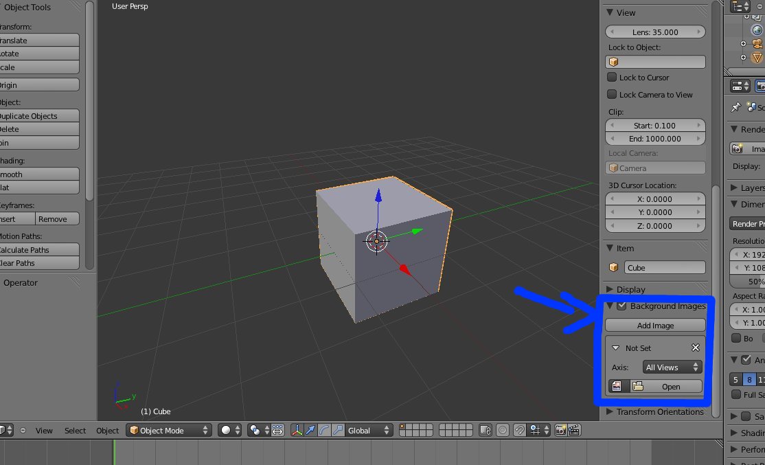
Hola, se ve muy bien, con respecto a tu duda, en el visor 3D del lado derecho está el menú de propiedades (usualmente escondido), lo ocultas o lo muestras con la tecla \"N\", en la parte de casi hasta abajo del menú(quizas haya que scrollear) está la sección de Background Images, seleccionas el cuadrito para que apareca la palomita y luego le das click en el botón de Add Image, le das click al triangulito junto a No Set y después al botón Open. Por default te carga la imagen en todas las vistas.

Te adjunto una captura de pantalla.
Adjuntos
blender-BG-Image.jpeg
(87.8 KiB) No descargado aún
Chat IRC de la comunidad g-blender
http://webchat.freenode.net/?channels=g-blender
canal #g-blender
Otra forma de estar en contacto con la comunidad

quimosabi
Mensajes: 154
Registrado: Mié Mar 26, 2008 6:08 pm
Nombre:

Re: Modelado de Rinoceronte

Mensaje por quimosabi » Mié May 16, 2012 7:28 pm

Muchas gracias amigoD4rB no conozco mucho de esta version, ahora me sera mas facil modelar con imagenes de referencia...

Responder