Proyecto Suzanne
Re: Proyecto Suzanne
Estoy pensando seriamente en cambiarle el vestuario.
Después de verlo en la moto, la chamarra le hace perder un poco la intención.
Después de verlo en la moto, la chamarra le hace perder un poco la intención.
[size=medium][color=000033]Pachito_3D Tu Parcero[/color][/size]
Re: Proyecto Suzanne
Recuerden que pueden dejar sus comentarios
[size=medium][color=000033]Pachito_3D Tu Parcero[/color][/size]
Re: Proyecto Suzanne
[size=medium][color=000033]Pachito_3D Tu Parcero[/color][/size]
Re: Proyecto Suzanne
Noooooooooo!!!!!!!! se corta justo cuando empieza el fuego!!! jajaja queremos ver mas!!!
Muy bueno.
Muy bueno.
Re: Proyecto Suzanne
Un avance
- Adjuntos
-
- Ven+Moto.jpg
- (44.98 KiB) No descargado aún
[size=medium][color=000033]Pachito_3D Tu Parcero[/color][/size]
Re: Proyecto Suzanne
Aqui esta con el fuego
http://www.youtube.com/watch?v=kSvxbwupfzM
http://www.youtube.com/watch?v=kSvxbwupfzM
[size=medium][color=000033]Pachito_3D Tu Parcero[/color][/size]
Re: Proyecto Suzanne
Ya se ve el progreso jejejee
Este es uno de los escenarios del El Contrato de Drakkar, el cortometraje que se est desarrollando bajo el Proyecto Suzanne,
Claro no esta texturizado pero ya tiene forma
Echo por Yesid Ortega
Saludos
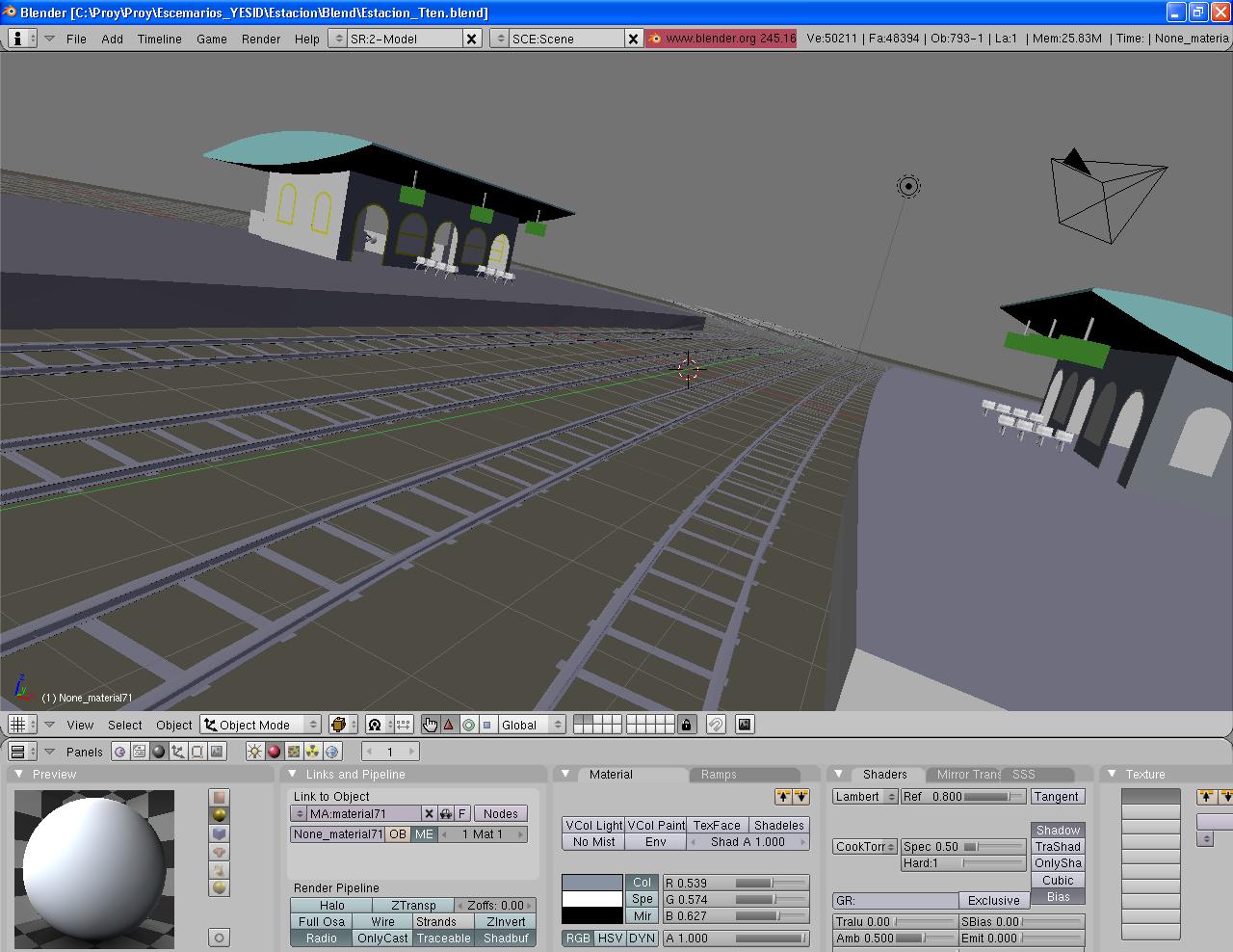
Este es uno de los escenarios del El Contrato de Drakkar, el cortometraje que se est desarrollando bajo el Proyecto Suzanne,
Claro no esta texturizado pero ya tiene forma
Echo por Yesid Ortega
Saludos
- Adjuntos
-
- 1.JPG
- (160.63 KiB) No descargado aún
[size=medium][color=000033]Pachito_3D Tu Parcero[/color][/size]
Re: Proyecto Suzanne
Hola
aquí esta otro escenario echo por Yesid Ortega.
Ya hay moral jejeje, Ya me la imagino con texturas.
Claro estos no son los colores finales, solo es para distinguir las partes del modelado
Aquí les dejo a Villa Tumbilis.
Saludos cordiales,
aquí esta otro escenario echo por Yesid Ortega.
Ya hay moral jejeje, Ya me la imagino con texturas.
Claro estos no son los colores finales, solo es para distinguir las partes del modelado
Aquí les dejo a Villa Tumbilis.
Saludos cordiales,
- Adjuntos
-
- 2.JPG
- (119.08 KiB) No descargado aún
[size=medium][color=000033]Pachito_3D Tu Parcero[/color][/size]