Problema con el editor de nodos
Problema con el editor de nodos
Hola, quiero empezar a mirarme un poco mas en serio trabajar con Cycles, pero cuando voy al editor de nodos y pulso Shit+A, el menú sale pero está todo desactivado, no puedo agregar nada.
¿Alguna solución?
Gracias y un saludo.
¿Alguna solución?
Gracias y un saludo.
Re: Problema con el editor de nodos
Revisa si tienes activa la opción \"Use nodes\"?
Chat IRC de la comunidad g-blender
http://webchat.freenode.net/?channels=g-blender
canal #g-blender
Otra forma de estar en contacto con la comunidad
http://webchat.freenode.net/?channels=g-blender
canal #g-blender
Otra forma de estar en contacto con la comunidad
Re: Problema con el editor de nodos
Hola D4rB, si está activado, la cosa es que en materiales puedo seleccionar glossy, diffuse, etc, pero agregar algo en el editor de nodos está desactivado, lo que en programación se conoce como \"enabled to false\".
Tendré que instalar de nuevo Blender?
Saludos.
Tendré que instalar de nuevo Blender?
Saludos.
Re: Problema con el editor de nodos
No creo que tengas que reinstalarlo, algo te falta hacer, intenta crear un nuevo material y luego editarlo, habiendo cambiado a cycles primero.
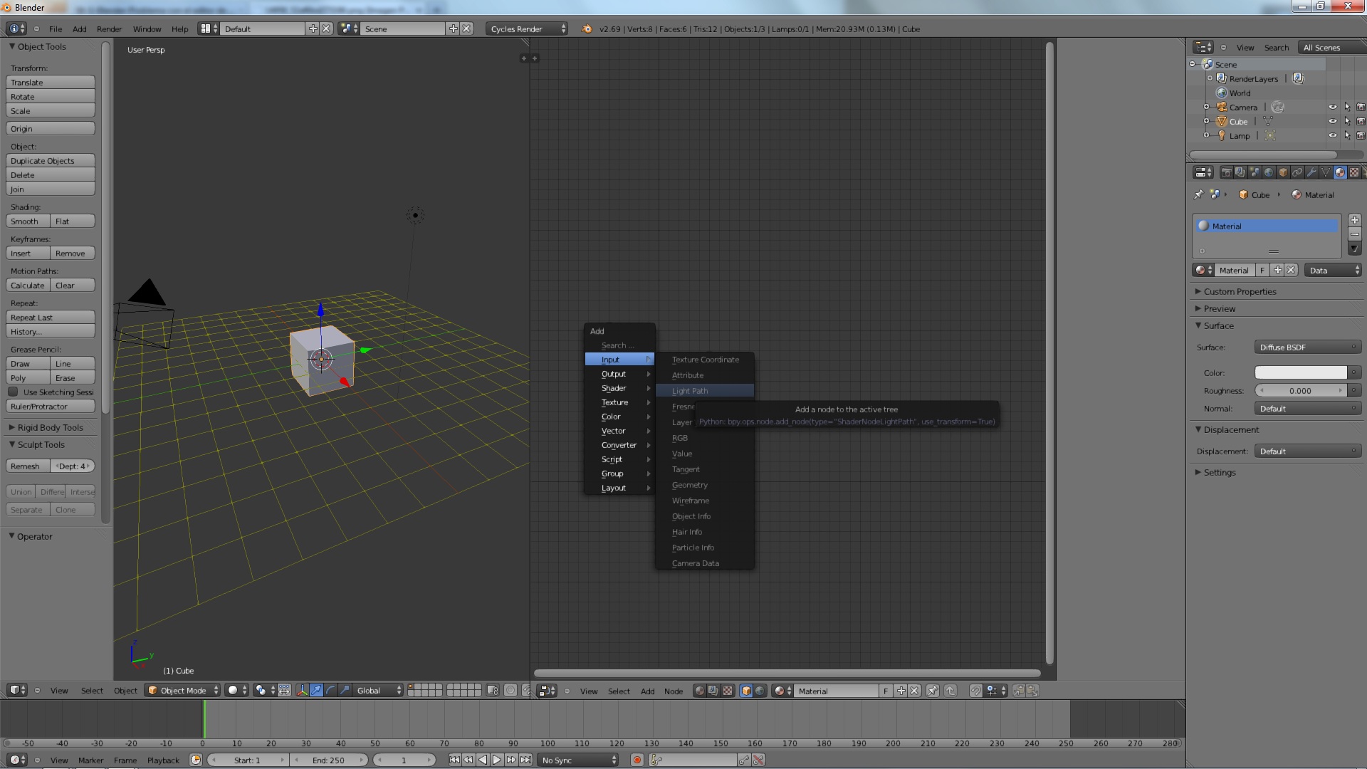
Te dejo una captura de pantalla de como debería de verse por si ves algo distinto.
Te dejo una captura de pantalla de como debería de verse por si ves algo distinto.
- Adjuntos
-
- nodes.png
- (155.05 KiB) No descargado aún
Chat IRC de la comunidad g-blender
http://webchat.freenode.net/?channels=g-blender
canal #g-blender
Otra forma de estar en contacto con la comunidad
http://webchat.freenode.net/?channels=g-blender
canal #g-blender
Otra forma de estar en contacto con la comunidad
Re: Problema con el editor de nodos
Hola, he mirado tu captura y si no me equivoco está igual que la que yo te adjunto, hace unos dias (la ultima vez que use cycles), iba bien, ahora no.
¿Tienes alguna idea de por que pasa esto?
Saludos y gracias.
¿Tienes alguna idea de por que pasa esto?
Saludos y gracias.
- Adjuntos
-
- cap.jpg
- (346.14 KiB) No descargado aún
Re: Problema con el editor de nodos
En la barra de abajo del editor de nodos se ve que no tienes seleccionado material (la esfera), intenta seleccionarla (no tengo idea de por que no esta seleccionada), si no se puede entonces restaura tu configuracion a la default (File -> Load Factory Settings)
Chat IRC de la comunidad g-blender
http://webchat.freenode.net/?channels=g-blender
canal #g-blender
Otra forma de estar en contacto con la comunidad
http://webchat.freenode.net/?channels=g-blender
canal #g-blender
Otra forma de estar en contacto con la comunidad
Re: Problema con el editor de nodos
Era eso D4rB, no seleccionar el material. No sé si es que no se selecciona por defecto. En fin las aguas vuelven a su cauce.
Saludos y gracias.
Saludos y gracias.