empezando con cylces

Preguntas y respuestas relacionadas con el proceso de render usando Blender Internal, Yafaray, Cycles, LuxRender, Vray, MentalRay, Renderman, Aqsis, Pixie, Octane, etc.
eugeniomarin
Mensajes: 56
Registrado: Dom May 16, 2010 3:59 am
Nombre:
Contactar:

empezando con cylces

Mensaje por eugeniomarin » Lun Sep 10, 2012 4:25 am

Hola:
Ando tanteando el Cycles, y hay una cosa que no acabo de entender.
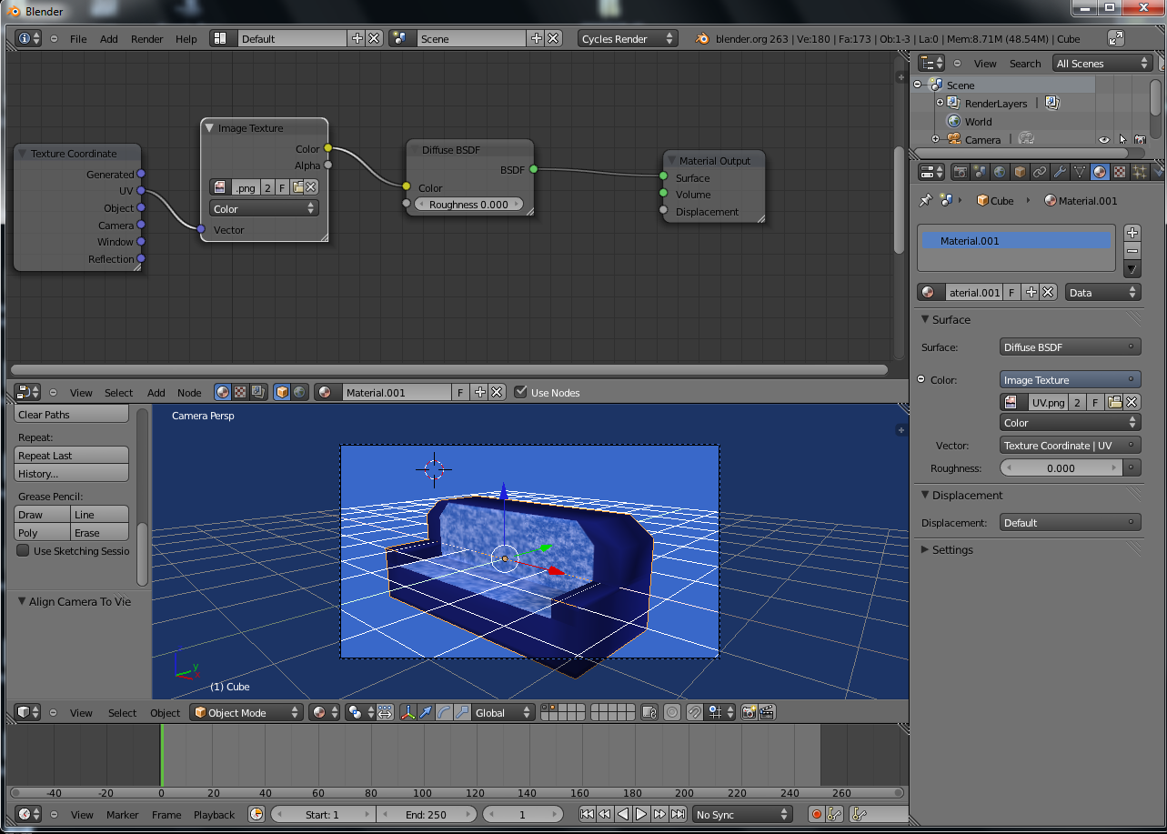
Estoy haciendo un mueble, y quiero que en una sola cara me aplique una imagen , pero no hay forma.

Pongo Diffuse, en color cargo la imagen, y en vector generated con 0.1, y no sale nada en el render, y le doy a Assign, pero nada.

alguna idea para poner la textura solo en la cara, y que además, que la textura ocupe toda la cara completa sin repetirse ni nada?

pd. es un mueble, y la foto es la de un horno, por lo que debe quedar como si estuviese modelado el horno.

gracias

Avatar de Usuario
Jquex
Mensajes: 213
Registrado: Mié May 11, 2011 10:55 am
Nombre: Jorge Quex
Ubicación: Guatemala

Re: empezando con cylces

Mensaje por Jquex » Lun Sep 10, 2012 12:09 pm

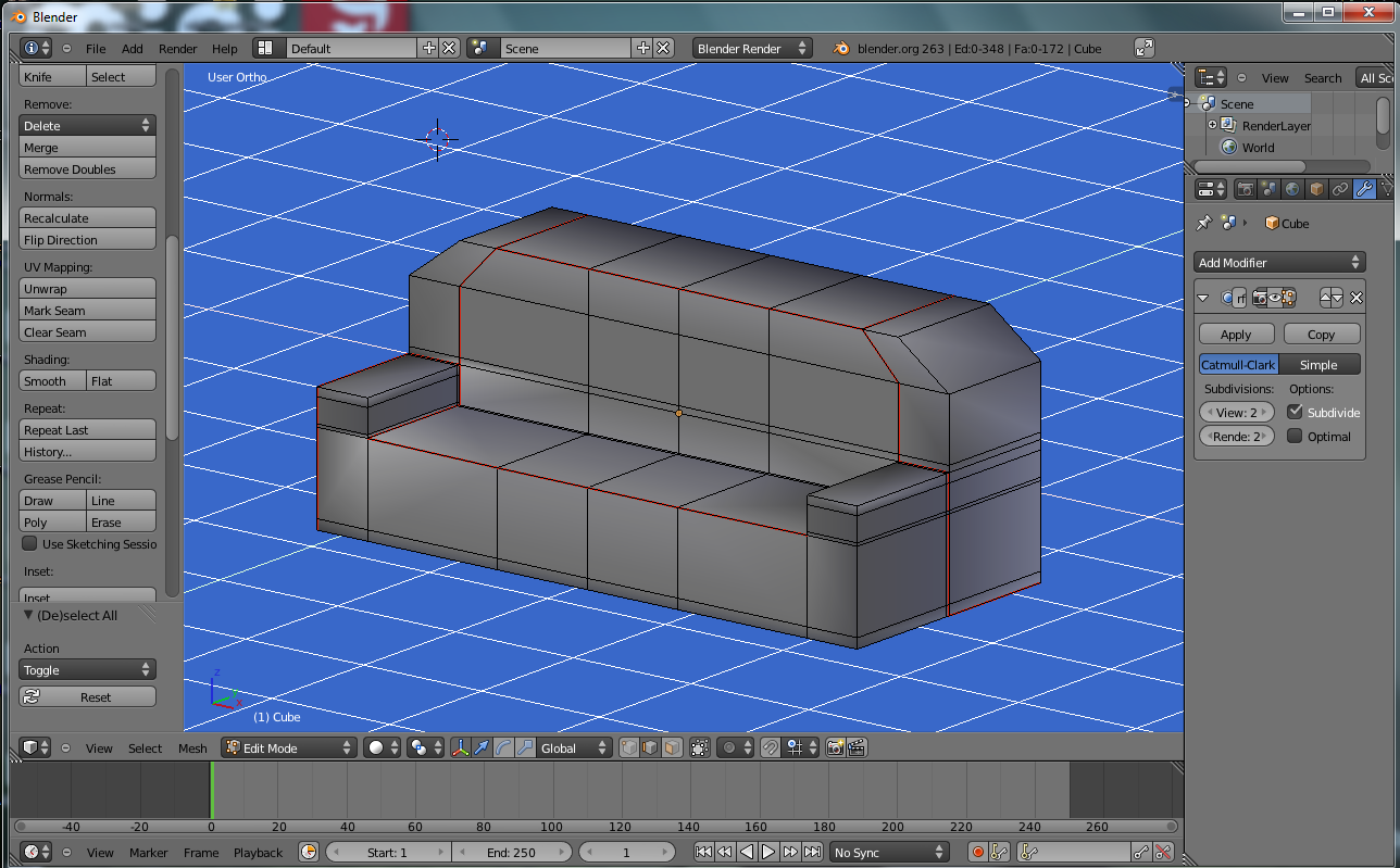
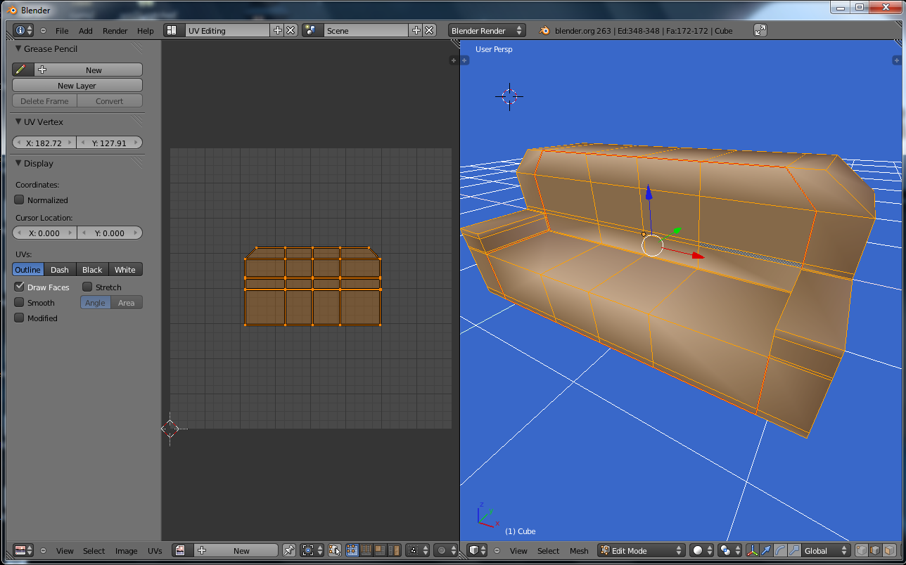
Quetal como vas? Mira lo mas efectivo seria que usaras un mapeo UV, en tu mueble haces unas Marks seams, y te enfocas mas en la cara que queres que tenga esa textura, y lo aplicas!

te subo unas imagenes que hice al rapidin para que tengas una mejor idea de lo que te comento, te sugiero que al hacer las Marks seams pongas atencion a tu modelo para estudiar bien los cortes, como te comente en este ejemplo lo hice rapido sin poner mas atencion a otras cosas pero para que se vea mejor deberias poner atencion en eso ya que si no lo haces las areas donde no pones coco, podria salir la textura muy estirada o con algun error!

bueno espero que te haya sido de utilidad!
Adjuntos
pbUV.png
(773.35 KiB) No descargado aún
EJ04.png
(560.39 KiB) No descargado aún
EJ03.png
(273.3 KiB) No descargado aún
EJ02.png
(235.59 KiB) No descargado aún
EJ01.png
(281.41 KiB) No descargado aún

eugeniomarin
Mensajes: 56
Registrado: Dom May 16, 2010 3:59 am
Nombre:
Contactar:

Re: empezando con cylces

Mensaje por eugeniomarin » Jue Sep 13, 2012 12:15 pm

bueno, no me funciona, lo dejo estar, pruebo al dia siguiente, no se que he hecho diferente y acaba saliendo algo, genial.

lo de las markSeams no acabo de entenderlo, yo simplemente selecciono todas las caras que necesito, le hago UNWRAP y después voy una a una ajustando el sitio de la textura con modo UV, no se si será correcto.

Por cierto, en todos los tutoriales veo que usan los nodos, pero yo no los he tocado, me pierdo algo?

Avatar de Usuario
Jquex
Mensajes: 213
Registrado: Mié May 11, 2011 10:55 am
Nombre: Jorge Quex
Ubicación: Guatemala

Re: empezando con cylces

Mensaje por Jquex » Jue Sep 13, 2012 2:28 pm

Hey que tal como vas? bueno déjame ver si te puedo hacer un tuto, para que captes mejor el concepto! por otro yo cuando empecé a usar Cycles, me di cuenta que era mucho más sencillo para mi modificar los parámetros con los nodos que en el panel, aunque no sabía nada de nodos, me tire al agua y poco a poco le he ido agarrando la onda! Para mi si es importante que aprendas un poquito de nodos si usas cycles ya que así tendrás mejores resultados con tus proyectos, con respecto a efectos en los materiales!

Avatar de Usuario
Jquex
Mensajes: 213
Registrado: Mié May 11, 2011 10:55 am
Nombre: Jorge Quex
Ubicación: Guatemala

Re: empezando con cylces

Mensaje por Jquex » Jue Sep 13, 2012 5:44 pm

Que tal como vas? Antes que nada te comento que estoy aprendiendo hacer tutoriales así que no son de lo mejor, además los hago en los ratitos libres que tengo en la oficina jajaja! Bueno espero que este te sea de utilidad cualquier cosa siempre me comentas y vemos como aclarar mas el asunto! :lol:

http://www.mediafire.com/?cqw4bgt5b4nf73q

eugeniomarin
Mensajes: 56
Registrado: Dom May 16, 2010 3:59 am
Nombre:
Contactar:

Re: empezando con cylces

Mensaje por eugeniomarin » Vie Sep 14, 2012 3:50 am

fantastico, muchas gracias, creo que lo voy pillando, primero exportas y en un editor de imagen pintas el UV.
Las seams marks son simplemente para que \"separe\" esas caras del resto para poder saber que area de textura le toca.

Un cosa, para que en un mismo objeto vayan dos imagenes de textura totalmente diferente, que tendrían, que ponerse todas las texturas en el mismo archivo UV.png que exportamos???
o se puede hacer con varias imagenes independientes y dándole al boton Assign?

por lo demás, muy bien el tuto, lo unico que le añadiria subtitulos explicativos y cuando pulsas alguna tecla para que se vea en pantalla que tecla o combinación es.

Avatar de Usuario
Jquex
Mensajes: 213
Registrado: Mié May 11, 2011 10:55 am
Nombre: Jorge Quex
Ubicación: Guatemala

Re: empezando con cylces

Mensaje por Jquex » Vie Sep 14, 2012 9:06 am

Quetal como vas? Con lo de la textura yo prefiero trabajarla toda en una sola imagen, bueno dependera del modelo ya que cada uno hay que trabajarlo de diferente modo, asi no tendras muchos archivos separados cuando hagas una composicion mas compleja! Por otro lado los marks seams son muy importantes, es decir en la forma y la cantidad que vas a colocar ya que esto definira como quedara la textura al final ya que puede quedar muy estirada o muy apretada en algunas areas del modelo.

Una cosa que podes hacer es tomar algun empaque de algo por ejemplo un cereal, un jugo que venga en caja y separas la caja por donde la unieron con pegamento al desarmarla veras como hicieron los cortes, eso te daria una idea mas clara para hacer tus marks seams.

Y ya finalizando, como te comente aun estoy en eso de hacer tutos, y no me he puesto a investigar como sacar la ventanita donde se ven que teclas preciono y como lo hice en la oficina no pude narrarlo aqui no tengo microfono jajaja! bueno pero almenos sirvio de algo!

Cuidate!

eugeniomarin
Mensajes: 56
Registrado: Dom May 16, 2010 3:59 am
Nombre:
Contactar:

Re: empezando con cylces

Mensaje por eugeniomarin » Vie Sep 14, 2012 10:08 am

muchas gracias, para mi gusto, los tutoriales hablados no me gustan nada, los veo más prácticos con unos subtitulos explicativos
(por cierto, en youtube los puedes poner directamente, y si tus tutos tienen exito, puedes ir sacando unos dinerillos con adsense)

Avatar de Usuario
Jquex
Mensajes: 213
Registrado: Mié May 11, 2011 10:55 am
Nombre: Jorge Quex
Ubicación: Guatemala

Re: empezando con cylces

Mensaje por Jquex » Vie Sep 14, 2012 4:27 pm

Como te va Eugenio, pues gracias y tomare en cuenta tus sugerencias, y la verdad los hago mas por amor a la causa que otra cosa, a mi al principio me costo bastante agarrarle la onda a Blender y en los foros me hecharon mucho la mano y aun lo hacen asi que porque no retribuir con lo que pueda!

eugeniomarin
Mensajes: 56
Registrado: Dom May 16, 2010 3:59 am
Nombre:
Contactar:

Re: empezando con cylces

Mensaje por eugeniomarin » Dom Sep 16, 2012 4:19 pm

lo de poner imagenes con el UV mas o me os lo pillo,pero pongo un suelo con una imagen, pero me da la sensacion que no se ven las sombras del resto de objetos.
ademas, si el plano EMITTER lo pongo muy cerca, se ve el objeto en el render, y si lo alejo demasiado y le subo la potencia el fondo me sale \"quemado\", algun truco de luces y sombras?? porque con el internal era mas intuitivo

Avatar de Usuario
Jquex
Mensajes: 213
Registrado: Mié May 11, 2011 10:55 am
Nombre: Jorge Quex
Ubicación: Guatemala

Re: empezando con cylces

Mensaje por Jquex » Lun Sep 17, 2012 11:41 am

Quetal como vas? No muy te entiendo, porque no subis una imagen o un boceto de la idea que queres hacer y ya con eso tengo una referencia para ayudarte a corregir el problema!

eugeniomarin
Mensajes: 56
Registrado: Dom May 16, 2010 3:59 am
Nombre:
Contactar:

Re: empezando con cylces

Mensaje por eugeniomarin » Mar Sep 18, 2012 12:56 pm

Te paso imagen con un render (hecho en cinco minutillos), la textura del marmol es glossy con roughnes 0.15, y la otra, simplemente de color gris claro sin nada más.

Tiene detrás un emitter (strength 15), como vés, al fondo \"quema\" la foto de tanta luz, pero en el frente, apenas llega, quedando la imagen muy contrastada, y las sombras brillan por su ausencia, no se si tendría que tocar algo o que.

Gracias por la ayuda.
Por cierto, no sabrás dónde se cambia la textura del cielo, porque pongo tipo sky, pero no encuentro de cambiar los tonos.

foto 3d blender

Avatar de Usuario
Jquex
Mensajes: 213
Registrado: Mié May 11, 2011 10:55 am
Nombre: Jorge Quex
Ubicación: Guatemala

Re: empezando con cylces

Mensaje por Jquex » Mié Sep 19, 2012 9:51 pm

Que tal Como vas? pues vi tu imagen yo creo que tu problema es que tenes una sola fuente de luz, por lo que deberias poner una luz general y luego si queres pones alguna auxiliar para que te quede mejor!

Te subo un blen, basado en la idea que planteas y mira si ese es el efecto que queres, lo hice a la carrera y no le puse mucha atencion a la hora de hacer el mapeo uv, solo me enfoque en las caras que queria que resaltara la textura a la hora de trabajarlo ya bien si hay que poner atencion en los mark seams.

Te recomiendo que revises los nodos para que veas como los maneje y para que comprendas un poco mejor el efecto que causan en cada objeto!

http://www.mediafire.com/?tew90p8lvsh8c9k

eugeniomarin
Mensajes: 56
Registrado: Dom May 16, 2010 3:59 am
Nombre:
Contactar:

Re: empezando con cylces

Mensaje por eugeniomarin » Jue Sep 20, 2012 11:01 am

de tu archivo blender he quitado la textura UV, y he puesto un emitter relativamente fuerte y cerca, de forma que debería provocar una sombra, pero no la hace.
En el blender internal, con simplemente con los samples de la luz, ponias sombra dura o difuminada, pero es que aqui no sale nada, por eso lo de si hay un boton tipo Rayshadow

render

Avatar de Usuario
Jquex
Mensajes: 213
Registrado: Mié May 11, 2011 10:55 am
Nombre: Jorge Quex
Ubicación: Guatemala

Re: empezando con cylces

Mensaje por Jquex » Vie Sep 21, 2012 11:47 am

Que tal como vas? Ahora ya te capte la onda, yo pense que era reflexión en lo que te querias enfocar, y vos querias una sombra mas solida!

Te mando esta imagen, donde resalto con unas flechas amarillas, los puntos claves.

en la flecha amarilla en la seccion Displacemnetn buscas la opsion Shadow Ray y veras el resultado en la flecha 2.

La flecha 3 es para que veas como seria si lo haces en los nodos!

Prova y me contas como te resulta! :confuso:
Adjuntos
Cycles.png
(543.46 KiB) No descargado aún

Responder