script zoom para BGE

Preguntas y respuestas relacionadas con el uso y desarrollo de scripts Python y plugins para Blender 3D
Responder
skarmiglione
Mensajes: 4
Registrado: Jue Jul 15, 2010 3:18 am
Nombre:

script zoom para BGE

Mensaje por skarmiglione » Jue Jul 15, 2010 5:33 pm

Trato de hacer un script que se active cuando el personaje salte, lo que haría que la cámara cambie de vista normal de lente 50mm a a lente 30mm, pero necesito que se vea la transición en forma de zoom en la visualización en determinado tiempo en el que uno calcularía que el salto empieza a decrecer, momento en el cual en el lente se desencadenara el evento que hará volver al lente a su posición original de 50mm.
este es el prototipo inicial muy cutre por cierto.

import GameLogic as gl
import GameKeys

scene = gl.getCurrentScene()
objects = scene.objects

camera = objects[\'OBCamera\']

#print camera

print dir(camera)
camera.lens = 10

lo he puesto en el BGE con la logica de
Keyboard(space) cube(python:conf)(script:camera{el script arriba})

le doy P y al apretar la barra espaciadora en modo juego, la cámara si hace el cambio lente, pero lo hace abruptamente, lo que quiero saber es como podría ponerle un tiempo y una progresividad a dicho cambio.
Gracias por la atención.
Adjuntos

[La extensión ha sido desactivada y no se mostrará en adelante]


Avatar de Usuario
soliman
Mensajes: 5501
Registrado: Jue Sep 01, 2005 1:13 pm
Nombre: soliman
Contactar:

Re: script zoom para BGE

Mensaje por soliman » Vie Jul 16, 2010 12:51 am

En script no se, pero con logic brick es tan facil como esto...
http://img688.imageshack.us/img688/3940/camara52.jpg

Edgard
Mensajes: 181
Registrado: Vie Feb 17, 2006 3:39 pm
Nombre:
Contactar:

Re: script zoom para BGE

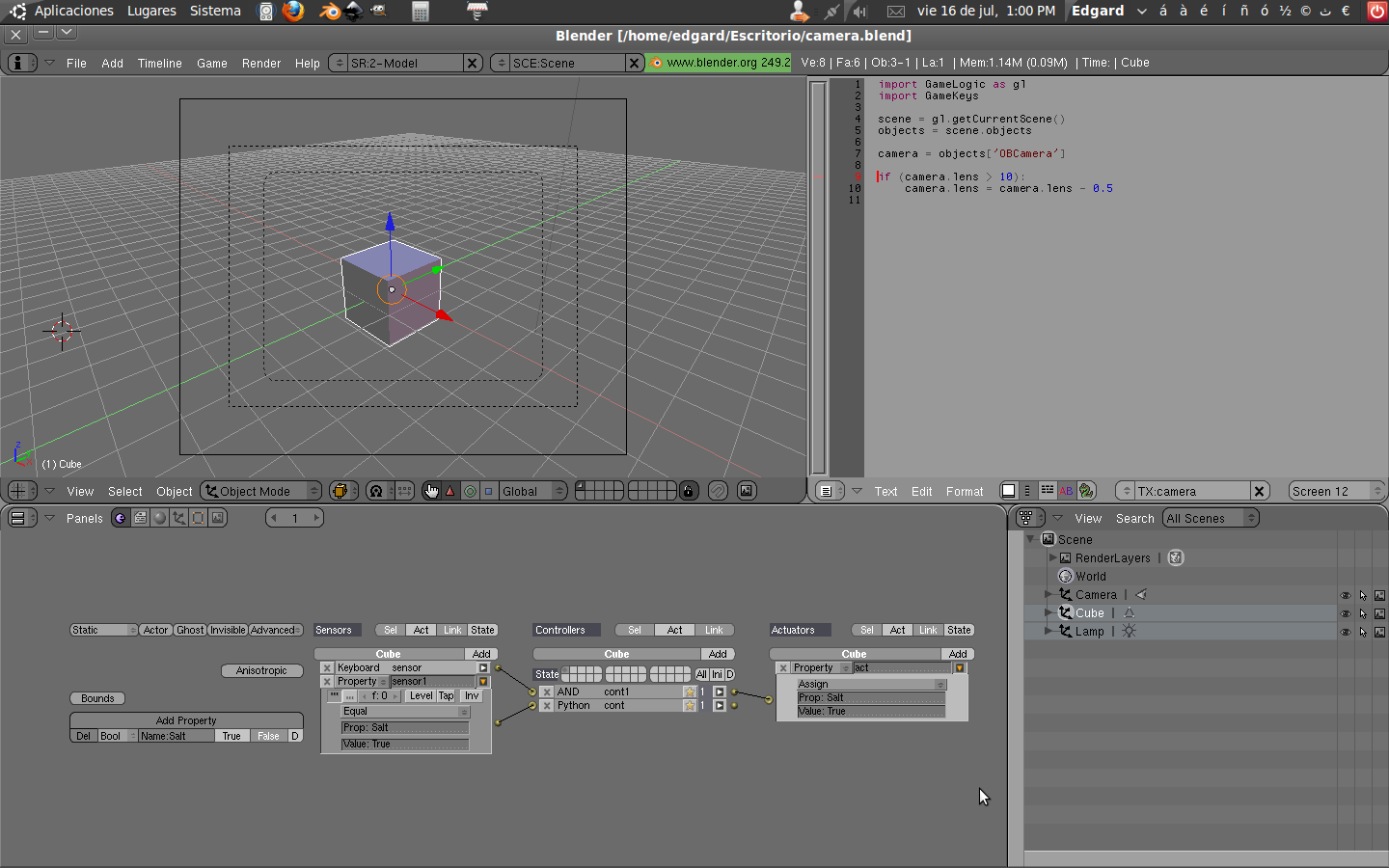
Mensaje por Edgard » Vie Jul 16, 2010 1:01 pm

No creo que sea la mejor solución...pero igual funciona.
Adjuntos
Salto.png
(106.05 KiB) No descargado aún

Avatar de Usuario
soliman
Mensajes: 5501
Registrado: Jue Sep 01, 2005 1:13 pm
Nombre: soliman
Contactar:

Re: script zoom para BGE

Mensaje por soliman » Vie Jul 16, 2010 2:42 pm

Lo he probado, y si funciona.
Yo tenia este que era para hacer zoom con la rueda del ratón...
http://www.pasteall.org/blend/3170

Responder