En ese caso el calculo automatico no va funcionar, vas a tener que corregirlo a mano.
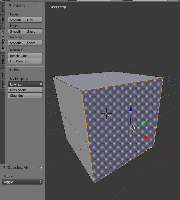
Lo primero que tienes que hacer es activar la visualizacion de los normals
En modo edicion, en panel de propiedades (tecla N), en la seccion Mesh Display en los botones bajo el titulo Normal, el que representa la cara.
Eso te mostrara una peque;a linea azul sobresaliendo del lado de la cara normal (visible), selecciona las que esten incorrectas y despues en el panel de herramientas (tecla T) en la pesta;a Shading/UV hay 2 botones bajo el titulo normals, el primero, Recalculate, es lo que ya hiciste con CTRL + N, el segundo, Flip Direction, invierte la direccion de la cara, puedes aumentar o disminuir el tama;o de la linea azul donde las activaste por si se te dificulta encontrar caras incorrectas.