duda game engine
duda game engine
buenas soy novato en blender y me empiezo a manejar bien
he modelado un coche en default lo e probado en game engine pero va fatal le doy que valla hacia delante o hacia atras y en vez de ir recto encima del plano parece que sube una rampa le hago saltar y al caer atraviesa el plano
tambien he importado 2 coches de http://archive3d.net/?tag=car
y le pasa lo mismo
segun me parece tengo que modelar en game engine los objetos o puedo hacerlos aparte y utilizarlos en el game engine
he modelado un coche en default lo e probado en game engine pero va fatal le doy que valla hacia delante o hacia atras y en vez de ir recto encima del plano parece que sube una rampa le hago saltar y al caer atraviesa el plano
tambien he importado 2 coches de http://archive3d.net/?tag=car
y le pasa lo mismo
segun me parece tengo que modelar en game engine los objetos o puedo hacerlos aparte y utilizarlos en el game engine
Re: duda game engine
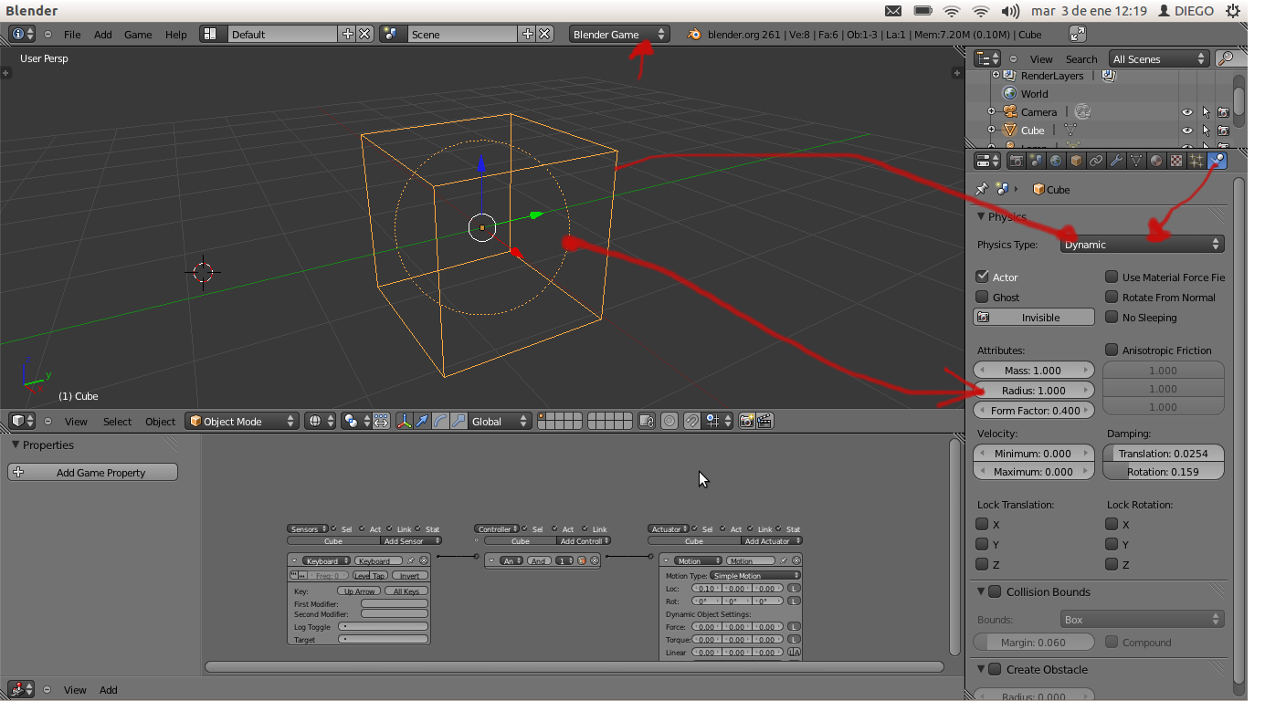
Hola, pues yo supongo que se debe al delimitador del area de tu carro, por tanto deberias revisar si esta bien o no... o cambiar su tamaño con la herramienta radio..... ya revisaste que sea dinámico o estático??
subo una imagen por si las moscas
ademas creo que deberías visitar
http://www.fisicomolon.blogspot.com/2009/06/curso-creacion-de-videojuegos-en.html
saludos
subo una imagen por si las moscas
ademas creo que deberías visitar
http://www.fisicomolon.blogspot.com/2009/06/curso-creacion-de-videojuegos-en.html
saludos
- Adjuntos
-
- Pantallazo del 2012-01-03 12:19:25.png
- (203.83 KiB) No descargado aún
YHOYO
http://oriproyectos.blogspot.com :idea:
http://oriproyectos.blogspot.com :idea:
Re: duda game engine
gracias pero le he cambiado la fisica a dinamico ,estatico rigido ,blando ,la masa ,el ratiusy nada la pag de fisico molon ya la visite ayer y su coche funciona correctamente e revisado y puesto los mismos parametros y nada
¿puede que sea el windows ya que le cuesta mucho mover cualqier objeto que tenga unos cuantos colores o texturas y me bloquea el blender un rato aveces se pone blanca la pantalla del blender y me lo cierra eso con el windows 7 y con el xp le falta algo y me lo cierra al rato?
¿puede que sea el windows ya que le cuesta mucho mover cualqier objeto que tenga unos cuantos colores o texturas y me bloquea el blender un rato aveces se pone blanca la pantalla del blender y me lo cierra eso con el windows 7 y con el xp le falta algo y me lo cierra al rato?
Re: duda game engine
Pues eso es facil de probar.... descargate mi \"juego\" de carros ya programado y mira si te funciona o no
blender kart diego quevedo
pruebalo con P el carro que funciona es el naranja, para que lo muevas con las teclas W A S D
a ver como va?
blender kart diego quevedo
pruebalo con P el carro que funciona es el naranja, para que lo muevas con las teclas W A S D
a ver como va?
- Adjuntos
-
- karts.png
- (244.13 KiB) No descargado aún
YHOYO
http://oriproyectos.blogspot.com :idea:
http://oriproyectos.blogspot.com :idea:
Re: duda game engine
esta chulo el cochecito pero me a costado descargarlo el juego e tenido que usar el adobe dreamweavercs5.5 ya que al pulsar el link me mandaba a ( http:=\"\" dl.dropbox.com=\"\" u=\"\" 4230273=\"\" blender=\"\" dragster%202_49_game_para%20hacer.blend\"=\"\" )cuaando el enlace real es http://dl.dropbox.com/u/4230273/BLENDER ... ACER.blend
pero bueno no me resolvia nada ,pera ya lo he resuelto el problema no se en las otras versiones de blender pero en la 2.60a y en la 2.61 que son las que estoy aprendiendo les he tenido que aplicar un modificador de solidificar objeto al pasar los objetos a game logic porque los objetos se repelian y atravesavan el plano y caian
el que ivan inclinados en vez de rectos es que al cambiar las fisicas en blender game la rotacion en y te la deja inclinada y no en 0
aver si puuedo programar el coche que eso tambien tambien tela ya que me consume casi todos los recursos del pc
pero bueno no me resolvia nada ,pera ya lo he resuelto el problema no se en las otras versiones de blender pero en la 2.60a y en la 2.61 que son las que estoy aprendiendo les he tenido que aplicar un modificador de solidificar objeto al pasar los objetos a game logic porque los objetos se repelian y atravesavan el plano y caian
el que ivan inclinados en vez de rectos es que al cambiar las fisicas en blender game la rotacion en y te la deja inclinada y no en 0
aver si puuedo programar el coche que eso tambien tambien tela ya que me consume casi todos los recursos del pc
Re: duda game engine
ya esta solucionado todos los errores eran por culpa del sistema operativo queriendo borrar el xp que tenia en un disco duro sin querer la lie y tube que borrar los 2 discos duros e instalado un windows 7 nuevo y e probado y va perfecto el blender