Duda de game engine, ayuda!
-
Lucasdemiguel
- Mensajes: 34
- Registrado: Mar Mar 28, 2006 5:30 pm
- Nombre:
Duda de game engine, ayuda!
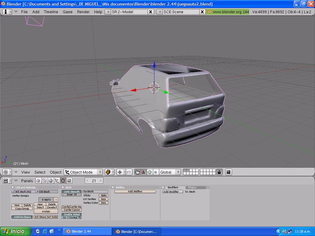
Hola a todos, miren hace poco comenze a estudiar el GE y hacer juegos sencillos. Entonces, se me ocurrió un pequeño juego donde manejas un auto.
Tengo el modelo, lo simplifiqué bastante , ya que era high poly, y ahora mi máquina ya lo corre bien, el tema es que para hacerlo low poly, lo dividí por el eje y, usé el scrypt de low poly, reemplazé planos, etc, etc , y use un mirror que después apliqué.
Ahora, cuando hago un render de imagen, el auto se ve perfecto, pero cuando presiono p, una parte del auto se ve transparente, al igual que en el modo texture, probe eliminando los materiales, reemplazándolos,etc, y no esta mapeado, asi que no se que pueda ser, si me pueden ayudar se los agradecería mucho.
Adjunto blend y imágenes.
Tengo el modelo, lo simplifiqué bastante , ya que era high poly, y ahora mi máquina ya lo corre bien, el tema es que para hacerlo low poly, lo dividí por el eje y, usé el scrypt de low poly, reemplazé planos, etc, etc , y use un mirror que después apliqué.
Ahora, cuando hago un render de imagen, el auto se ve perfecto, pero cuando presiono p, una parte del auto se ve transparente, al igual que en el modo texture, probe eliminando los materiales, reemplazándolos,etc, y no esta mapeado, asi que no se que pueda ser, si me pueden ayudar se los agradecería mucho.
Adjunto blend y imágenes.
- Adjuntos
-
[La extensión ha sido desactivada y no se mostrará en adelante]
-
- 3.JPG
- (71.5 KiB) No descargado aún
-
- 2.JPG
- (100.76 KiB) No descargado aún
-
- 1.JPG
- (91.13 KiB) No descargado aún
90%imaginacion, 10%blender,resultados perfectos..XD
Re: Duda de game engine, ayuda!
Tienes que activar twoside a las caras que no se ven, bueno se las puedes poner a todas si quieres.
Antes era mas facil, ahora se ha complicado un poco. (por lo menos para mi)
http://img369.imageshack.us/my.php?image=twosidepm9.jpg
Selecciona la textura, (si lo haces con el selector de faces (el trianguito) mejor que con los vértices, y...
y estando en Edit Mode... presionas F9, y tiene que salir la ventana de la imagen, donde estan las opciones donde tienes que seleccionar twoside (dos caras)... y ya tiene que verse bien.
Antes era mas facil, ahora se ha complicado un poco. (por lo menos para mi)
http://img369.imageshack.us/my.php?image=twosidepm9.jpg
Selecciona la textura, (si lo haces con el selector de faces (el trianguito) mejor que con los vértices, y...
y estando en Edit Mode... presionas F9, y tiene que salir la ventana de la imagen, donde estan las opciones donde tienes que seleccionar twoside (dos caras)... y ya tiene que verse bien.
-
Lucasdemiguel
- Mensajes: 34
- Registrado: Mar Mar 28, 2006 5:30 pm
- Nombre:
Re: Duda de game engine, ayuda!
gracias!, lo voy a probar y después te aviso,
90%imaginacion, 10%blender,resultados perfectos..XD
-
Lucasdemiguel
- Mensajes: 34
- Registrado: Mar Mar 28, 2006 5:30 pm
- Nombre:
Re: Duda de game engine, ayuda!
mira, lo he probado, pero no funciona, es extraño, les dejo el .blend, a ver si logran arreglarlo , se los agradecería mucho.
un saludo,
un saludo,
90%imaginacion, 10%blender,resultados perfectos..XD
Re: Duda de game engine, ayuda!
???
No veo el blend.
De todas maneras dejo el tuto retocado un poco.
http://blendergameengine.iespana.es/Twoside.htm
No veo el blend.
De todas maneras dejo el tuto retocado un poco.
http://blendergameengine.iespana.es/Twoside.htm
Re: Duda de game engine, ayuda!
que tal...
solamente tienes que \"voltear\" las caras, para que las \"normales\" apunten hacia fuera...
entra a modo edición (TAB), selecciona todas las caras (Tecla A) y por ultimo voltea las caras (Ctrl + N)...
espero te funcione...
Pd:saludotes... :zzz:
solamente tienes que \"voltear\" las caras, para que las \"normales\" apunten hacia fuera...
entra a modo edición (TAB), selecciona todas las caras (Tecla A) y por ultimo voltea las caras (Ctrl + N)...
espero te funcione...
Pd:saludotes... :zzz:
- Adjuntos
-
[La extensión ha sido desactivada y no se mostrará en adelante]
メ
ル
|
ク
リ
|
ル
|
ク
リ
|
Re: Duda de game engine, ayuda!
Tengo la solucion. en modo de edicion selecciona los planos que se te ven transparentes y loego usa w - flip normals y listo.
[img align=right]http://www.g-blender.org/uploads/newbb/ ... 8bdb8d.jpg[/img]
Re: Duda de game engine, ayuda!
Todo lo que han dicho fernan y mercury vale.
Eso es para que las normales apunten hacia el exterior.
Otra cosa es la doble cara...(twoside) la doble cara como su nombre indica, es que se verá tanto en un lado como en el otro.
Un ejemplo sería que el coche abriese la puerta... pues entonces la parte interior se vería mal si no tiene twoside.
Eso es para que las normales apunten hacia el exterior.
Otra cosa es la doble cara...(twoside) la doble cara como su nombre indica, es que se verá tanto en un lado como en el otro.
Un ejemplo sería que el coche abriese la puerta... pues entonces la parte interior se vería mal si no tiene twoside.
Re: Duda de game engine, ayuda!
pus sí...
tú mejor opción es la que te dio soliman (perdón, es que desde un principio no vi el tuto XD)...
lo puedes aplicar sin tener una textura ni material aplicada (solo que se ve de color blanco)...
Pd:saludotes... :zzz:
tú mejor opción es la que te dio soliman (perdón, es que desde un principio no vi el tuto XD)...
lo puedes aplicar sin tener una textura ni material aplicada (solo que se ve de color blanco)...
Pd:saludotes... :zzz:
メ
ル
|
ク
リ
|
ル
|
ク
リ
|
-
Lucasdemiguel
- Mensajes: 34
- Registrado: Mar Mar 28, 2006 5:30 pm
- Nombre:
Re: Duda de game engine, ayuda!
graciasa todos por su ayuda, ya lñes enviar{e avances del juego, :D
90%imaginacion, 10%blender,resultados perfectos..XD