Juego

Preguntas y respuestas relacionadas con el desarrollo de videojuegos y aplicaciones 3D interactivas, usando Blender Game Engine.
Responder
rcampo
Mensajes: 6
Registrado: Mar Jun 03, 2008 4:39 am
Nombre:

Juego

Mensaje por rcampo » Mar Jun 03, 2008 5:48 am

Muy Buenas,... estoy empezando en esto, y tengo unas cuantas preguntas,.. igual algunas las teneis ya contestadas en el Foro, pero no las he encontrado,... seguiré buscando

Quiero hacer un paseo virtual por una escena que ya tengo creada, y la exporto en VRLM

Aún no sé como se mueve la cámara,... y todas esas cosas, asi que he partido de un ejemplo que habia por ahí­ (walkthrough_demo), mi problema es que al meter el fichero en VRL y ejecutar como juego (P)se me ve texturizado (Textured), y a mi me gustaria que se viese Solido (Solid) ¿Hay alguna forma de hacer esto?

Por otro lado, en el ejemplo que he pillado (walkthrough_demo) solo se mueve en direccion de la flechas,... ¿se puede girar la cámara con las flechas? por ejemplo #OOPS#h + Flecha.

Muchas gracias por todo,.. y os felicito por el Foro,.. me está siendo de mucha ayuda!!

Avatar de Usuario
soliman
Mensajes: 5501
Registrado: Jue Sep 01, 2005 1:13 pm
Nombre: soliman
Contactar:

Re: Juego

Mensaje por soliman » Mar Jun 03, 2008 7:20 am

http://img170.imageshack.us/my.php?image=doscd0.jpg

Solo tienes que poner las dos teclas conectadas al controller

rcampo
Mensajes: 6
Registrado: Mar Jun 03, 2008 4:39 am
Nombre:

Re: Juego

Mensaje por rcampo » Mar Jun 03, 2008 7:59 am

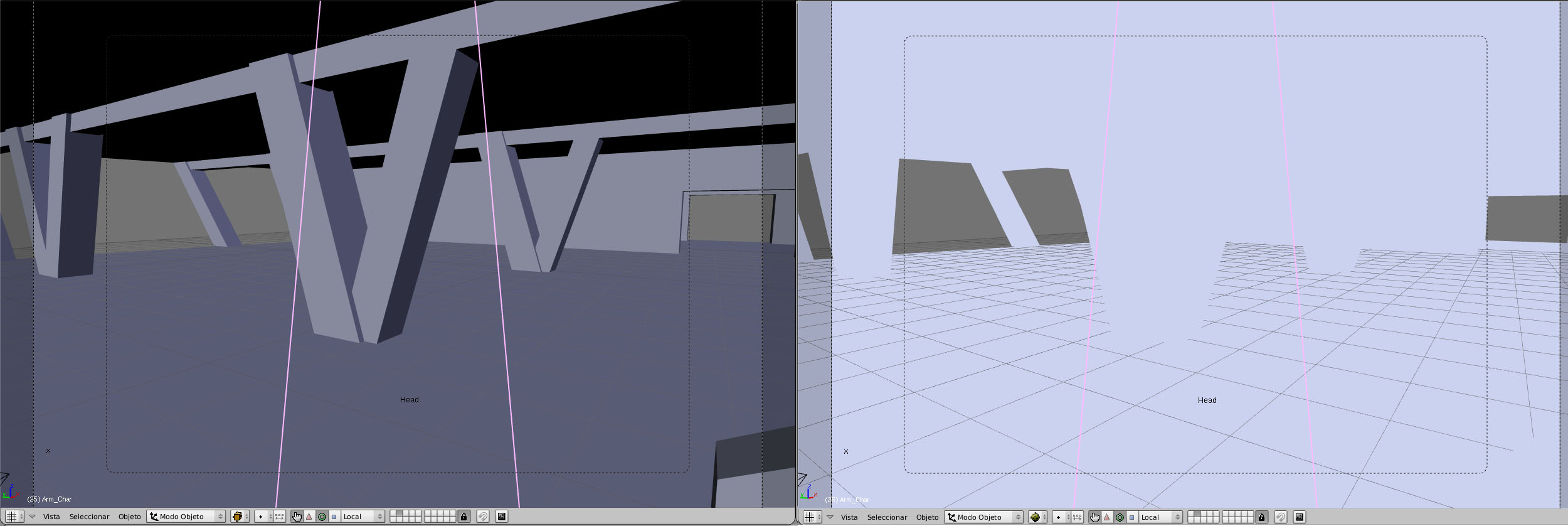
OK,... ya he probado lo de las teclas,...

pero sabeis como hago para que cuando estoy en Juego me muestre los elementos como solidos, en lugar de como texturas,...

En la imagen, lo que quiero es lo de la izquierda, pero me sale lo de la derecha!!

Muchas gracias!!
Adjuntos
Solido-Texturizado.jpg
(202.52 KiB) No descargado aún

Avatar de Usuario
soliman
Mensajes: 5501
Registrado: Jue Sep 01, 2005 1:13 pm
Nombre: soliman
Contactar:

Re: Juego

Mensaje por soliman » Mar Jun 03, 2008 8:15 am


rcampo
Mensajes: 6
Registrado: Mar Jun 03, 2008 4:39 am
Nombre:

Re: Juego

Mensaje por rcampo » Mar Jun 03, 2008 8:41 am

Es en Blender,

El problema es que yo estoy en la visualizacion tipo solid (la que me marcas en la imagen), pero cuando le doy a Game-Star game (P), en lugar de dejarme las cosas como solid, me las pasa a textured, y a mi lo que me gustarí­a seria que la visualizacion fuese tipo Solid!!

Muchas gracias

Estoy trabajando con el Blender 2.46

Responder