hola, bueno el temas es que estoy haciendo un shooter pero queria saber como puedo usar dos camaras para cuando toque el click derecho del raton me cambie de camara y cuando lo vuelva a tocar vuelva a la camara anterior
gracias!
			
			
			
									
									
						Como puedo usar dos camaras?
- 
				octagesimal
- Administrator 
- Mensajes: 679
- Registrado: Vie Sep 03, 2004 1:03 am
- Nombre:
- Contactar:
Re: Como puedo usar dos camaras?
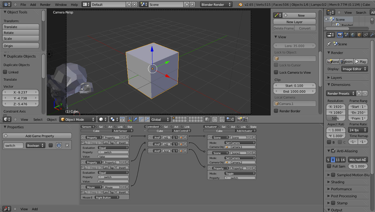
Hola! aqui de dejo un ejemplo de cómo se hace con Logic Bricks (También se puede hacer más facil con un script Pyhton :) )
Te dejo una captura de pantalla y el documento .blend
Saludos!
Nota: el comportamiento lo puse sobre el cubo aunque puede ir en cualquier otro objeto.
			
			
							Te dejo una captura de pantalla y el documento .blend
Saludos!
Nota: el comportamiento lo puse sobre el cubo aunque puede ir en cualquier otro objeto.
- Adjuntos
- 
		[La extensión ha sido desactivada y no se mostrará en adelante] 
- 
			
		
		
				- switch_camara_blender.jpg
- (158.67 KiB) No descargado aún
 
Chat IRC de la comunidad g-blender
http://bit.ly/GIkzdT
canal #g-blender
Otra forma de estar en contacto con la comunidad.
octavio@g-blender.org
twitter: @octagesimal
irc: octagesimal
						http://bit.ly/GIkzdT
canal #g-blender
Otra forma de estar en contacto con la comunidad.
octavio@g-blender.org
twitter: @octagesimal
irc: octagesimal