ayuda para imprimir
-
benjamindiaz13
- Mensajes: 7
- Registrado: Mar Dic 14, 2010 2:50 pm
- Nombre:
ayuda para imprimir
Salu2, soy nuevo en blender, y acabo de hacer un diseño, se que blender no tiene unidades de medicion con cm, mm, sino que maneja sola la unidad que tiene. Pero quiero imprimir el diseño haciendo que las unidades sean cm en la impresion.
Re: ayuda para imprimir
Blender 2.56 si tiene para cambiar a metros.
- Adjuntos
-
- metros.jpg
- (242.9 KiB) No descargado aún
-
benjamindiaz13
- Mensajes: 7
- Registrado: Mar Dic 14, 2010 2:50 pm
- Nombre:
Re: ayuda para imprimir
gracias y como puedo imprimir desde blender?
Re: ayuda para imprimir
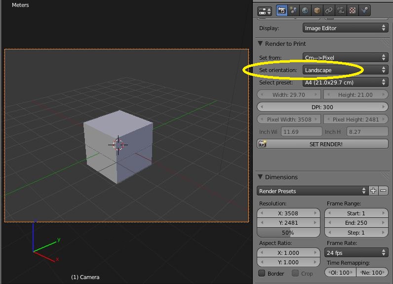
Hola compañeros:
Aunque no participe muy seguido, sigo visitando el foro.
Aqui os dejo algunos consejos para imprimir imagenes.
Aunque Blender no tenga impresion directa, tiene la Herramienta adecuada para saber como guardar la imagen a imprimir.
Es muy importante saber el tamaño de impresion Final.
A mayor Tamaño de Resolucion, mas calidad de Impresion, pero no Hace falta pasarse.
Aqui van unas capturas de pantalla. Si tienes mas dudas ya lo diras
Aunque no participe muy seguido, sigo visitando el foro.
Aqui os dejo algunos consejos para imprimir imagenes.
Aunque Blender no tenga impresion directa, tiene la Herramienta adecuada para saber como guardar la imagen a imprimir.
Es muy importante saber el tamaño de impresion Final.
A mayor Tamaño de Resolucion, mas calidad de Impresion, pero no Hace falta pasarse.
Aqui van unas capturas de pantalla. Si tienes mas dudas ya lo diras
- Adjuntos
-
- 9 Propiedades- Render Print- Set Renderer.jpg
- (51.94 KiB) No descargado aún
-
- 8 Propiedades- Render Print- Set Renderer.jpg
- (52.12 KiB) No descargado aún
-
- 7 Propiedades- Render Print- Vertical o Apaisado.jpg
- (50.24 KiB) No descargado aún
-
- 6 Propiedades- Render Print- Vertical o Portrait.jpg
- (83.38 KiB) No descargado aún
-
- 5 Propiedades- Render Print- Apaisado o Landscape.jpg
- (89.34 KiB) No descargado aún
-
- 4 Propiedades- Render Print- Custom.jpg
- (120.75 KiB) No descargado aún
-
- 3 Propiedades- Render Print-Pixels.jpg
- (56.8 KiB) No descargado aún
-
- 2 Propiedades- Render Print Cms.jpg
- (68.59 KiB) No descargado aún
-
- 1 Render Print Preferencias de Usuario.jpg
- (61.63 KiB) No descargado aún
Re: ayuda para imprimir
No se muy bien a que te refieres a imprimir.
Te refieres a imprimir directamente lo que ves en pantalla ?
Lo que se hace normalmente es hacer primero el RENDER (F12)
De la imagen que te sale se puede guardar con Jpg, Tga, etc
Luego esa imagen la puedes imprimir como lo haces normalmente con otras imágenes.
Si quieres que salgan los números (metros, cm, etc, tal como se ven en la pantalla, pues presionas un botón que hay en la barra (una camara) --subo imagen-- y lo mismo (guardas imagen, etc.
Lo que ha comentado josgutej yo no lo había ni mirado... ¡¡¡
Te refieres a imprimir directamente lo que ves en pantalla ?
Lo que se hace normalmente es hacer primero el RENDER (F12)
De la imagen que te sale se puede guardar con Jpg, Tga, etc
Luego esa imagen la puedes imprimir como lo haces normalmente con otras imágenes.
Si quieres que salgan los números (metros, cm, etc, tal como se ven en la pantalla, pues presionas un botón que hay en la barra (una camara) --subo imagen-- y lo mismo (guardas imagen, etc.
Lo que ha comentado josgutej yo no lo había ni mirado... ¡¡¡
Re: ayuda para imprimir
http://www.lestradamus.com/awordpress/b ... de-soliman
http://www.lestradamus.com/awordpress/b ... de-soliman
Aqui tienes mis apuntes. De las dos versiones 2.49 y 2.56
http://www.lestradamus.com/awordpress/b ... de-soliman
Aqui tienes mis apuntes. De las dos versiones 2.49 y 2.56
Re: ayuda para imprimir
Hola otra vez, me olvide decirte que: Cada cambio que hagas debes presionar SET RENDERER, para efectuar el cambio.
-
benjamindiaz13
- Mensajes: 7
- Registrado: Mar Dic 14, 2010 2:50 pm
- Nombre:
Re: ayuda para imprimir
ola gracias, si es como josgutej dice, solo que en render no me aparece la opcion de: render to print
y gracias otra vez
y gracias otra vez
Re: ayuda para imprimir
Hola, si lo Activas en las Preferencias de Usuario, lo tendrias que tener en el panel de Propiedades. A mi se me situa abajo del todo, con lo cual lo subo a mi gusto
- Adjuntos
-
- 12 Propiedades Mover.jpg
- (45.27 KiB) No descargado aún
-
- 11 Propiedades Mover.jpg
- (54.79 KiB) No descargado aún
-
- 10 Propiedades- Render Print- Set Renderer.jpg
- (57.27 KiB) No descargado aún
-
benjamindiaz13
- Mensajes: 7
- Registrado: Mar Dic 14, 2010 2:50 pm
- Nombre:
Re: ayuda para imprimir
El problema es que en preferencias de usuario, nose encuentra para activarlo
- Adjuntos
-
- Screenshot.png
- (223.58 KiB) No descargado aún
Re: ayuda para imprimir
Es que eso debe estar en una compilación de graphicall o se le debe de haber añadido ese ADD-ON
En la version oficial, todavía no sale.
Pero sigo sin entender que tipo de render quieres.
Ya te comente antes, que si quieres un render de pantalla solo tienes que presionar la imagen de la cámara que hay en la barra.
Perdona, pero es que no se que nivel tienes, a lo mejor estoy metiendo la pata...
En la version oficial, todavía no sale.
Pero sigo sin entender que tipo de render quieres.
Ya te comente antes, que si quieres un render de pantalla solo tienes que presionar la imagen de la cámara que hay en la barra.
Perdona, pero es que no se que nivel tienes, a lo mejor estoy metiendo la pata...
- Adjuntos
-
- pantalla2.jpg
- (96.1 KiB) No descargado aún
-
benjamindiaz13
- Mensajes: 7
- Registrado: Mar Dic 14, 2010 2:50 pm
- Nombre:
Re: ayuda para imprimir
no esta nada relacionado con el render creo, lo que pasa es que realice un diseño y desde una vista latral y ortogonal quería imprimirla sobre un papel con las medidas exactas, para posteriormente poderlo plasmar sobre un acrilico.
Re: ayuda para imprimir
Pues ni dea.
Pero el Add-on si que esta, pero en la carpeta de scripts, pero si te digo la verdad, no he conseguido que funcione.
Pero el Add-on si que esta, pero en la carpeta de scripts, pero si te digo la verdad, no he conseguido que funcione.
Re: ayuda para imprimir
Hola, ¿Como estais?
Si no tienes el Add-on en el Blender que usas normalmente.
Bajate uno de Graficall, yo voy bajandome los de FILICISS,
ademas de este Add-on, tiene un monton mas.
Cuando lo tengas podras poner el tamaño que quieras.
Soliman, en el mapa te metieron en la sierra, a mi me mandaron a Mongolia. va quedando bastante lleno.
Si no tienes el Add-on en el Blender que usas normalmente.
Bajate uno de Graficall, yo voy bajandome los de FILICISS,
ademas de este Add-on, tiene un monton mas.
Cuando lo tengas podras poner el tamaño que quieras.
Soliman, en el mapa te metieron en la sierra, a mi me mandaron a Mongolia. va quedando bastante lleno.
- Adjuntos
-
- CAMBIO TAMAÑO PERSONALIZADO.jpg
- (38.98 KiB) No descargado aún
-
- 49 TAMAÑOS, A ESCOGER.jpg
- (137.52 KiB) No descargado aún
Re: ayuda para imprimir
El Add-on ya viene en la 2.56b pero no he conseguido que funcione.