pregunta sobre mesh
pregunta sobre mesh
tengo una pregunta que es medio estupida, cuando le doy add-mesh circulo me sale el circulo con los vertices hasta aca todo ok pero como lo vuelvo a solido porque solo estan los vertices y no tiene cara o faces y la pregunta es como le pongo faces que aprieto, si me dicen que con el boton de solid pues ya lo probe, espero respustas
gracias
gracias
Enfermedades del PerroCrear tu Ebook
Re: pregunta sobre mesh
TODO es fácil... cuando se sabe.
click en Fill... y listo
click en Fill... y listo
- Adjuntos
-
- Fill.JPG
- (106.61 KiB) No descargado aún
Soy un WIP permanente!!!... 
Re: pregunta sobre mesh
hola..pues hay varias formas...así que te hice un videotutorial chiquito porque sale mas rápido que pegar imágenes...saludos pd ...esta en HD (HI DEFINITION VIDEO) CON SUPER CALIDAD.. :D y dura 1 minuto 39 segundos :D
[youtube=425,350]http://www.youtube.com/watch?v=XTMV3tXMonI[/youtube]
pd2 asi como dice nuestro compañero Anacleto ...hacer fill es identico que usar alt-m para hacer un merch :D
[youtube=425,350]http://www.youtube.com/watch?v=XTMV3tXMonI[/youtube]
pd2 asi como dice nuestro compañero Anacleto ...hacer fill es identico que usar alt-m para hacer un merch :D
YHOYO
http://oriproyectos.blogspot.com :idea:
http://oriproyectos.blogspot.com :idea:
Re: pregunta sobre mesh
les agradesco compañeros por la ayuda y cuando llegué a casa me pongo a ver el video
Enfermedades del PerroCrear tu Ebook
Re: pregunta sobre mesh
Si estando en Edit Mode (modo edicion) seleccionas todos los vertices (letra A) y lo extrudes (letra E) y a la vez lo escalas (letra S) y moviendo el ratón, puedes hacerlo también.
Creo que tendrías que mirar el manual o alguna guia para principiantes.
http://blogricardo.wordpress.com/2009/1 ... ender-2-5/
Creo que tendrías que mirar el manual o alguna guia para principiantes.
http://blogricardo.wordpress.com/2009/1 ... ender-2-5/
Re: pregunta sobre mesh
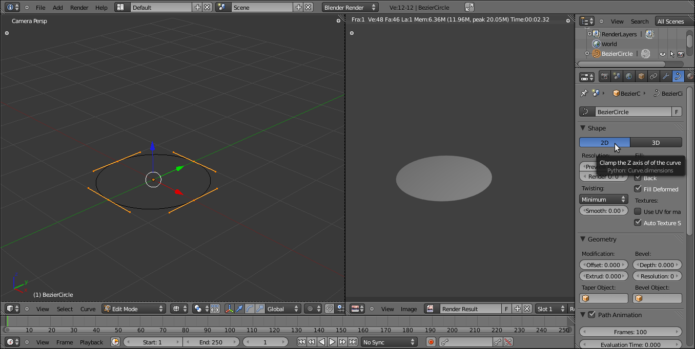
y para un círculo biezer sería igual o es diferente
Enfermedades del PerroCrear tu Ebook
Re: pregunta sobre mesh
insertas simplemente el circulo beizer y activas la opcion 2d....adjunto una imagen para que veas
- Adjuntos
-
- beizer circulo.png
- (148.17 KiB) No descargado aún
YHOYO
http://oriproyectos.blogspot.com :idea:
http://oriproyectos.blogspot.com :idea:
Re: pregunta sobre mesh
nvfx aclaro unas cosas que dices....
1. la \"traducción\" de Edge NO ES eje...SINO Borde!.
2. Una cara/face es una FIGURA CERRADA conformada por minimo 3 Edges(bordes)...podrian ser 3 o mas pero si no estan cerrados no se concidera un poligono.
3. TAMBIÉN se pueden renderizar Edges no solamente polígonos...para eso se usa dependiendo el caso wire, o edge u otros...saludos
1. la \"traducción\" de Edge NO ES eje...SINO Borde!.
2. Una cara/face es una FIGURA CERRADA conformada por minimo 3 Edges(bordes)...podrian ser 3 o mas pero si no estan cerrados no se concidera un poligono.
3. TAMBIÉN se pueden renderizar Edges no solamente polígonos...para eso se usa dependiendo el caso wire, o edge u otros...saludos
YHOYO
http://oriproyectos.blogspot.com :idea:
http://oriproyectos.blogspot.com :idea:
Re: pregunta sobre mesh
Arista...
Y también se puede renderizar un solo vértice (Halo - Flares por ejemplo)
Y en Blender 2.49b a parte del circle otro que no tiene caras (ni nada)
Add > Mesh > Empty mesh
Y también se puede renderizar un solo vértice (Halo - Flares por ejemplo)
Y en Blender 2.49b a parte del circle otro que no tiene caras (ni nada)
Add > Mesh > Empty mesh
Re: pregunta sobre mesh
je, je... hablando se entiende la gente.
Pero no a dicho BORDER a dicho Borde..
http://translate.google.es/?hl=es&langp ... Translator#
Si escribes EDGE te salen un montón de definiciones...
Aunque hay algunas como RENDER que no tienen traducción al español.
Pero no a dicho BORDER a dicho Borde..
http://translate.google.es/?hl=es&langp ... Translator#
Si escribes EDGE te salen un montón de definiciones...
Aunque hay algunas como RENDER que no tienen traducción al español.