Problema con Constraint Copy Rotation.

Preguntas y respuestas relacionadas con animación en Blender 3D
Responder
BlackF19
Mensajes: 274
Registrado: Mié Dic 04, 2013 4:11 pm
Nombre:

Problema con Constraint Copy Rotation.

Mensaje por BlackF19 » Dom Ene 25, 2015 11:56 pm

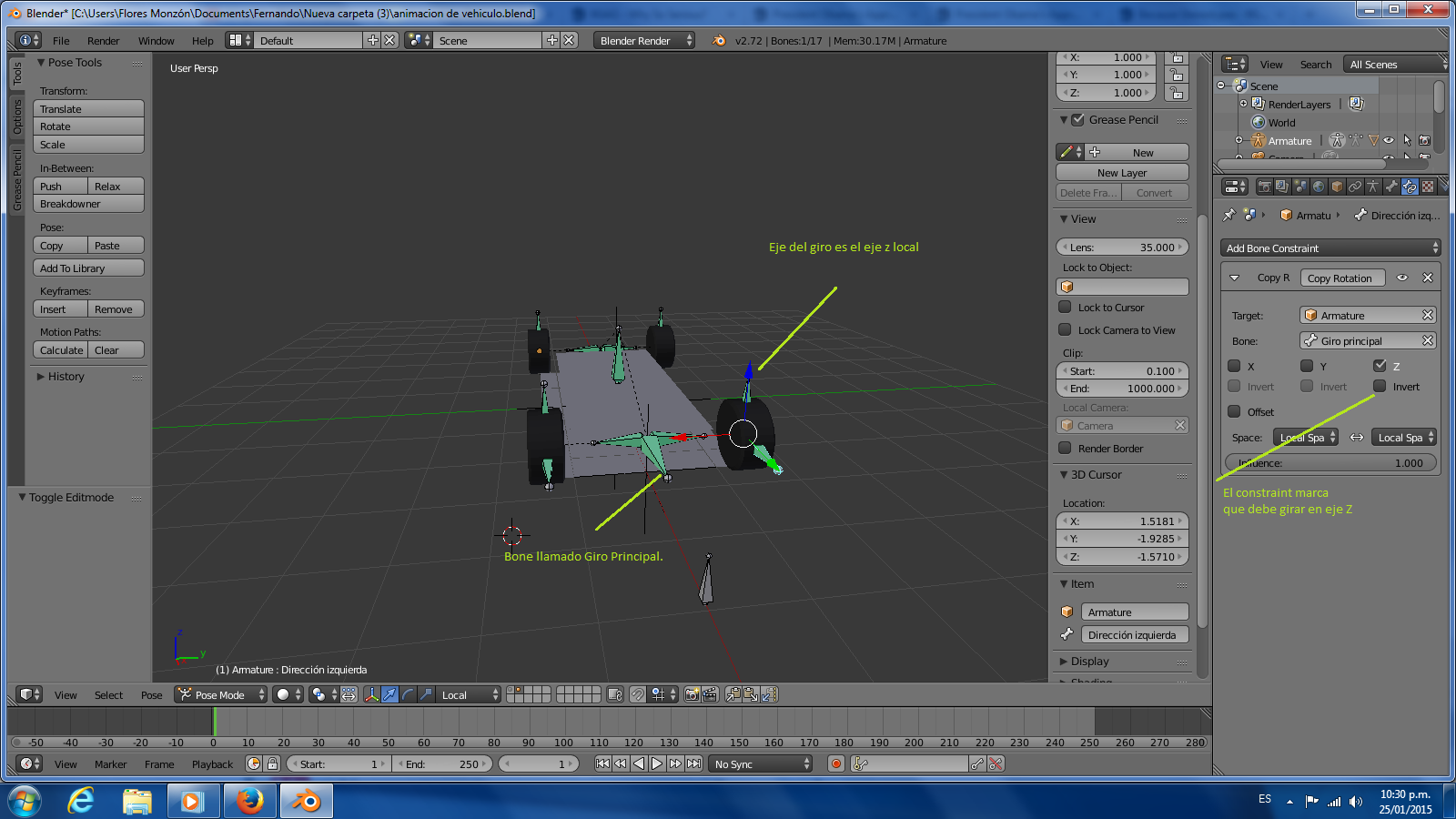
Hola, buenos días, estoy tratando de riguear un auto y he estado siguiendo los pasos de un tutorial, pero me quedé atorado, por ahora estoy colocando un objetivo para que al moverse este guie las ruedas, ya logré colocar el constraint track to en el hueso de dirección principal y se mueve en dirección a la que se mueve el objetivo, el problema que tengo es que al querer colocar un constraint de Copy Rotation en el hueso de dirección de una de las ruedas, este simplemente no se mueve, en una ocasión anterior hice los mismos pasos y no tuve problemas pero esta vez no logro encontrar la falla.

Adjunto imágenes.
Adjuntos
Problema de giro.png
Si giro el objetivo, el giro principal lo sigue pero la rueda con el constraint Copy Rotation no gira.
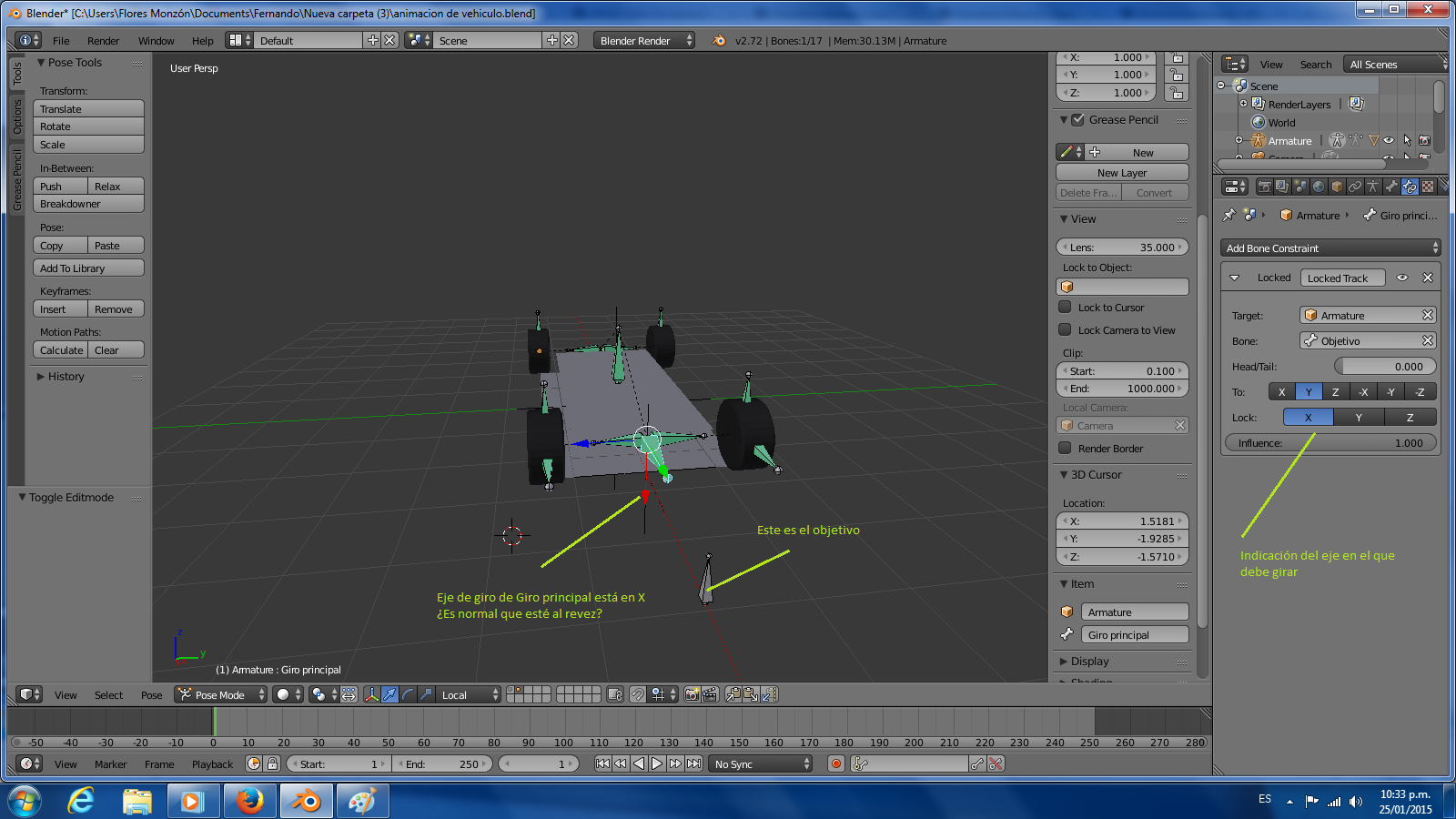
constraint Locked Track en giro principal.png
Giro principal con menú de constraint Track To
Contenido del constraint.png

Avatar de Usuario
soliman
Mensajes: 5501
Registrado: Jue Sep 01, 2005 1:13 pm
Nombre: soliman
Contactar:

Re: Problema con Constraint Copy Rotation.

Mensaje por soliman » Lun Ene 26, 2015 1:45 am

En la tercera image.. ¿no falta marcar la casilla de Offset?

BlackF19
Mensajes: 274
Registrado: Mié Dic 04, 2013 4:11 pm
Nombre:

Re: Problema con Constraint Copy Rotation.

Mensaje por BlackF19 » Lun Ene 26, 2015 8:56 am

Ya probé marcarla y sin marcar y la rueda se queda en su lugar, lo único que he logrado probando un poco es que la llanta ruede en lugar de girar en su eje vertical.

Avatar de Usuario
soliman
Mensajes: 5501
Registrado: Jue Sep 01, 2005 1:13 pm
Nombre: soliman
Contactar:

Re: Problema con Constraint Copy Rotation.

Mensaje por soliman » Lun Ene 26, 2015 9:59 am

Pues no se. prueba a cambiar todas las coordenadas hasta encontrar la correcta, y si no es eso, a lo mejor es que no tienes la rueda bien emparentada al hueso correspondiente.

BlackF19
Mensajes: 274
Registrado: Mié Dic 04, 2013 4:11 pm
Nombre:

Re: Problema con Constraint Copy Rotation.

Mensaje por BlackF19 » Lun Ene 26, 2015 11:23 pm

Intenté iniciar otra vez siguiendo cada paso del tutorial y me topo con lo mismo. La única diferencia que tengo al tutorial y aunque no creo que sea eso lo que me afecta es la orientación del modelo, en el tutorial el modelo la parte frontal y trasera estan orientadas sobre el eje Y, el mio está sobre el eje X, aparte de esto no se que más pueda estar fallando.

La única solución que se me ocurre es colocar un hueso objetivo para cada rueda delantera y que estos huesos copien el movimiento del hueso objetivo central. Aunque no sé cómo hacer eso, ¿Hay alguna otra manera en la que pueda darle giro a esas ruedas?

BlackF19
Mensajes: 274
Registrado: Mié Dic 04, 2013 4:11 pm
Nombre:

Re: Problema con Constraint Copy Rotation.

Mensaje por BlackF19 » Lun Ene 26, 2015 11:43 pm

Tratando de hacer lo que mencioné hace rato, he logrado colocar un constraint de track to a las ruedas delanteras, conectándolas con un hueso objetivo a cada una, tambíen logré hacer que los huesos objetivos de cada rueda siguieran el movimiento del hueso objetivo central, por ahora parece funcionar pero tendré que esperar a ver que tal funciona cuando haga las pruebas de movimiento.

Avatar de Usuario
soliman
Mensajes: 5501
Registrado: Jue Sep 01, 2005 1:13 pm
Nombre: soliman
Contactar:

Re: Problema con Constraint Copy Rotation.

Mensaje por soliman » Mar Ene 27, 2015 5:44 am

El mundo de las Constraints y los huesos es bastante compleja.
Yo, hay veces que no se tampoco donde están las rotaciones de los huesos...

Responder