Loop de objecto en escena

Preguntas y respuestas relacionadas con animación en Blender 3D
Responder
marius85
Mensajes: 1
Registrado: Mié Ago 27, 2014 9:41 am
Nombre: Kristoffer

Loop de objecto en escena

Mensaje por marius85 » Mié Ago 27, 2014 9:50 am

Buenos dias,

Queria saber si conocian la manera de hacer un loop infinito de un objeto dentro de una escena donde hay mas objetos con sus respectivas animaciones.

- La escena consta de una palabra 3d que realiza un movimiento esporádicamente y un objeto que debería realizar un movimiento contante

Muchas gracias por su tiempo,

saludos,

D4rB
Mensajes: 1048
Registrado: Mar Nov 16, 2010 12:46 pm
Nombre: .
Ubicación: México
Contactar:

Re: Loop de objecto en escena

Mensaje por D4rB » Mié Ago 27, 2014 11:30 am

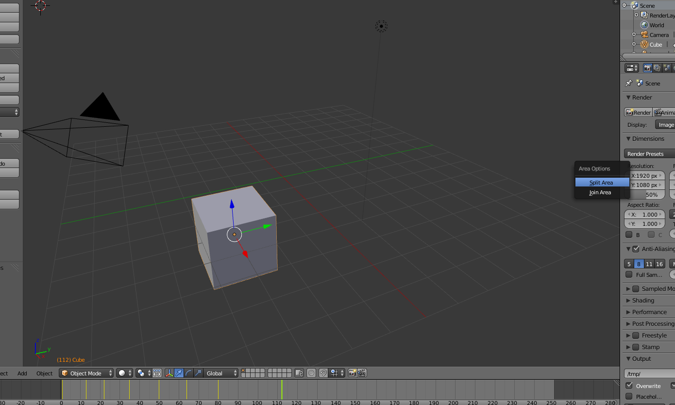
Anima el ciclo de tu objeto, solo un ciclo de principio a fin, luego abre una nueva ventana (click derecho en la división de algunas, por ejemplo, entre el visor 3D y el panel de propiedades, y luego seleccionas Split), cambia la nueva ventana a graph editor, selecciona en el visor 3 tu objeto ya animado y en el graph editor aparecerán las curvas de animación del objeto, con el cursor sobre el graph editor selecciona toda (tecla A) y presiona Shift +E -> Make Cyclic(F-Modifier) o bien en la cabezera (la barra de abajo) en Channel -> Extrapolation Mode -> Make Cyclic(F-Modifier).
Adjuntos
split.png
Click derecho -> split area
cyclic.png
Shift + E -> Make cyclic

Avatar de Usuario
soliman
Mensajes: 5501
Registrado: Jue Sep 01, 2005 1:13 pm
Nombre: soliman
Contactar:

Re: Loop de objecto en escena

Mensaje por soliman » Mié Ago 27, 2014 1:04 pm

O si abres una ventana de NLA activas la opción y en Action Clip le puedes indicar que repita esa action tantas veces como quieras.. en este caso he puesto 5
Adjuntos
nla.jpg

Responder