como copiar animacion??
como copiar animacion??
Hola a la comunidad, soy nuevo en en esto, y me gustaria saber si alguien me podria decir como hago para pasar la animacion de una armatura a otra lo que en realidad sucede esque tengo mi personaje ya con su propio armature, pero tambien tengo otro armature (con la misma cantidad de huesos y los mismos nombres ) y quiciera pasarle la animacion al armature que ya tiene mi personaje sin tener que bolber a asignar cada vertice a cada hueso, ya que son muchas animaciones.... gracias a todos... 
un saludo....
			
			
			
									
									
						un saludo....
Re: como copiar animacion??
hola amigo jcpacheco! segun yo en la version regular de blender no se puede copiar y pegar key frames a otro esqueleto solo al mismo, pero existe una version que se llama pepper branch que te permite hacer eso.
http://graphicall.o
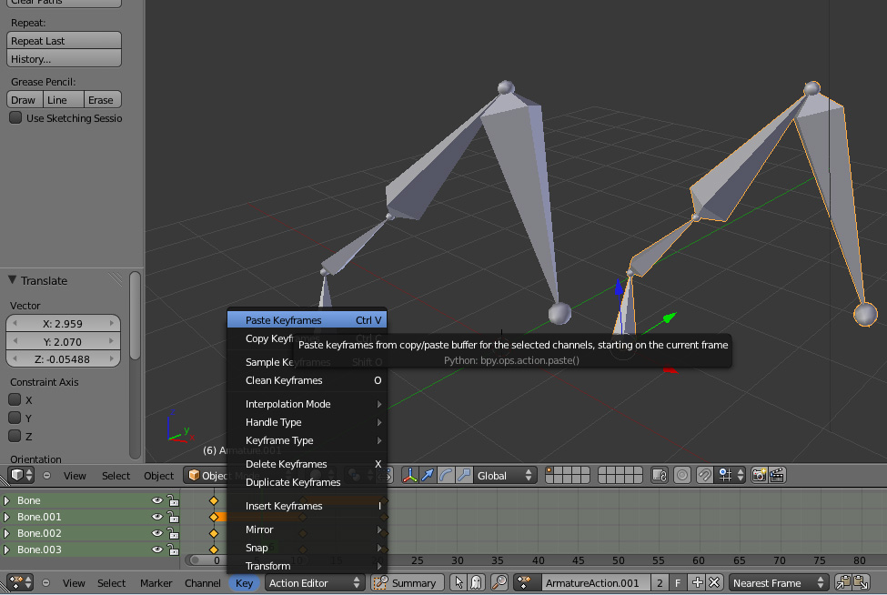
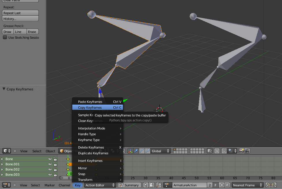
primero seleccionas los key frame en modo de pose
despues debes ir a key y apretas copiar key frame.
ahora seleccionas el otro esqueleto y pegas.
este procedimineto solo funciona en pepper branch.
			
			
							
			
									
									
						http://graphicall.o
primero seleccionas los key frame en modo de pose
despues debes ir a key y apretas copiar key frame.
ahora seleccionas el otro esqueleto y pegas.
este procedimineto solo funciona en pepper branch.
Re: como copiar animacion??
No sabía que antes no se podía!
Para agregar información al tema:
- El Pepper Branch fue agregado al Trunk, así que si te bajás una versión nueva de GraphicAll va a estar incorporado en Blender!!! Y a partir de la 2.6 ya lo va a tener incorporado!
Respecto de copiar animaciones: Fijate que en el DopeSheet tenés un desplegable, que normalmente dice \"DopeSheet\", pero que podés cambiar a \"Action Editor\", donde podés definir acciones, o sea animaciones con nombre (caminar, correr, etc). Estas acciones pueden ser importadas o linkeadas normalmente desde un archivo de blender a otro, lo que hace que después puedas aplicarlas a otros personajes que mantenga la misma armature!
Saludos!
			
			
							Para agregar información al tema:
- El Pepper Branch fue agregado al Trunk, así que si te bajás una versión nueva de GraphicAll va a estar incorporado en Blender!!! Y a partir de la 2.6 ya lo va a tener incorporado!
Respecto de copiar animaciones: Fijate que en el DopeSheet tenés un desplegable, que normalmente dice \"DopeSheet\", pero que podés cambiar a \"Action Editor\", donde podés definir acciones, o sea animaciones con nombre (caminar, correr, etc). Estas acciones pueden ser importadas o linkeadas normalmente desde un archivo de blender a otro, lo que hace que después puedas aplicarlas a otros personajes que mantenga la misma armature!
Saludos!
- Adjuntos
- 
			
		
		
				- DopeSheet.jpg
- (81.46 KiB) No descargado aún
 
Re: como copiar animacion??
gracias por su respuesta, me soluciono varias dudas pero aun tengo problemas, :S
aun no puedo pasar la animación salen movimientos extraños verdad no se porque, si hago lo que me dicen, ademas de que uso la versión 2.49 por que en la 2.5 corre un mas lento por mi compu y las luces y todo esta muy
seré mas especifico lo que pasa es que tengo mi personaje y con sus huesos sin animación, también tengo como 50 animaciones con sus huesos en formato bvh (no es problema cambiarlos a cualquier otro formato) y necesito renderizar esas animaciones con mi personaje como sea, cual es la forma mas rapida de hacer esto?????
			
			
			
									
									
						aun no puedo pasar la animación salen movimientos extraños verdad no se porque, si hago lo que me dicen, ademas de que uso la versión 2.49 por que en la 2.5 corre un mas lento por mi compu y las luces y todo esta muy
seré mas especifico lo que pasa es que tengo mi personaje y con sus huesos sin animación, también tengo como 50 animaciones con sus huesos en formato bvh (no es problema cambiarlos a cualquier otro formato) y necesito renderizar esas animaciones con mi personaje como sea, cual es la forma mas rapida de hacer esto?????
Re: como copiar animacion??
Mmm... hacé un llamado en el Shoutbox de G-blender a este thread, a ver si atrapás gente que te pueda responder eso puntualmente... por ahí Soliman que es una máquina y sabe d todo???
Yo puntuelmente no se nada de eso, pero sí puedo decirte que hay un tanto de información dando vueltas por la red (en inglés). Además de unos video-tutoriales en YouTube. El google provee. Y los que encontré eran para 2.4x, que te sirven más a vos.
No se que más decirte... salvo: suerte en tu búsqueda!
			
			
			
									
									
						Yo puntuelmente no se nada de eso, pero sí puedo decirte que hay un tanto de información dando vueltas por la red (en inglés). Además de unos video-tutoriales en YouTube. El google provee. Y los que encontré eran para 2.4x, que te sirven más a vos.
No se que más decirte... salvo: suerte en tu búsqueda!
Re: como copiar animacion??
gracias por la ayuda, seguire buscando !!!
			
			
			
									
									
						- 
				octagesimal
- Administrator 
- Mensajes: 679
- Registrado: Vie Sep 03, 2004 1:03 am
- Nombre:
- Contactar:
Re: como copiar animacion??
Hola!
La razón por la cual te salen movimientos extraños al asignar una acción de un armature a otro, es porque las armaduras no son exactamente iguales. Probablemente tengas algunos huesos mas grandes que otros o huesos rotados de forma diferente de una armadura a otra. También tiene que ver la posición original de la creación de la armadura en modo de edición para el cálculo de las distancias. Por ejemplo, cuando creaste tu armadura para tu personaje, muy probablemente la creaste en posición \"T\" y cuando se creo la armadura a partir del motion capture (bvh) tu armadura fue creada en al posición de los trackers usados para la captura.
Una forma de solucionar esa discordancia para hacer que el motion capture funcione con tu caracter sin reasignar el mesh, es emparentar \"emptys\" a los huesos de la armadura del motion capture que son clave para el movimiento y después emparentar los huesos IK de la armadura asignada al mesh, a los emptys que siguen a al armadura del motion capture.
Aqui puedes ver el resultado de esa relación sin reasignar el mesh.
animacion osito
Obviamente puedes tener mejores resultados si posicionas la armadura del motion capture en \"T\" unos frames antes de la animación por captura y reasignas el mesh, pero como dices implica trabajo.
Espero te sea de ayuda.
Saludos!
			
			
			
									
									La razón por la cual te salen movimientos extraños al asignar una acción de un armature a otro, es porque las armaduras no son exactamente iguales. Probablemente tengas algunos huesos mas grandes que otros o huesos rotados de forma diferente de una armadura a otra. También tiene que ver la posición original de la creación de la armadura en modo de edición para el cálculo de las distancias. Por ejemplo, cuando creaste tu armadura para tu personaje, muy probablemente la creaste en posición \"T\" y cuando se creo la armadura a partir del motion capture (bvh) tu armadura fue creada en al posición de los trackers usados para la captura.
Una forma de solucionar esa discordancia para hacer que el motion capture funcione con tu caracter sin reasignar el mesh, es emparentar \"emptys\" a los huesos de la armadura del motion capture que son clave para el movimiento y después emparentar los huesos IK de la armadura asignada al mesh, a los emptys que siguen a al armadura del motion capture.
Aqui puedes ver el resultado de esa relación sin reasignar el mesh.
animacion osito
Obviamente puedes tener mejores resultados si posicionas la armadura del motion capture en \"T\" unos frames antes de la animación por captura y reasignas el mesh, pero como dices implica trabajo.
Espero te sea de ayuda.
Saludos!
Chat IRC de la comunidad g-blender
http://bit.ly/GIkzdT
canal #g-blender
Otra forma de estar en contacto con la comunidad.
octavio@g-blender.org
twitter: @octagesimal
irc: octagesimal
						http://bit.ly/GIkzdT
canal #g-blender
Otra forma de estar en contacto con la comunidad.
octavio@g-blender.org
twitter: @octagesimal
irc: octagesimal
Re: como copiar animacion??
gracias por la informacion lo vereficare, solo que no entendi las instruciones de como usar los emptys, aun asi me sirve de mucho la informacion seguire verificando, gracias