Animación pliegue de una caja
Animación pliegue de una caja
Hola buenas, necesito ayuda para animar el pligue de una caja. Parto de un cubo y en Edit Mode se como ir desplegando cada cara hasta que me queda completamente abierta.
Ver imagen
El problema es que en Edit Mode no pudeo guardar Keyframes por lo que no se como animar los pliegues de otra forma. Me gustaría que se viese como se desmonta y como se pliega el cubo.
Un saludo
Ver imagen
El problema es que en Edit Mode no pudeo guardar Keyframes por lo que no se como animar los pliegues de otra forma. Me gustaría que se viese como se desmonta y como se pliega el cubo.
Un saludo
Re: Animación pliegue de una caja
Con armature te será mas fácil.
- Adjuntos
-
[La extensión blend ha sido desactivada y no se mostrará en adelante]
Re: Animación pliegue de una caja
Para colocar los huesos en el sitio exacto, se utiliza el SNAP que es con Shift+S
Donde se selecciona primero la arista para colocar el puntero del ratón justo en el centro de lo seleccionado y luego se selecciona el hueso para colocarlo en la posición del cursor.
Al principio puede parecer complicado, pero si lo pruebas dos o tres veces verás que es muy sencillo centrar lo huesos (que es importante para que la figura no se deforme).
Luego hay mas trucos como utilizar constraints para que el hueso solo rote en una dirección y unos grados exactos...
Donde se selecciona primero la arista para colocar el puntero del ratón justo en el centro de lo seleccionado y luego se selecciona el hueso para colocarlo en la posición del cursor.
Al principio puede parecer complicado, pero si lo pruebas dos o tres veces verás que es muy sencillo centrar lo huesos (que es importante para que la figura no se deforme).
Luego hay mas trucos como utilizar constraints para que el hueso solo rote en una dirección y unos grados exactos...
Re: Animación pliegue de una caja
Gracias por el archivo y la explicación. Solo que todavía no quería metere con el tema de armature... Buscaba una manera más sencilla de hacerlo
Re: Animación pliegue de una caja
Creo esa es la mas sencilla, es mas las demás no dan resultado realista.
El animarlo con Shape Key no da el resultado deseado...
Sería esto mas o menos.
El animarlo con Shape Key no da el resultado deseado...
Sería esto mas o menos.
- Adjuntos
-
[La extensión blend ha sido desactivada y no se mostrará en adelante]
Re: Animación pliegue de una caja
puff que locura, menudo comedero de cabeza me he dado, pero he encontrado la solución. La clave está en activar Quaternion(WXYZ) en los objetos para que te coja bien la rotación. LLevo todo el día para encontrar la solución; lo que más me ha sorprendido es que lo he visto en otro foro y como no podía ser de otra manera estabas allí. Que alegría poder contar con tu ayuda=)
Te dejo el archivo para que le eches un vistazo.
P.D: es cierto que con Shape key no funciona porque modifica las caras
Te dejo el archivo para que le eches un vistazo.
P.D: es cierto que con Shape key no funciona porque modifica las caras
- Adjuntos
-
[La extensión blend ha sido desactivada y no se mostrará en adelante]
Re: Animación pliegue de una caja
Perdón por tanta pregunta, es que haora me ha surgido una nueva duda. Estoy aplicando UV a un envase de pasta de dientes, he colocado las imagenes y todo sin problema. Pero el fallo es que me gustaría que solo se quedasen en un lado de la cara, no en los dos. ¿Como puedo hacer para que este en una cara del plano la imagen y en la otra cara se pueda quedar gris??
Re: Animación pliegue de una caja
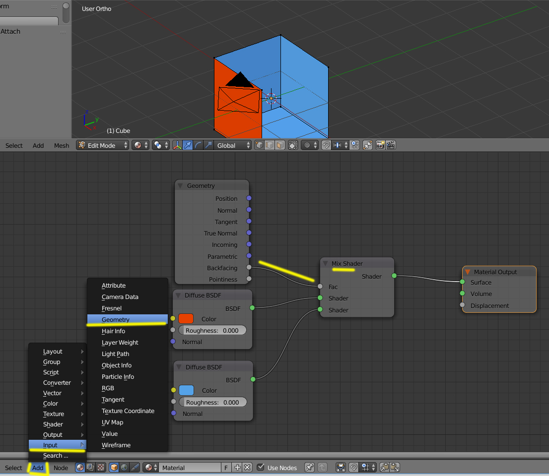
¿Que render vas a utilizar.. Blender Render (internal) o Blender Cycles.
En Cycles se puede hacer y muy fácil, en el internal, sería darle volumen con un modificador Solidify y poner dos materiales uno a las caras externas y un material para las internas una vez convertido el modificador a malla.
Cycles en los nodos se pone uno de Geometry en Bacfacing
En Cycles se puede hacer y muy fácil, en el internal, sería darle volumen con un modificador Solidify y poner dos materiales uno a las caras externas y un material para las internas una vez convertido el modificador a malla.
Cycles en los nodos se pone uno de Geometry en Bacfacing
Re: Animación pliegue de una caja
quiero hacerlo en blender render, pero al aplicar solidify simplemente me aumenta el grosor y por lo tanto la imagen también. No hay ningun tutorial??
Re: Animación pliegue de una caja
Solucionado!!