Ire directo al grano:
Tengo un Modelo, a este modelo trate de ponerle una pequeña capa... pero habian unas irregularidades muy raras.. asi que use un cono para saber donde estaba el problema...
y ya lo entendi
1.-Este es mi modelo:

2.-Asi esta posicionado para recibir el Cono con \"Cloth\" (el objeto de arriba es el objeto con \"cloth\"):

3.-Y esto es lo que pasa cuando aplico \"Bake\":

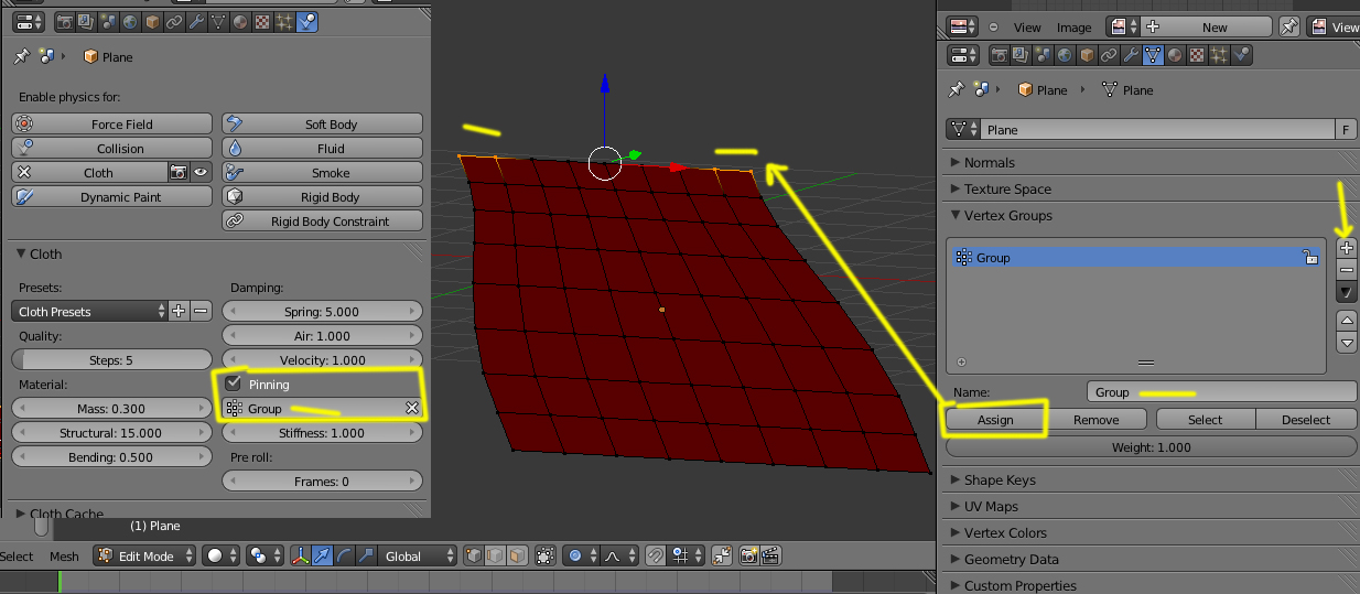
4.-Tras tiempo de analisis comprendi que este es el problema:

Entienden? El Cono con Cloth, no cae arriba del modelo... si no que cae arriba del objeto base...
No puedo lograr que el Cono caiga completamente ensima del modelo... por que el Cono esta aferrado a caer en el objeto base...
Necesito que me ayuden a resolver esto por favor! Le eh invertido mucho tiempo a este proyecto y no quiero que este sea su fin... u.u
