Aparece division entre el espejo y el cubo...

Técnicas, preguntas y respuestas relacionadas con el modelado y el texturizado en Blender 3D
Responder
crosver27
Mensajes: 1
Registrado: Lun Mar 12, 2018 5:52 pm
Nombre: juan carlos partida

Aparece division entre el espejo y el cubo...

Mensaje por crosver27 » Lun Mar 12, 2018 5:57 pm

Hola me aparece una division entre el espejo y el objeto real de mi modelo cuando aplico el subdivision surface, ¿que hago? o lo vuelvo hacer ayuda!
Adjuntos
Screenshot_5.png

Avatar de Usuario
soliman
Mensajes: 5501
Registrado: Jue Sep 01, 2005 1:13 pm
Nombre: soliman
Contactar:

Re: Aparece division entre el espejo y el cubo...

Mensaje por soliman » Mar Mar 13, 2018 12:58 am

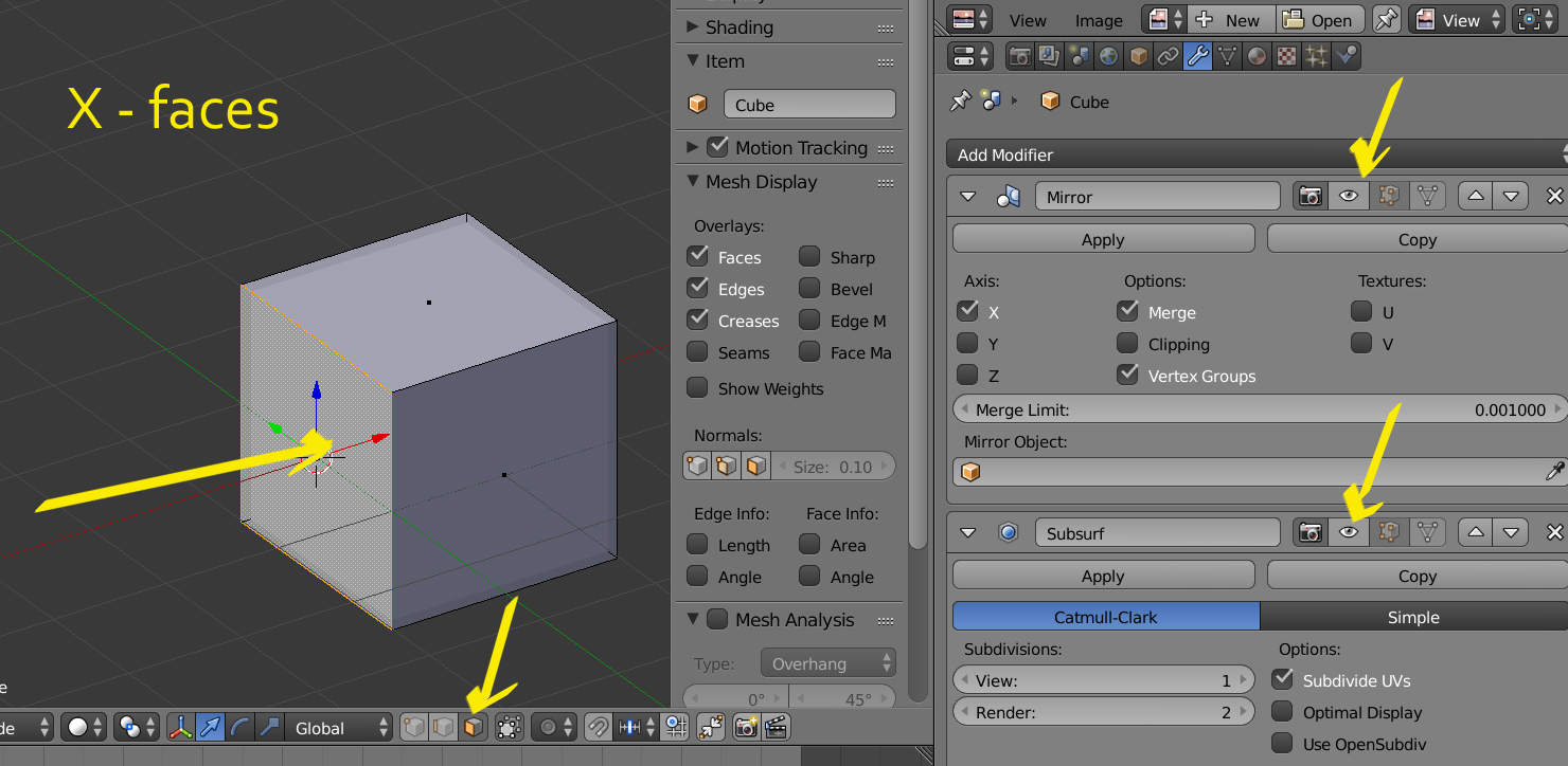
Eso te pasa, por que tienes caras internas.
Para que quede bien, no debe de quedar ninguna cara interna; el objeto debe de quedar completamente hueco.

Ves a Modificadores, y en el modificador MIRROR pincha sobre el OJITO que tiene para poder ver solo la mitad del objeto.
Te pones en selección de caras (Faces) y borra todas las que sean internas .
Para verlo mejor, desactiva también el "Subdivision Surface".
Adjuntos
XFaces.jpg

Responder