"Cortes" de textura en 2 objetos distintos

Técnicas, preguntas y respuestas relacionadas con el modelado y el texturizado en Blender 3D
DmacK
Mensajes: 8
Registrado: Sab Ene 16, 2016 8:02 pm
Nombre: Jhonatan Lopez

"Cortes" de textura en 2 objetos distintos

Mensaje por DmacK » Sab Ene 16, 2016 8:15 pm

Hola! Resulta que siempre me dedique a la programacion y hace poco le echo ojo al modelado 3d, la cosa es que me pasan estos "cortes" de textura cuando pasa un objeto distinto, si no me entendeis les dejo una imagen aca abajo
Imagen
La verdad no se como arreglar eso, de que cambia la posicion de la textura en el objeto bruscamente, no saben alguna forma automatica de hacer eso? O alguna forma manual de arreglarlo? Ya intente moviendo poco a poco el objeto en el editor UV, pero eso fue lo mejor que me salio y como ven es horrible jaja, ojala me puedan ayudar :D

Avatar de Usuario
soliman
Mensajes: 5501
Registrado: Jue Sep 01, 2005 1:13 pm
Nombre: soliman
Contactar:

Re: "Cortes" de textura en 2 objetos distintos

Mensaje por soliman » Dom Ene 17, 2016 2:04 am

Primero hay que hacer los cortes necesarios para desplegar la malla y luego se ajustan desde el UV/Image editor.
https://youtu.be/wzUR58aegJc

DmacK
Mensajes: 8
Registrado: Sab Ene 16, 2016 8:02 pm
Nombre: Jhonatan Lopez

Re: "Cortes" de textura en 2 objetos distintos

Mensaje por DmacK » Dom Ene 17, 2016 11:22 am

soliman escribió:Primero hay que hacer los cortes necesarios para desplegar la malla y luego se ajustan desde el UV/Image editor.
https://youtu.be/wzUR58aegJc
Hice exactamente lo del video y sigo con el mismo problema, las texturas quedan igual de mal :l

Avatar de Usuario
soliman
Mensajes: 5501
Registrado: Jue Sep 01, 2005 1:13 pm
Nombre: soliman
Contactar:

Re: "Cortes" de textura en 2 objetos distintos

Mensaje por soliman » Dom Ene 17, 2016 2:20 pm

Pues entonces tendrás en la textura mal puesto el Mapping.. debe estar en UV y con el nombre del mapa que se crea al presionar letra U mas el tipo de desplegado.
Adjuntos
textura.jpg

DmacK
Mensajes: 8
Registrado: Sab Ene 16, 2016 8:02 pm
Nombre: Jhonatan Lopez

Re: "Cortes" de textura en 2 objetos distintos

Mensaje por DmacK » Dom Ene 17, 2016 3:48 pm

soliman escribió:Pues entonces tendrás en la textura mal puesto el Mapping.. debe estar en UV y con el nombre del mapa que se crea al presionar letra U mas el tipo de desplegado.
Sigue igual, ya intente dandole 20mil veces a unwarp y a uv image proyector y nada, te dejo unas fotos a ver si puedes ver en que estoy fallando

Imagen

Imagen

Avatar de Usuario
soliman
Mensajes: 5501
Registrado: Jue Sep 01, 2005 1:13 pm
Nombre: soliman
Contactar:

Re: "Cortes" de textura en 2 objetos distintos

Mensaje por soliman » Lun Ene 18, 2016 2:40 am

Seguramente le falta algún loop mas en los cantos para que la imagen no se deforme de esa manera, o simplemente poníéndole un Mean Crease en los cantos de la culata, se pueda arregla.
Puedes probar eso o ponerle un loop y arrastrarlo hasta el final de la culata que parece que es donde se deforma la textura de imagen.

De todas formas veo la malla mal desplegada, por lo que primero sería desplegar bien esa malla.
...
Si quieres subir el blend..
http://www.pasteall.org/blend/
Se carga, esperas unos segundos, cambia la dirección de la barra de dirección saliendo un número detrás.. copias esa nueva dirección y la pegas aqui.
Saludos

DmacK
Mensajes: 8
Registrado: Sab Ene 16, 2016 8:02 pm
Nombre: Jhonatan Lopez

Re: "Cortes" de textura en 2 objetos distintos

Mensaje por DmacK » Lun Ene 18, 2016 12:21 pm

soliman escribió:Seguramente le falta algún loop mas en los cantos para que la imagen no se deforme de esa manera, o simplemente poníéndole un Mean Crease en los cantos de la culata, se pueda arregla.
Puedes probar eso o ponerle un loop y arrastrarlo hasta el final de la culata que parece que es donde se deforma la textura de imagen.

De todas formas veo la malla mal desplegada, por lo que primero sería desplegar bien esa malla.
...
Si quieres subir el blend..
http://www.pasteall.org/blend/
Se carga, esperas unos segundos, cambia la dirección de la barra de dirección saliendo un número detrás.. copias esa nueva dirección y la pegas aqui.
Saludos

Muchos de los terminos que usas no los entiendo, recuerda que estoy hace poco en esto
http://www.pasteall.org/blend/40179

Avatar de Usuario
soliman
Mensajes: 5501
Registrado: Jue Sep 01, 2005 1:13 pm
Nombre: soliman
Contactar:

Re: "Cortes" de textura en 2 objetos distintos

Mensaje por soliman » Lun Ene 18, 2016 2:28 pm

Yo creía que estaba mal.. pero esta peor, je, je.
Con esa malla no se puede trabajar o mejor dicho es tiempo perdido.
La malla tiene que ser lo mas simple posible.
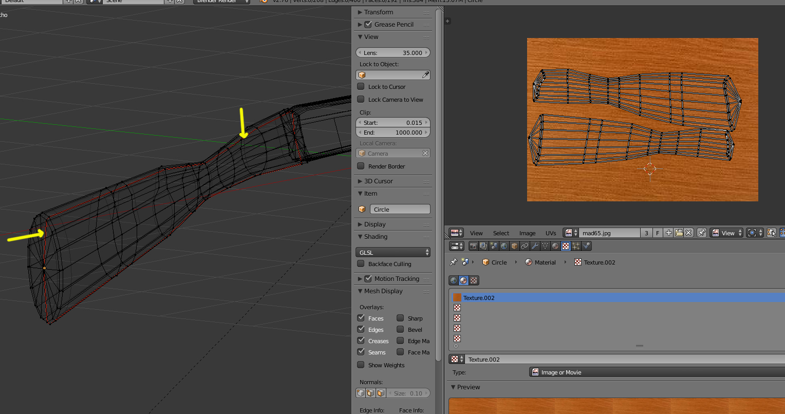
En este caso creo que con un simple cilindro y deformándolo un poco, se puede conseguir algo parecido a lo que tienes.
Si quieres mas precisión se podría hacer con mas vértices, pero creo que con los que te pongo ahora hay suficientes.
Y la ventaja que tiene es que con un simple corte consigues un desplegado muy sencillo de encajar.

El Blend: http://www.pasteall.org/blend/40180
solo la madera de la culata...
Como no has subido textura empaquetada he probado con una mía, pero ahora tu tendrás que poner la que tengas y mirar si las vetas de esa coinciden o tienes que rotar los vértices desde el editor UV

Iba a hacer un vídeo, pero como he tenido que hacer el mango nuevo no vale la pena.
Adjuntos
corte1.jpg

DmacK
Mensajes: 8
Registrado: Sab Ene 16, 2016 8:02 pm
Nombre: Jhonatan Lopez

Re: "Cortes" de textura en 2 objetos distintos

Mensaje por DmacK » Lun Ene 18, 2016 2:36 pm

soliman escribió:Yo creía que estaba mal.. pero esta peor, je, je.
Con esa malla no se puede trabajar o mejor dicho es tiempo perdido.
La malla tiene que ser lo mas simple posible.
En este caso creo que con un simple cilindro y deformándolo un poco, se puede conseguir algo parecido a lo que tienes.
Si quieres mas precisión se podría hacer con mas vértices, pero creo que con los que te pongo ahora hay suficientes.
Y la ventaja que tiene es que con un simple corte consigues un desplegado muy sencillo de encajar.

El Blend: http://www.pasteall.org/blend/40180
solo la madera de la culata...
Como no has subido textura empaquetada he probado con una mía, pero ahora tu tendrás que poner la que tengas y mirar si las vetas de esa coinciden o tienes que rotar los vértices desde el editor UV

Iba a hacer un vídeo, pero como he tenido que hacer el mango nuevo no vale la pena.
MM parecera algo tonto pero.. que es la malla? jaja

Avatar de Usuario
soliman
Mensajes: 5501
Registrado: Jue Sep 01, 2005 1:13 pm
Nombre: soliman
Contactar:

Re: "Cortes" de textura en 2 objetos distintos

Mensaje por soliman » Lun Ene 18, 2016 2:42 pm

Malla es el tejido de la red o sea todos los vértices que componen el objeto...
Se le llama malla.

DmacK
Mensajes: 8
Registrado: Sab Ene 16, 2016 8:02 pm
Nombre: Jhonatan Lopez

Re: "Cortes" de textura en 2 objetos distintos

Mensaje por DmacK » Lun Ene 18, 2016 2:44 pm

soliman escribió:Malla es el tejido de la red o sea todos los vértices que componen el objeto...
Se le llama malla.
Si si acabo de descubrir algo, el blend que me pasaste la culata esta bien "suave" al cambiar de lado, como lo haces? yo lo hacia con artos vertices para que asi quedara mas redondo y no quedara tan recto que se veia feo

Avatar de Usuario
soliman
Mensajes: 5501
Registrado: Jue Sep 01, 2005 1:13 pm
Nombre: soliman
Contactar:

Re: "Cortes" de textura en 2 objetos distintos

Mensaje por soliman » Lun Ene 18, 2016 2:45 pm

Mejor te dejo unos vídeos para empezar que será mejor..

http://creacionessoliman.jimdo.com/youtube/

Mírate los links, que tienes vídeos para gente que empieza y que seguro que te servirán...

Avatar de Usuario
soliman
Mensajes: 5501
Registrado: Jue Sep 01, 2005 1:13 pm
Nombre: soliman
Contactar:

Re: "Cortes" de textura en 2 objetos distintos

Mensaje por soliman » Lun Ene 18, 2016 2:47 pm

Le puse SMOOTH y un modificador de Subdivision Surface

DmacK
Mensajes: 8
Registrado: Sab Ene 16, 2016 8:02 pm
Nombre: Jhonatan Lopez

Re: "Cortes" de textura en 2 objetos distintos

Mensaje por DmacK » Lun Ene 18, 2016 2:51 pm

soliman escribió:Le puse SMOOTH y un modificador de Subdivision Surface
Ok muchas gracias por toda tu ayuda y me pasare por tu pagina

DmacK
Mensajes: 8
Registrado: Sab Ene 16, 2016 8:02 pm
Nombre: Jhonatan Lopez

Re: "Cortes" de textura en 2 objetos distintos

Mensaje por DmacK » Lun Ene 18, 2016 3:04 pm

soliman escribió:Le puse SMOOTH y un modificador de Subdivision Surface
Una ultima cosa, como creo un circulo con menos vertices? osea por ejemplo por default te lo trae con un numero de vertices y caras, pero yo lo quiero con menos

Responder