soliman escribió:Es la forma de selección..
Tienes tres opciones que son, VERTICES, LADOS y CARAS
Cuando quieres mover los vértices, cambias a esa opción desde la barra inferior estando en EDIT MODE (Modo edición)
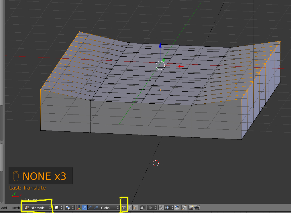
Luego ese modelo tendrías que hacerle unos cortes. Esto es muy fácil estando en frontal colocas el puntero del mouse sobre la mitad de la malla y presionas CTRL+R y te saldrá una línea de color lila... si giras la rueda del ratón, se irán sumando mas líneas, por lo que puedes poner 3 o 5 por ejemplo.
Y eso te servira para darle forma al modelo.
Creo que en las imagenes se ve bien lo que quiero decir.
soliman escribió:Es la forma de selección..
Tienes tres opciones que son, VERTICES, LADOS y CARAS
Cuando quieres mover los vértices, cambias a esa opción desde la barra inferior estando en EDIT MODE (Modo edición)
Luego ese modelo tendrías que hacerle unos cortes. Esto es muy fácil estando en frontal colocas el puntero del mouse sobre la mitad de la malla y presionas CTRL+R y te saldrá una línea de color lila... si giras la rueda del ratón, se irán sumando mas líneas, por lo que puedes poner 3 o 5 por ejemplo.
Y eso te servira para darle forma al modelo.
Creo que en las imagenes se ve bien lo que quiero decir.
Hola, gracias por la respuesta.
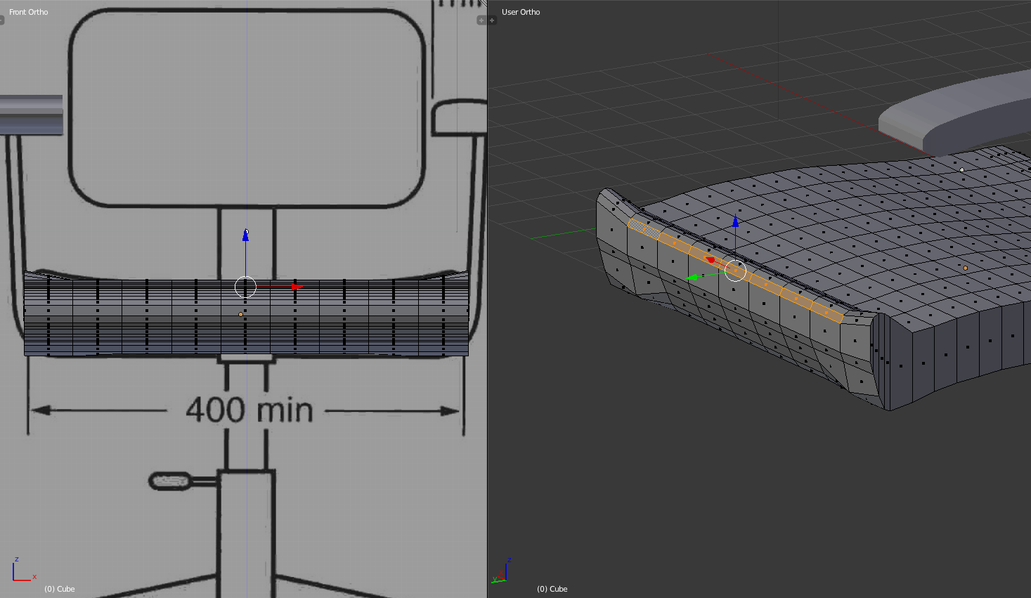
Lo de seleccion de caras y los cortes lo sabía, pero lo que quise plantear fue lo siguiente:
Más que problemas con la tecnica no entiendo la "teoría" para subir ese lado. No se me ocurren que caras tengo que seleccionar porque no es cuestion de seleccionar todas las caras del corte y subir porque tambien sube en la parte de abajo, osea no entiendo que caras y que puntos son los que tengo que seleccionar para armar esa forma.
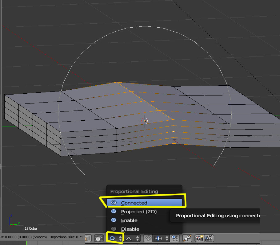
Creo que lo comenzaré de nuevo y haré esa forma antes con el cubo y luego lo moldeare mediante los cortes como tu dices.