Problemas con las texturas

Técnicas, preguntas y respuestas relacionadas con el modelado y el texturizado en Blender 3D
Responder
Maartin73
Mensajes: 4
Registrado: Vie Sep 04, 2015 4:09 am
Nombre: Èric Martin

Problemas con las texturas

Mensaje por Maartin73 » Vie Sep 04, 2015 5:01 am

Hola buenas,
pues tengo un problema con las texturas. Tengo la textura puestas y todo funciona con normalidad pero a la que cambio el "Viewing Port Shading" de textura a rendered solo se mes ven algunas.

No se si teneis toda la informació necessaria, gràcias por la ayuda de antemano.

Avatar de Usuario
soliman
Mensajes: 5501
Registrado: Jue Sep 01, 2005 1:13 pm
Nombre: soliman
Contactar:

Re: Problemas con las texturas

Mensaje por soliman » Vie Sep 04, 2015 5:22 am

De la vista de Texture a Rendered se ve una diferencia, pues el visor en modo textura solo enseña el tipo de textura, pero no el tamaño, que puede ser cambiado.
O sea. que si haces un render, te tendría que salir como en el Rendered.. si no es así, no se que fallo pueda ser.
(que tengas tos texturas en el mismo modelo podría ser uno de ellos).

Faltaría saber si lo haces en Blender Render o en Blender Cycles y si puedes poner una imagen, mejor...
Saludos

Maartin73
Mensajes: 4
Registrado: Vie Sep 04, 2015 4:09 am
Nombre: Èric Martin

Re: Problemas con las texturas

Mensaje por Maartin73 » Vie Sep 04, 2015 7:13 am

Gràcias por contestar.

Estoy trabajando en Blender Render. En hacer rendered no me aparece la textura sino que me aparece en blanco.

Para colocar la textura lo hice con unwrap y la inserte a partir de una imagen, no se si tiengo algo que ver.

Avatar de Usuario
soliman
Mensajes: 5501
Registrado: Jue Sep 01, 2005 1:13 pm
Nombre: soliman
Contactar:

Re: Problemas con las texturas

Mensaje por soliman » Vie Sep 04, 2015 10:22 am

Pues creo que primero tienes que crear un MATERIAL y luego crear la TEXTURE y en esa texture seleccionar la opción de IMAGE
Si todo eso lo tienes bien, tendría que salir..

Video:
Cerca del minuto dos, se pone el material y luego la textura.

https://youtu.be/Hc4HEl5HOP0

Maartin73
Mensajes: 4
Registrado: Vie Sep 04, 2015 4:09 am
Nombre: Èric Martin

Re: Problemas con las texturas

Mensaje por Maartin73 » Sab Sep 05, 2015 2:46 am

Otro problema que veo es que antes todo funcionava correcto. Tenia la figura separada por piezas y coloque las texturas, tube que unirlas todas y luego me llegaron los probloemas.

Maartin73
Mensajes: 4
Registrado: Vie Sep 04, 2015 4:09 am
Nombre: Èric Martin

Re: Problemas con las texturas

Mensaje por Maartin73 » Sab Sep 05, 2015 3:52 am

EL PROBLEMA LO TENIA EN LOS OJOS. LOS HE CREADO DE NUEVO Y AL COLOCAR LA TEXTURA CON UNWRAP NO ME APARACE TAMPOCO.

Avatar de Usuario
soliman
Mensajes: 5501
Registrado: Jue Sep 01, 2005 1:13 pm
Nombre: soliman
Contactar:

Re: Problemas con las texturas

Mensaje por soliman » Sab Sep 05, 2015 4:51 am

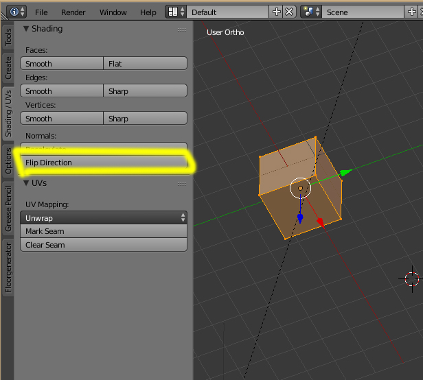
A ver si tienes las normales invertidas...
Selecciona esa parte del ojo que comentas en Edit mode y haz un FLIP Direction
Adjuntos
flip.jpg

Responder