Agregar texturas y relieves a objetos con cycles.

Técnicas, preguntas y respuestas relacionadas con el modelado y el texturizado en Blender 3D
Responder
BlackF19
Mensajes: 274
Registrado: Mié Dic 04, 2013 4:11 pm
Nombre:

Agregar texturas y relieves a objetos con cycles.

Mensaje por BlackF19 » Mié Sep 24, 2014 5:08 pm

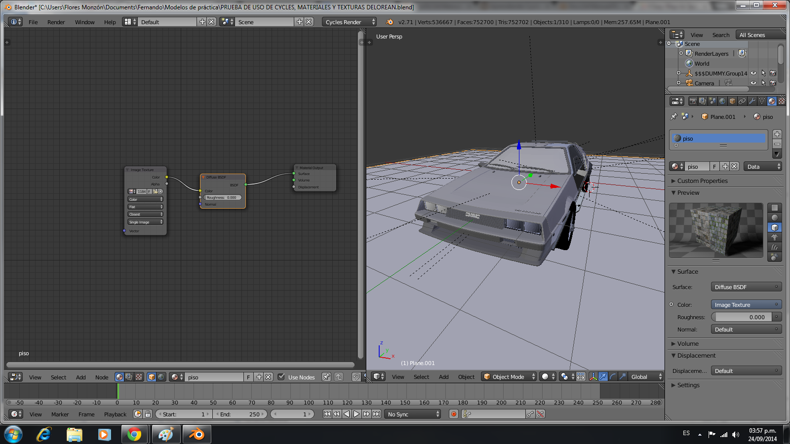
Hola, probando cycles para irme adaptando me he topado con un problema, he intentado colocarle una textura de imagen al suelo de mi modelo, el problema es que al hacer render, este no aparece, estoy aprendiendo a usar los nodos y no sé que más hacer para colocar la textura a la superficie, además también quiero saber cómo se le agrega relieve a dicha textura. Adjunto la imagen en donde coloco la forma en la que tengo mis nodos. Gracias.
Adjuntos
Prueba de cycles, textura de piso, nodos.png

D4rB
Mensajes: 1048
Registrado: Mar Nov 16, 2010 12:46 pm
Nombre: .
Ubicación: México
Contactar:

Re: Agregar texturas y relieves a objetos con cycles.

Mensaje por D4rB » Mié Sep 24, 2014 5:35 pm

En cycles es necesario tener un mapa UV para poder aplicar texturas, BI tiene la opción de generar el mapa al vuelo, aunque no siempre de la mejor manera.
Para el relieve simplemente conecta un nodo de textura del relieve al punto "normal" o al de Displacement, dependiendo del resultado que buscas.
Recomiendo agregar un nodo Math en multiply para controlar la intensidad del bump, este nodo lo encuentras en Add->Converter->Math y cambias el Add default por multiply, luego conectas tu textura a uno de los puntos de entrada, y la salida a donde conectarías la textura, luego juega con el otro valor hasta conseguir el resultado que quieres. (valor de 1 es igual a no modificación de la fuerza)

BlackF19
Mensajes: 274
Registrado: Mié Dic 04, 2013 4:11 pm
Nombre:

Re: Agregar texturas y relieves a objetos con cycles.

Mensaje por BlackF19 » Mié Sep 24, 2014 6:42 pm

D4rB escribió:En cycles es necesario tener un mapa UV para poder aplicar texturas, BI tiene la opción de generar el mapa al vuelo, aunque no siempre de la mejor manera.
Para el relieve simplemente conecta un nodo de textura del relieve al punto "normal" o al de Displacement, dependiendo del resultado que buscas.
Recomiendo agregar un nodo Math en multiply para controlar la intensidad del bump, este nodo lo encuentras en Add->Converter->Math y cambias el Add default por multiply, luego conectas tu textura a uno de los puntos de entrada, y la salida a donde conectarías la textura, luego juega con el otro valor hasta conseguir el resultado que quieres. (valor de 1 es igual a no modificación de la fuerza)
Ya veo, en mi caso, yo importo mis modelos previamente hechos en sketchup hacia blender, hasta donde sé estas imágenes están colocadas como UVmaps, y por lo que he podido ver ahorita, las texturas debo configurarlas objeto por objeto con cycles, o ¿hay alguna manera de tener todas las texturas sin tener que estar buscando cada objeto y configurarla? ya que al cambiar el motor, solo me aparecen los colores de las texturas y debo colocarlas objeto por objeto.

Responder