ayuda con establo rts
ayuda con establo rts
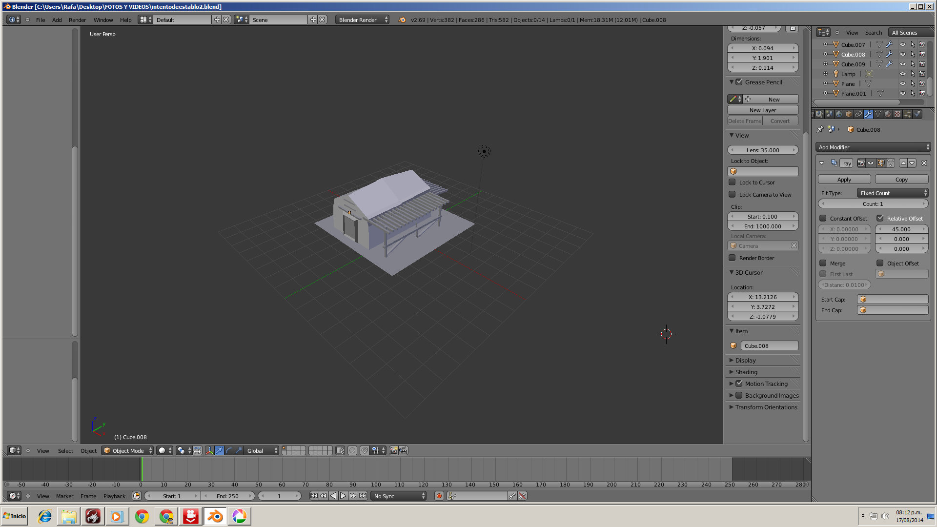
hola usuarios, queria que me digan si el numero de vertices y tris en esta imagen que subi en este post, es un tamaño estandar para correr en un bge. se que en los juegos de estrategia son complejos de hacer,pero me gustaria intentar con uno. se necesitan muchos edificios, mire muchos videos a cerca del Lowpoly,pero me gustaria saber si mi archivo blend al menos esta dentro de los requisitos.el archivo no esta texturizado ni materializado,quizas le una algunos detalles mas y obviamente las texturas. pero bueno que tal si me dan una ayuda. gracias.
Re: ayuda con establo rts
Yo lo veo bien.. son bastante bajas la cantidad de vértices o caras...
Re: ayuda con establo rts
328 vértices es buen número, eso más una buena textura deben de ser suficientes, dependiendo de que tan cerca de la cámara estará.
Recuerda que debes tener en cuenta también cuantos elementos tendrás en escena (cuantas construcciones más, el terreno, personajes, etc) además de la computadora en la que lo correrás, si aún no tienes una idea de los límites te recomiendo que agregues muchas copias de tu construcción a la escena y la corras, esto para que veas el rendimiento (uso de CPU, RAM, frame rate(fps) ,video, etc) y trates de llegar al límite de rendimiento (agregando elementos y revisando donde empieze a correr por debajo de los 30 cuadros por segundo(fps) o la ram se agote), cuando determines el punto previo al que el sistema se empieza a forzar entonces ve cuantos vértices o caras tienes en escena, después calcula cuantos elementos quieres poner y de cuantos polígonos máximos deben de ser.
También considera que los scripts, iluminación, shaders(materiales), peso de texturas, entre otras cosas afectan la fluidez del sistema.
Recuerda que debes tener en cuenta también cuantos elementos tendrás en escena (cuantas construcciones más, el terreno, personajes, etc) además de la computadora en la que lo correrás, si aún no tienes una idea de los límites te recomiendo que agregues muchas copias de tu construcción a la escena y la corras, esto para que veas el rendimiento (uso de CPU, RAM, frame rate(fps) ,video, etc) y trates de llegar al límite de rendimiento (agregando elementos y revisando donde empieze a correr por debajo de los 30 cuadros por segundo(fps) o la ram se agote), cuando determines el punto previo al que el sistema se empieza a forzar entonces ve cuantos vértices o caras tienes en escena, después calcula cuantos elementos quieres poner y de cuantos polígonos máximos deben de ser.
También considera que los scripts, iluminación, shaders(materiales), peso de texturas, entre otras cosas afectan la fluidez del sistema.
Re: ayuda con establo rts
la idea es hacer un juego similar a age of empires,tanto en tematica como en grafica, solo que con algun efecto mas real nada mas. cualquier juego de estrategia se necesitan numerosas copias del mismo edificio a medida que el juego avanza, es decir 100 de poblacion seguro que al menos son 20 casas de 400 vertices, matematicamente hablando. me gusta los juegos rts por la cantidad de cosas que uno ve en la escena y todos los actores haciendo tareas varias desde la consolidacion economica hasta la misma guerra. es recomendable hacer un rts en blender o solo el modelado? puesto que el engine puedo usar unity en el futuro? Pero me gusta el concepto de blender y todo lo relacionado a esto. Me gustaria seguir abocado por ahora en el modelado,paso por paso para hacerlo muy muy bien. respecto a la tecnica que use para el establo fueron muy basicas, me queda unir el plano con el establo y formar un solo elemento no?? asi quedaria mejor.