Hola amigos no c si m podrian ayudar, estube sombreando estas tribunas y cuando pongo \"bake\" me aparece como si hubiera mapeado con \"Proyect view (bounds)\" estoy usando una lampara SUN ....
mapeo con \"UNWARP (Smart Proyections)\"
y PONGO BAKE, se supone q las gradas son de color celeste, las sombras estan bien pero el color de las gradas eso no aparece.. me aparece asi:
Bueno amigo... dejo las previas aqui... el mapeo de mi render es asi.. y se supone que cuando sombreo el render debe seguir siendo el mismo color...
En esta ultima se crea la sombra como debe ser pero las gradas no son de esa textura (color) y pongo el UV para q se transfiera las propiedades del otro UV.... pero parece como si el UV copiado sea toda la textura...osea se somnbrea toda la textura...pero yo solo quiero parte de la textura celeste... como puedo solucionar este problema?
Ya solucione todo eso.. pero ahora tengo otro problema... ahora no me aparecen los objetos... cuando apreto \"-\" guion aparecen pero los otros ya no, como puedo hacer para que todos los objetos se vean?¿?¿
Presionas la tecla - \"menos\" la que esta al pie del asterisco \"*\" en el teclado numerico o presionas la que sta al pie del shift derecho la que tiene underscore y en que ventana que presionas esta tecla? asi para conocer mejor que te paso, saludos
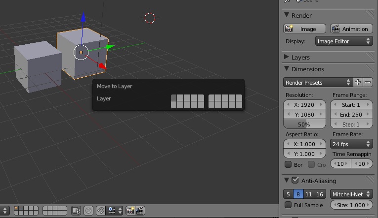
verifica en layers si esta posicionado donde estan los objetos:
1. Mover de Layer para eso seleccionas todos objetos que estan en el otro layer, con la letra, y luego presiona la Tecla M, te mostrara una recuadro y mueve al layer donde estan los otros objetos.
2. La otra opcion es un Shift + Click Izquierdo, selecciona el layer donde esta los otros objetos hacen quedan alquitos los dos layer. o Shift + (numero layer donde esta el objeto)
Como la imagen adjunta las teclas serian Shift + 3