Hola como estan, agradecerìa su colaboracion con lo siguiente:
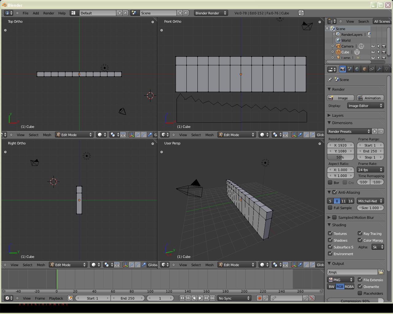
estoy haciendo la hoja de un serrucho pero parto de un cubo, escalandolo a lo ancho y adelgazandolo desde arriba, realizo las divisiones respectivas pero cuando intento sacar las puntas no se como hacerlo, no quiero hacer un diente y luego pegar n dientes porque me parece muy facil de ese modo, pienso que tal vez exista alguna forma de hacerlo partiendo del modelo que tengo, ahora otro problema es por un momento digamos que puedo hacer los dientes pero luego como los inclino si es un objeto entero no multiples objetos.
serrucho
serrucho
- Adjuntos
-
- serrucho.JPG
- (147.09 KiB) No descargado aún
Re: serrucho
seleccionas vertices en modo edición y despues los puedes estirar,contraer y todo lo que quieras.
Re: serrucho
en la vista frontal subdivide una linea recta selecciona vertices saltandote uno y jalalos hacia abajo una vez realizado esto rota la linea y extruye los vertices inicial y final con esto tendras la forma basica ahora es cuestion de proceder a rellenar y para darle el volumen extruye en el eje y
[size=medium][color=000099]cyberjoda[/color][/size] :diablo: buscador