Duda con el Unwrap

Técnicas, preguntas y respuestas relacionadas con el modelado y el texturizado en Blender 3D
Responder
Kaiten
Mensajes: 6
Registrado: Mié Ene 12, 2011 6:35 am
Nombre:

Duda con el Unwrap

Mensaje por Kaiten » Mié Mar 16, 2011 2:42 pm

¡Buenas a todos!

Os comento una dudilla que no he podido resolver, ni he encontrado \"Googleando\"...

Tengo un unwrap hecho de un avion con las partes por separado, el problema viene cuando desplazo un vertice que también está en otra pieza del unwrap. El vertice de la Seam que conecta las partes vaya. Entonces, no me deja desplazar uno sin tocar el otro.

Mirad, os pongo la imagen más abajo.

¡Gracias por adelantado!
Adjuntos
blender_unwrap.jpg
(145.28 KiB) No descargado aún

octagesimal
Administrator
Administrator
Mensajes: 679
Registrado: Vie Sep 03, 2004 1:03 am
Nombre:
Contactar:

Re: Duda con el Unwrap

Mensaje por octagesimal » Mié Mar 16, 2011 2:54 pm

Hola!

Que extraño!

Puedes subir el .blend para echarle un ojo?

Saludos!
Chat IRC de la comunidad g-blender
http://bit.ly/GIkzdT
canal #g-blender
Otra forma de estar en contacto con la comunidad.

octavio@g-blender.org
twitter: @octagesimal
irc: octagesimal

Kaiten
Mensajes: 6
Registrado: Mié Ene 12, 2011 6:35 am
Nombre:

Re: Duda con el Unwrap

Mensaje por Kaiten » Jue Mar 17, 2011 4:01 am

Mira, este és el archivo, a ver si es alguna opcion que tengo activada o no sé O.o
Adjuntos

[La extensión ha sido desactivada y no se mostrará en adelante]


octagesimal
Administrator
Administrator
Mensajes: 679
Registrado: Vie Sep 03, 2004 1:03 am
Nombre:
Contactar:

Re: Duda con el Unwrap

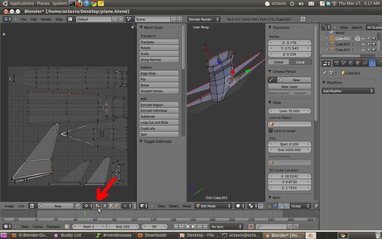
Mensaje por octagesimal » Jue Mar 17, 2011 4:41 am

Hola!

En el UV image editor tenias seleccionado el botón para la opción \"Keep UV and Edit Mode selection in Sync\" que lo que hace es mantener sincronizada la selección que has realizado en el mesh, en modo de edición,con el UV unwrap.

Por eso, cuando seleccionabas un vértice en el UV image editor, también se seleccionaba el map correspondiente al vértice del mesh en el otro UV map.

Solo debes desactivar ese botón, te adjunto captura de pantalla con el botón activado y desactivado.

PD: Va quedando bine el avión :)

Saludos!
Adjuntos
uv-nosync.jpg
(180.65 KiB) No descargado aún
uv-sync.jpg
(177.75 KiB) No descargado aún
Chat IRC de la comunidad g-blender
http://bit.ly/GIkzdT
canal #g-blender
Otra forma de estar en contacto con la comunidad.

octavio@g-blender.org
twitter: @octagesimal
irc: octagesimal

Kaiten
Mensajes: 6
Registrado: Mié Ene 12, 2011 6:35 am
Nombre:

Re: Duda con el Unwrap

Mensaje por Kaiten » Jue Mar 17, 2011 5:03 am

Aaaah perfecto!

Havia provado esa opción, pero solo me aparecia lo seleccionado, pero si seleccionando todo el avion puedo trabajar independientemente en el UV, pues perfecto!

Muchas gracias por vuestras respuestas!! :)

Responder