Buenas noches amigos de g-blender.
Resulta que estoy modelando una espada y ya tengo el modelo, hasta le coloque color y textura, quiero unir los tres objetos que modele en la espada (la hoja, la empuñadura y la guarnicion) pero al unirlas se desconfigura toda las texturas. para colocar texturas lo hice asiganado vertices a los colores.
De antemano gracias!!
Como unir mallas sin perder texturas?
Re: Como unir mallas sin perder texturas?
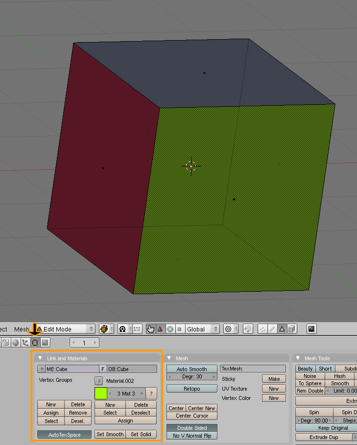
Vértices a los colores... como se hace eso.
Si no quieres unirlas con Ctrl+J puedes emparentarlas con Ctrl+P
Aunque yo creo que si los unes con Ctrl+J no tiene por que cambiar nada, solamente si tienes algun modifier te puede cambiar...
Si no quieres unirlas con Ctrl+J puedes emparentarlas con Ctrl+P
Aunque yo creo que si los unes con Ctrl+J no tiene por que cambiar nada, solamente si tienes algun modifier te puede cambiar...
Re: Como unir mallas sin perder texturas?
Hola Slifer!
Sigue los pasos de soliman y verifica que los grupos de materiales esten bien asignados.
Saludos!
Sigue los pasos de soliman y verifica que los grupos de materiales esten bien asignados.
Saludos!
- Adjuntos
-
- materiales.jpg
- (114.98 KiB) No descargado aún
Re: Como unir mallas sin perder texturas?
de hecho ya asigne esos materiales a los objetos por separado, solo que al unir con crtl+j algunos materiales cambian pero lo voy a revisar tal vez algo por ahi no me quedo bien.
Gracias.
Gracias.
