Al aplicar el modificador de Bevel, en la 2.5, se le aplica a todo el objeto, ¿cómo puedo aplicárselo a una sola arista?
Saludos!!!
Bevel en una arista
Re: Bevel en una arista
Hola BxCx!
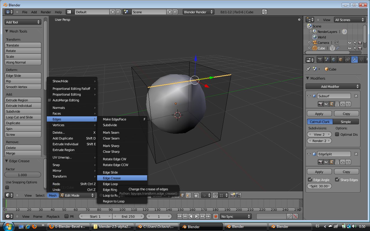
Te adjunto una captura de donde se encuentra en el 2.5 el Edge Crease, (en el 2.49 era Shift + e) funciona para controlar los puntos de tensión de la maya entre las aristas, también te recomiendo agregar el modificador EdgeSplit.
Saludos
Te adjunto una captura de donde se encuentra en el 2.5 el Edge Crease, (en el 2.49 era Shift + e) funciona para controlar los puntos de tensión de la maya entre las aristas, también te recomiendo agregar el modificador EdgeSplit.
Saludos
- Adjuntos
-
- edge_crease.jpg
- (164.6 KiB) No descargado aún
Re: Bevel en una arista
yo aprendi a modelar el bevel a mano con 2.5 XD. me fijo en como lo hace 2.49 :P
