Qué herramienta usar para crear objeto tipo tubo con diferente forma en el eje longitudinal
-
archymedes
- Mensajes: 11
- Registrado: Lun Abr 22, 2013 9:25 am
- Nombre:
Qué herramienta usar para crear objeto tipo tubo con diferente forma en el eje longitudinal
Hola a todos. Estoy empezando con esto del Blender, y ya se me ocurren trabajos con los que utilizarlo.
Estoy haciendo el doctorado en neurociencias. Lo primero de todo, realicé el modelado de un encéfalo de ratón. Me quedó muy guapo por cierto.
Pero ahora lo que quiero es hacer los núcleos neuronales del interior.
Estos los saco de un atlas del encéfalo de ratón. El atlas es un conjunto de imágenes esquemáticas en 2d que son una representación de cortes consecutivos, en el plano de corte que queramos.
Yo lo que quiero es centrarme en uno de los núcleos, sea el que sea, hago el modelado de ese núcleo en un nivel de corte, y después me voy a otro corte, para seguir modelándolo en profundidad. Los núcleos cambian de forma constantemente en profundidad.
Estoy haciendo varias prubas, pero no se qué herramienta utilizar.
Lo mejor para un solo nivel, es utilizar una curva bezier, pero como junto diferentes curvas en diferentes niveles? Podría convertir la curva a malla para así juntarlas luego, pero hay otro problema. Un núcleo a un nivel, tiene por ejemplo, 5 vértices, pero en el siguiente nivel, tiene 8.
Si tuvieran la misma forma, lo asociaría a otra curva, y agrandaría y disminuiría su diámetro, pero no es el caso.
La otra opción que se me ocurre es hacer mediante un plano al que le doy 3 subdivisiones y lo aplico, le doy la forma que quiero para un núcleo dado. Extruyo el loop externo y lo muevo para que tenga la altura/profundidad dada. Después muevo los vértices del nuevo loop para la nueva forma del núcleo a ese nivel. Pero el acabado es muy feo la verdad
Aquí les dejo adjunto un par de cortes del atlas para que tengan una idea (estaba intentando hacer el BSTMA y BSTLP (en un solo objeto). Observad como cambia la forma de un nivel al consecutivo. Entre un corte y otro debería de editar la malla también para que sea lo más suave posible.
Agradecería que me dieran algún consejo para realizar este trabajo, gracias
Estoy haciendo el doctorado en neurociencias. Lo primero de todo, realicé el modelado de un encéfalo de ratón. Me quedó muy guapo por cierto.
Pero ahora lo que quiero es hacer los núcleos neuronales del interior.
Estos los saco de un atlas del encéfalo de ratón. El atlas es un conjunto de imágenes esquemáticas en 2d que son una representación de cortes consecutivos, en el plano de corte que queramos.
Yo lo que quiero es centrarme en uno de los núcleos, sea el que sea, hago el modelado de ese núcleo en un nivel de corte, y después me voy a otro corte, para seguir modelándolo en profundidad. Los núcleos cambian de forma constantemente en profundidad.
Estoy haciendo varias prubas, pero no se qué herramienta utilizar.
Lo mejor para un solo nivel, es utilizar una curva bezier, pero como junto diferentes curvas en diferentes niveles? Podría convertir la curva a malla para así juntarlas luego, pero hay otro problema. Un núcleo a un nivel, tiene por ejemplo, 5 vértices, pero en el siguiente nivel, tiene 8.
Si tuvieran la misma forma, lo asociaría a otra curva, y agrandaría y disminuiría su diámetro, pero no es el caso.
La otra opción que se me ocurre es hacer mediante un plano al que le doy 3 subdivisiones y lo aplico, le doy la forma que quiero para un núcleo dado. Extruyo el loop externo y lo muevo para que tenga la altura/profundidad dada. Después muevo los vértices del nuevo loop para la nueva forma del núcleo a ese nivel. Pero el acabado es muy feo la verdad
Aquí les dejo adjunto un par de cortes del atlas para que tengan una idea (estaba intentando hacer el BSTMA y BSTLP (en un solo objeto). Observad como cambia la forma de un nivel al consecutivo. Entre un corte y otro debería de editar la malla también para que sea lo más suave posible.
Agradecería que me dieran algún consejo para realizar este trabajo, gracias
- Adjuntos
-
- encefal_rata_relleu2.png
- (1.59 MiB) No descargado aún
-
- 18.png
- (109.33 KiB) No descargado aún
-
- 17.png
- (93.21 KiB) No descargado aún
Re: Qué herramienta usar para crear objeto tipo tubo con diferente forma en el eje longitudinal
Las curvas si puedes pasarlas a malla, presiona Alt + C -> Mesh from Curves/Meta/Surf/Text
No estoy muy seguro a lo que te refieres con profundidad ni con los niveles de las curvas, podrías poner algunas imágenes de lo que no te está saliendo para ver como lo estás haciendo?
Ya intentaste con un cilindro haciendo cortes loop y extruyendo?
No estoy muy seguro a lo que te refieres con profundidad ni con los niveles de las curvas, podrías poner algunas imágenes de lo que no te está saliendo para ver como lo estás haciendo?
Ya intentaste con un cilindro haciendo cortes loop y extruyendo?
Chat IRC de la comunidad g-blender
http://webchat.freenode.net/?channels=g-blender
canal #g-blender
Otra forma de estar en contacto con la comunidad
http://webchat.freenode.net/?channels=g-blender
canal #g-blender
Otra forma de estar en contacto con la comunidad
-
archymedes
- Mensajes: 11
- Registrado: Lun Abr 22, 2013 9:25 am
- Nombre:
Re: Qué herramienta usar para crear objeto tipo tubo con diferente forma en el eje longitudinal
Gracias por contestar tan pronto D4rB.
Lo siento por no explicarme bien, intenté no usar un lenguaje muy específico, pero la traducción fue peor ;)
Lo de pasar de curvas a mallas ya lo sabía, era una de las opciones que había barajado. Pero como las formas de los núcleos cerebrales no son homogéneas. Creo (desde mi poco y breve conocimiento de las curvas bezier), que con lo que se puede hacer con ellas es asociarlas a un círculo y convertirlo en tubo y/o asociarla a una linea para darle más o menos obertura al tubo. Pero no formas completamente diferentes.
Esto es así porque en el atlas (cortes de cerebro), solo muestra cortes a ciertos niveles, y no es contínuo (cosa que se consiguiría con Blender, por eso me parece interesante hacer este modelo 3D, entre otras cosas).
Así que parto de cortes de diferente grosor (no son constantes el grosor de los cortes, vaya usted a saber por qué), en los que me encuentro núcleos que al ir cortando en el eje rostro caudal (desde la nariz, hasta la parte de atrás de la cabeza).
Estos núcleos cambian de forma, se bifurcan esquivando otros núcleos, y vuelven a juntarse. Esto constantemente.
En el título puse lo de crear un tubo, pero no es exactamente así. Pero era la forma que encontré de hacerles entender que quiero representar una estructura de diferente forma a lo largo de su eje. A esto le llamé en el primer post, profundidad (mal expresado, lo siento).
Así que sin enrollarme más, les adjunto dos imágenes de lo que he hecho hoy:
En la primera imagen, tenéis los diferentes cortes en una gradilla que me he montado. Encima he perfilado los núcleos que quiero (son familias de núcleos cerebrales). Quiero juntar los del mismo color en uno. Uno detrás del otro, reconstruyendo el objeto a partir de cortes con diferente grosor, como veis en la segunda imagen.
La tercera imagen intento mostrarles lo que se me ha ocurrido hacer. Juntar los objetos del mismo color, e intentar modelarlo para que quede lo más contínuo y suave posible. No se si esta es la mejor manera, ya que queda muy tosco la verdad.
A ver si a vosotros se os ocurre alguna otra manera de hacerlo. Gracias y lo siento por el tostón...
Lo siento por no explicarme bien, intenté no usar un lenguaje muy específico, pero la traducción fue peor ;)
Lo de pasar de curvas a mallas ya lo sabía, era una de las opciones que había barajado. Pero como las formas de los núcleos cerebrales no son homogéneas. Creo (desde mi poco y breve conocimiento de las curvas bezier), que con lo que se puede hacer con ellas es asociarlas a un círculo y convertirlo en tubo y/o asociarla a una linea para darle más o menos obertura al tubo. Pero no formas completamente diferentes.
Esto es así porque en el atlas (cortes de cerebro), solo muestra cortes a ciertos niveles, y no es contínuo (cosa que se consiguiría con Blender, por eso me parece interesante hacer este modelo 3D, entre otras cosas).
Así que parto de cortes de diferente grosor (no son constantes el grosor de los cortes, vaya usted a saber por qué), en los que me encuentro núcleos que al ir cortando en el eje rostro caudal (desde la nariz, hasta la parte de atrás de la cabeza).
Estos núcleos cambian de forma, se bifurcan esquivando otros núcleos, y vuelven a juntarse. Esto constantemente.
En el título puse lo de crear un tubo, pero no es exactamente así. Pero era la forma que encontré de hacerles entender que quiero representar una estructura de diferente forma a lo largo de su eje. A esto le llamé en el primer post, profundidad (mal expresado, lo siento).
Así que sin enrollarme más, les adjunto dos imágenes de lo que he hecho hoy:
En la primera imagen, tenéis los diferentes cortes en una gradilla que me he montado. Encima he perfilado los núcleos que quiero (son familias de núcleos cerebrales). Quiero juntar los del mismo color en uno. Uno detrás del otro, reconstruyendo el objeto a partir de cortes con diferente grosor, como veis en la segunda imagen.
La tercera imagen intento mostrarles lo que se me ha ocurrido hacer. Juntar los objetos del mismo color, e intentar modelarlo para que quede lo más contínuo y suave posible. No se si esta es la mejor manera, ya que queda muy tosco la verdad.
A ver si a vosotros se os ocurre alguna otra manera de hacerlo. Gracias y lo siento por el tostón...
- Adjuntos
-
- Foto3-modelaje.png
- (281.05 KiB) No descargado aún
-
- Foto2-perspectiva.png
- (208.13 KiB) No descargado aún
-
- Foto1-gradilla.png
- (517.86 KiB) No descargado aún
Re: Qué herramienta usar para crear objeto tipo tubo con diferente forma en el eje longitudinal
Si tu referencia no es muy precisa entonces no tendrás resultados buenos, en este caso parace que tu imagen es simplemente una referencia para aprender las seccionas más que una representación exacta del objeto, en ese caso lo que puedes hacer es tomarte algunas libertades en el modelado, yo diría que modifiques ligeramente los bordes de cada corte para que no den un resultado tan tosco, otra cosa que podrías hacer hacer es buscar otra referencia más precisa, si puedes consigue imágenes en otros ángulos, usualmente al modelar se requieren por lo menos 2 vistas, precisamente para corregir o rectificar lo que se ve en una o la otra.
O consigue un ratón y sácale los nucleos, los mides, los dibujas y luego los modelas, estoy seguro que no hay mejor referencia que eso, aunque con ese tamaño quizás se complique un poco...
A mi parecer vas bien, ese sería el proceso que yo trataría se seguir, y lo más simple sería hacerlo en pura malla, sin usar las curvas bezier.
O consigue un ratón y sácale los nucleos, los mides, los dibujas y luego los modelas, estoy seguro que no hay mejor referencia que eso, aunque con ese tamaño quizás se complique un poco...
A mi parecer vas bien, ese sería el proceso que yo trataría se seguir, y lo más simple sería hacerlo en pura malla, sin usar las curvas bezier.
Chat IRC de la comunidad g-blender
http://webchat.freenode.net/?channels=g-blender
canal #g-blender
Otra forma de estar en contacto con la comunidad
http://webchat.freenode.net/?channels=g-blender
canal #g-blender
Otra forma de estar en contacto con la comunidad
-
archymedes
- Mensajes: 11
- Registrado: Lun Abr 22, 2013 9:25 am
- Nombre:
Re: Qué herramienta usar para crear objeto tipo tubo con diferente forma en el eje longitudinal
Muy buenas. El modelo 3d lo he hecho en un momento para enseñarles lo q pensaba hacer. Seguro q con un poquito mas de trabajo conseguiría que se pareciera más. Pero es que me he tirado todo el día haciendo los perfiles.
La verdad es que para lo que estàn destinadas las figuras, los modelos deberian ser lo mas exactos posibles. Para eso estan los atlas anatomicos. En los atlas hay cortes en diferentes planos, pero un solo plano te da información del resto. Y son tantos cortes q seria poco practico hacerlo así, creo.
Así que solo se me ocurre hacerlo de esta manera. Y los perfiles solo son un paso para hacer el modelo 3d, y es tedioso de hacer. Y despues ya no sirven. Creo q esto es hacerlo a lo bruto, a base de horas.
La pregunta es si puedo hacerlo sin pasar a hacer las piezas individuales y hacer el modelo 3d direcramente a partir del atlas.
Por cierto, el cerebro al final será casi transparente para luego poner los nucleos dentro y la circuiteria. :-p
La verdad es que para lo que estàn destinadas las figuras, los modelos deberian ser lo mas exactos posibles. Para eso estan los atlas anatomicos. En los atlas hay cortes en diferentes planos, pero un solo plano te da información del resto. Y son tantos cortes q seria poco practico hacerlo así, creo.
Así que solo se me ocurre hacerlo de esta manera. Y los perfiles solo son un paso para hacer el modelo 3d, y es tedioso de hacer. Y despues ya no sirven. Creo q esto es hacerlo a lo bruto, a base de horas.
La pregunta es si puedo hacerlo sin pasar a hacer las piezas individuales y hacer el modelo 3d direcramente a partir del atlas.
Por cierto, el cerebro al final será casi transparente para luego poner los nucleos dentro y la circuiteria. :-p
Re: Qué herramienta usar para crear objeto tipo tubo con diferente forma en el eje longitudinal
Sin tener otra vista veo dificil hacerlo de otra manera, quizás podrías dibujar a mano el como se vería desde un lado o desde arriba basándote en los datos del atlas, ya que tengas el dibujo lo pasas a blender, asi será más simple el modelado, después con los mismo datos del atlas afinas las medidas, hay un plugin para importar las imágenes a planos, en vez de que cargues la imagen de referencia así como la tienes la puedes pasar a un plano, se me ocurre que puedes meter todas o la mayoría de las imágenes a en planos en la escena y acomodarlos en base a la \"profundidad\" del corte que represente, ya con esto afinas tu modelo hecho del dibujo.
El plugin viene desactivado, tienes que activarlo en User Preferences -> Addons -> Import-Export -> Import images as planes.
Para agregar las imágenes Add(Shift + A) -> Mesh -> Image as planes y puedes agregar más de una a la vez, no olvides cambiar a modo de visualización de texturas (viewport shading -> texture)
El plugin viene desactivado, tienes que activarlo en User Preferences -> Addons -> Import-Export -> Import images as planes.
Para agregar las imágenes Add(Shift + A) -> Mesh -> Image as planes y puedes agregar más de una a la vez, no olvides cambiar a modo de visualización de texturas (viewport shading -> texture)
Chat IRC de la comunidad g-blender
http://webchat.freenode.net/?channels=g-blender
canal #g-blender
Otra forma de estar en contacto con la comunidad
http://webchat.freenode.net/?channels=g-blender
canal #g-blender
Otra forma de estar en contacto con la comunidad
-
archymedes
- Mensajes: 11
- Registrado: Lun Abr 22, 2013 9:25 am
- Nombre:
Re: Qué herramienta usar para crear objeto tipo tubo con diferente forma en el eje longitudinal
Vaya, muy buena idea lo de importar una imagen como un plano.
Vi que se podía hacer también con Cycles Render, poniendo una imagen a un objeto (un plano, por ejemplo). Así sí que me ahorraría el tiempo de hacer los perfiles.
Gracias, iré comentando como me va.
Un saludo
Vi que se podía hacer también con Cycles Render, poniendo una imagen a un objeto (un plano, por ejemplo). Así sí que me ahorraría el tiempo de hacer los perfiles.
Gracias, iré comentando como me va.
Un saludo
-
archymedes
- Mensajes: 11
- Registrado: Lun Abr 22, 2013 9:25 am
- Nombre:
Re: Qué herramienta usar para crear objeto tipo tubo con diferente forma en el eje longitudinal
Hola otra vez.
Estoy intentando hacer el modelo 3d con las piezas pero se me está haciendo difícil.
Hay algunas formas que cambian drásticamente en muy poco espacio.
He intentado hacerlo como os mostré en las anteriores figuras. Pero en tan poco espacio entre formas, me armo un lío.
Intento hacer una pieza, y bien, pero a la hora de extruir e intentar hacer la forma siguiente, es donde viene el desabarajuste (fotos \"individual1\" e \"individual2\")
Así que he pensado en hacerlo también de otra manera. Crear un cubo en el que le he hecho muchos edge loops e ir modelando el perfil y frontal según la torre de formas que he creado.
Ninguna de las técnicas me convence y se pierden muchos detalles.
Os envío unas imágenes del proceso
Alguna recomendación?
Gracias
Estoy intentando hacer el modelo 3d con las piezas pero se me está haciendo difícil.
Hay algunas formas que cambian drásticamente en muy poco espacio.
He intentado hacerlo como os mostré en las anteriores figuras. Pero en tan poco espacio entre formas, me armo un lío.
Intento hacer una pieza, y bien, pero a la hora de extruir e intentar hacer la forma siguiente, es donde viene el desabarajuste (fotos \"individual1\" e \"individual2\")
Así que he pensado en hacerlo también de otra manera. Crear un cubo en el que le he hecho muchos edge loops e ir modelando el perfil y frontal según la torre de formas que he creado.
Ninguna de las técnicas me convence y se pierden muchos detalles.
Os envío unas imágenes del proceso
Alguna recomendación?
Gracias
- Adjuntos
-
- individual2.png
- (256.86 KiB) No descargado aún
-
- individual1.png
- (238.94 KiB) No descargado aún
-
- 3.png
- (222.2 KiB) No descargado aún
-
- 2.png
- (294 KiB) No descargado aún
-
- 1.png
- (210.74 KiB) No descargado aún
-
- 0.png
- (188.88 KiB) No descargado aún
Re: Qué herramienta usar para crear objeto tipo tubo con diferente forma en el eje longitudinal
Intenta lo que te digo, has un dibujo de la vista lateral en base a la información del atlas, o tambien puedes intentar creo un tubo, lo alargas al tamaño aproximado del nucleo y luego lo haces que atraviese todos planos de imagen, creas cortes y vas acomodando los vértices segun cada imagen. ¿cuantas imágenes son?
Chat IRC de la comunidad g-blender
http://webchat.freenode.net/?channels=g-blender
canal #g-blender
Otra forma de estar en contacto con la comunidad
http://webchat.freenode.net/?channels=g-blender
canal #g-blender
Otra forma de estar en contacto con la comunidad
-
archymedes
- Mensajes: 11
- Registrado: Lun Abr 22, 2013 9:25 am
- Nombre:
Re: Qué herramienta usar para crear objeto tipo tubo con diferente forma en el eje longitudinal
Hola
Pues son unas 25 imágenes más o menos.
No haría falta dibujarlo, ya que el atlas trae cortes en diferentes planos.
Al principio pensé en lo del tubo, creado a partir de un cilindro, pero cuando se suaviza el cilindro queda con una apariencia rara, y más se hay variaciones en el número de vértices.
La mejor manera que conozco de crear tubos es con las curvas bezier, pero no me permite cambios en las formas.
Pues son unas 25 imágenes más o menos.
No haría falta dibujarlo, ya que el atlas trae cortes en diferentes planos.
Al principio pensé en lo del tubo, creado a partir de un cilindro, pero cuando se suaviza el cilindro queda con una apariencia rara, y más se hay variaciones en el número de vértices.
La mejor manera que conozco de crear tubos es con las curvas bezier, pero no me permite cambios en las formas.
-
archymedes
- Mensajes: 11
- Registrado: Lun Abr 22, 2013 9:25 am
- Nombre:
Re: Qué herramienta usar para crear objeto tipo tubo con diferente forma en el eje longitudinal
Hola D4rB,
He estado explicando los problemas que he tenido a mi jefe con la figura. Me ha comentado que no me meta tanto en los detalles, almenos esta vez. La figura es para un libro, y no será muy grande. Así que al final no se verían los detalles.
En principio, dejemos el tema (porque no necesito solución inmediata), aunque en un futuro me gustaría retomarlo, y hacer una verdadera representación del encéfalo. Es un proyecto que haré poco a poco. Cuando vaya haciendo ya iré posteando aquí los resultados y si tuviera alguna dificultad.
De nuevo, D4rB, muchas gracias por la ayuda. Te lo agradezco de veras. Me está gustando mucho Blender, y descubriendo la comunidad de usuarios que lo envuelve, que le pone la guinda a tan gran programa.
Un saludo
He estado explicando los problemas que he tenido a mi jefe con la figura. Me ha comentado que no me meta tanto en los detalles, almenos esta vez. La figura es para un libro, y no será muy grande. Así que al final no se verían los detalles.
En principio, dejemos el tema (porque no necesito solución inmediata), aunque en un futuro me gustaría retomarlo, y hacer una verdadera representación del encéfalo. Es un proyecto que haré poco a poco. Cuando vaya haciendo ya iré posteando aquí los resultados y si tuviera alguna dificultad.
De nuevo, D4rB, muchas gracias por la ayuda. Te lo agradezco de veras. Me está gustando mucho Blender, y descubriendo la comunidad de usuarios que lo envuelve, que le pone la guinda a tan gran programa.
Un saludo
Re: Qué herramienta usar para crear objeto tipo tubo con diferente forma en el eje longitudinal
Las curvas bezier no son para hacer tubos, tienen otros usos, aunque nada evita que uses cosas para lo que no fueron pensadas, en ti caso lo más práctico es hacerlo con mallas.
Ya que pausaras el proyecto sería bueno que practiques el modelado orgánico, para cuando se te presenten más proyectos ya tengas más experiencia con eso, topografías, materiales, tipos de objetos, etc. Es bueno ver que te esté gustando y no dejes de practicar.
Ya que pausaras el proyecto sería bueno que practiques el modelado orgánico, para cuando se te presenten más proyectos ya tengas más experiencia con eso, topografías, materiales, tipos de objetos, etc. Es bueno ver que te esté gustando y no dejes de practicar.
Chat IRC de la comunidad g-blender
http://webchat.freenode.net/?channels=g-blender
canal #g-blender
Otra forma de estar en contacto con la comunidad
http://webchat.freenode.net/?channels=g-blender
canal #g-blender
Otra forma de estar en contacto con la comunidad
-
archymedes
- Mensajes: 11
- Registrado: Lun Abr 22, 2013 9:25 am
- Nombre:
Re: Qué herramienta usar para crear objeto tipo tubo con diferente forma en el eje longitudinal
Hola!!
Estoy volviendo con el tema del modelado de estos núcleos cerebrales. He estado mirando el modelado de tipologías...etc y es verdad que realizar el modelo de esta manera da mucha libertad, control total en la creación de vértices, aristas y planos.
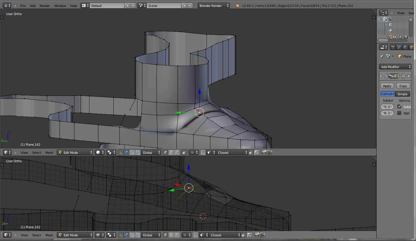
He empezado a realizar el trabajo. Como veis en la figura, he realizado en cada corte del núcleo, una banda con el mismo perfil, con espacio entre bandas para ir juntándolas siguiendo la tipología natural.
Lo que pasa es que cuando junto una banda con la otra, me aparece un efecto extraño (en la imagen 2 se ve como una banda oscura), que no se de qué vendrá. Incluso habiendo puesto otras caras por el medio.
¿Estoy haciendo algo mal?
Estoy volviendo con el tema del modelado de estos núcleos cerebrales. He estado mirando el modelado de tipologías...etc y es verdad que realizar el modelo de esta manera da mucha libertad, control total en la creación de vértices, aristas y planos.
He empezado a realizar el trabajo. Como veis en la figura, he realizado en cada corte del núcleo, una banda con el mismo perfil, con espacio entre bandas para ir juntándolas siguiendo la tipología natural.
Lo que pasa es que cuando junto una banda con la otra, me aparece un efecto extraño (en la imagen 2 se ve como una banda oscura), que no se de qué vendrá. Incluso habiendo puesto otras caras por el medio.
¿Estoy haciendo algo mal?
Re: Qué herramienta usar para crear objeto tipo tubo con diferente forma en el eje longitudinal
El problema de esa línea oscura es por los normals de las caras, se ve así cuando unas caras apuntan para un lado y las otras para el otro, lo puedes solucionar seleccionando las caras de esa zona (aunque seleccionar todo es mejor idea) y presionando Ctrl + N, esto recalcula los normals de las caras y apunta todas hacia el mismo lado (usualmente hacia afuera).
Chat IRC de la comunidad g-blender
http://webchat.freenode.net/?channels=g-blender
canal #g-blender
Otra forma de estar en contacto con la comunidad
http://webchat.freenode.net/?channels=g-blender
canal #g-blender
Otra forma de estar en contacto con la comunidad
-
archymedes
- Mensajes: 11
- Registrado: Lun Abr 22, 2013 9:25 am
- Nombre:
Re: Qué herramienta usar para crear objeto tipo tubo con diferente forma en el eje longitudinal
Qué pasada!! Lo tuyo es la inmediatez y eficacia. Lo has clavado!!! muchas gracias por la ayuda que mes estás dando.
¿Crees en tu opinión que estoy eligiendo un ben método para realizar este trabajo?
Un saludo
¿Crees en tu opinión que estoy eligiendo un ben método para realizar este trabajo?
Un saludo