Hola buenas noches a todos, a ver tengo un problema que no se si podré solucionar, ya que tras leer mucho por la red no le veo ninguna solución posible, a ver que me decis.
Tengo un cubo, de z=3, x=10 y y=20, y quiero hacer un agujero(como una ventana), que pase exactamente por el punto 1.5=z ,6=x y=13, troquelando el cubo inicial.
Para explicarme un poco mas, estoy haciendo un cubo troquelado por otro cubo, pero creo que en blender es imposible intersectar dos piezas, como lo haría para cortar con medidas?
Muchas gracias, se que es complicado, pero no se me ocurre a quien acudir, sois mi última esperanza.
Gracias de nuevo.
Cubo troquelado por otro.
Re: Cubo troquelado por otro.
HOLA
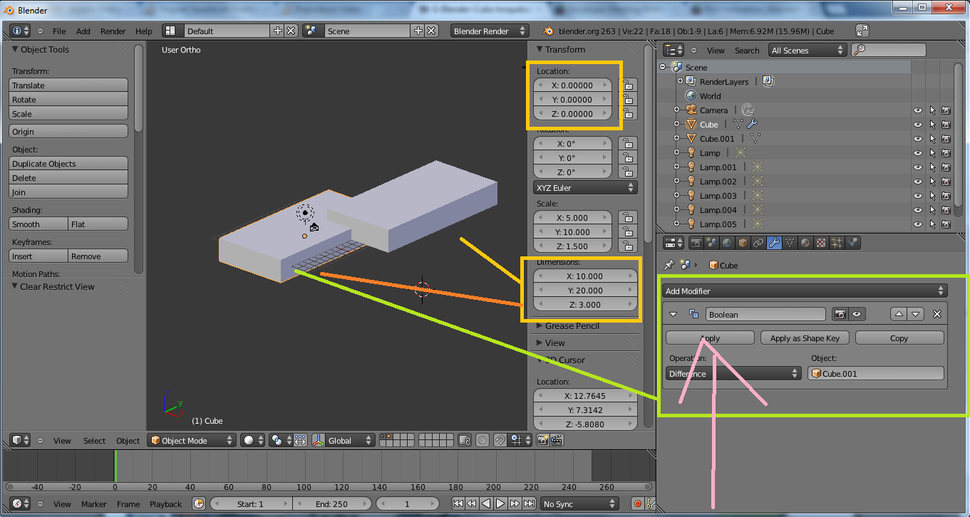
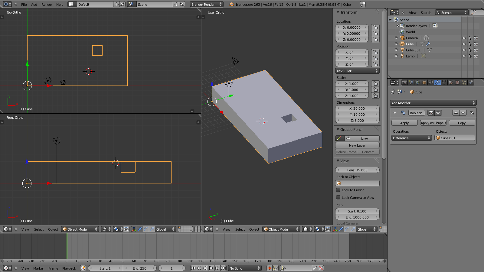
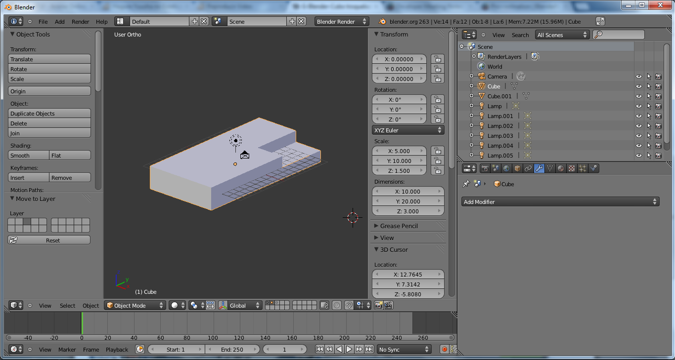
hacer lo que dices es posible, primero activa el panel de propiedades con la tecla N, en dicho panel cuando selecciones un objeto podrás cambiarle la ubicación y el tamaño... al no decirme el tamaño de la ventana pues supuse que era del mismo tamaño
para \"troquelar\" lo que requieres es utilizar el modificador boolean, pilas que al terminar deberías usar apply y borrar, ocultar o mover el objeto que generara el agujero...en este caso \"la ventana\"... dejo imágenes
chau
hacer lo que dices es posible, primero activa el panel de propiedades con la tecla N, en dicho panel cuando selecciones un objeto podrás cambiarle la ubicación y el tamaño... al no decirme el tamaño de la ventana pues supuse que era del mismo tamaño
para \"troquelar\" lo que requieres es utilizar el modificador boolean, pilas que al terminar deberías usar apply y borrar, ocultar o mover el objeto que generara el agujero...en este caso \"la ventana\"... dejo imágenes
chau
- Adjuntos
-
- Screenshot_3.png
- (251.51 KiB) No descargado aún
-
- Screenshot_2.png
- (234.75 KiB) No descargado aún
-
- Screenshot_1.png
- (240.72 KiB) No descargado aún
YHOYO
http://oriproyectos.blogspot.com :idea:
http://oriproyectos.blogspot.com :idea:
- ebarranco
- Mensajes: 406
- Registrado: Vie Oct 06, 2006 3:31 am
- Nombre: Enrique Barranco
- Ubicación: Jalisco
- Contactar:
Re: Cubo troquelado por otro.
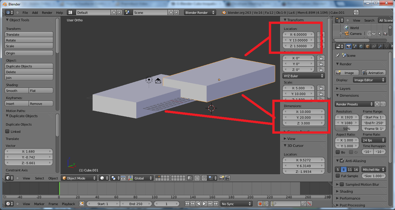
Hola ¡Pero cuanto drama! De una vez que quede claro que con esta herramienta no hay imposibles, con respecto a gráficos, ya que efectivamente como leí alguna vez, no es funcional para otras tareas como servirte un café. Quizá todo eso que leíste por la red sólo fue tu correo electrónico atrasado. ¿Dónde crees que aprendimos los demás? Cierto, leyendo en la red. Ahora, así es; son boleanos lo que necesitas como amable y pacientemente YHOYO0 explica, Para un preciso uso de las coordenadas cartesianas ya que el origen de los objetos se encuentra en el centro de los mismos, sólo hay que mover los elementos a las coordenadas (0,0,0) y aplicar la posición. Esto se hace en Object>Apply>Location o con el atajo de teclado Control +A, de esta manera ahora puedes ubicar el segundo cubo, en la posición exacta solo capturando los valores de xyz. Recuerda que la rejilla representa una unidad blender o un mentro si cambiaste la unidades a métrico, así que puedes activar Snap (el icono de Imán) y moverte por la rejilla por incrementos de una unidad, facilitando el posicionamiento y escalado.
- Adjuntos
-
- boleano.png
- (167.63 KiB) No descargado aún
Un artista mediocre es aquel quien culpa a sus herramientas, por su trabajo.