Duda con herramienta de Blender

Técnicas, preguntas y respuestas relacionadas con el modelado y el texturizado en Blender 3D
Responder
zixzero
Mensajes: 46
Registrado: Vie Feb 17, 2012 11:06 am
Nombre:

Duda con herramienta de Blender

Mensaje por zixzero » Vie Feb 17, 2012 11:15 am

Bueno soy nuevo usando blender, estoy migrando de 3D Studio Max y ya comienzo a acostumbrarme a blender, pero aun no encuentro algunas herramientas, mi duda es ¿blender tiene la herramienta chanflear o equivalente que tiene 3d max?, por que quiero aplicar este efecto a vertices o edges y no se como hacerlo.

luissatos
Mensajes: 298
Registrado: Jue Sep 29, 2005 9:44 am
Nombre:

Re: Duda con herramienta de Blender

Mensaje por luissatos » Vie Feb 17, 2012 12:12 pm

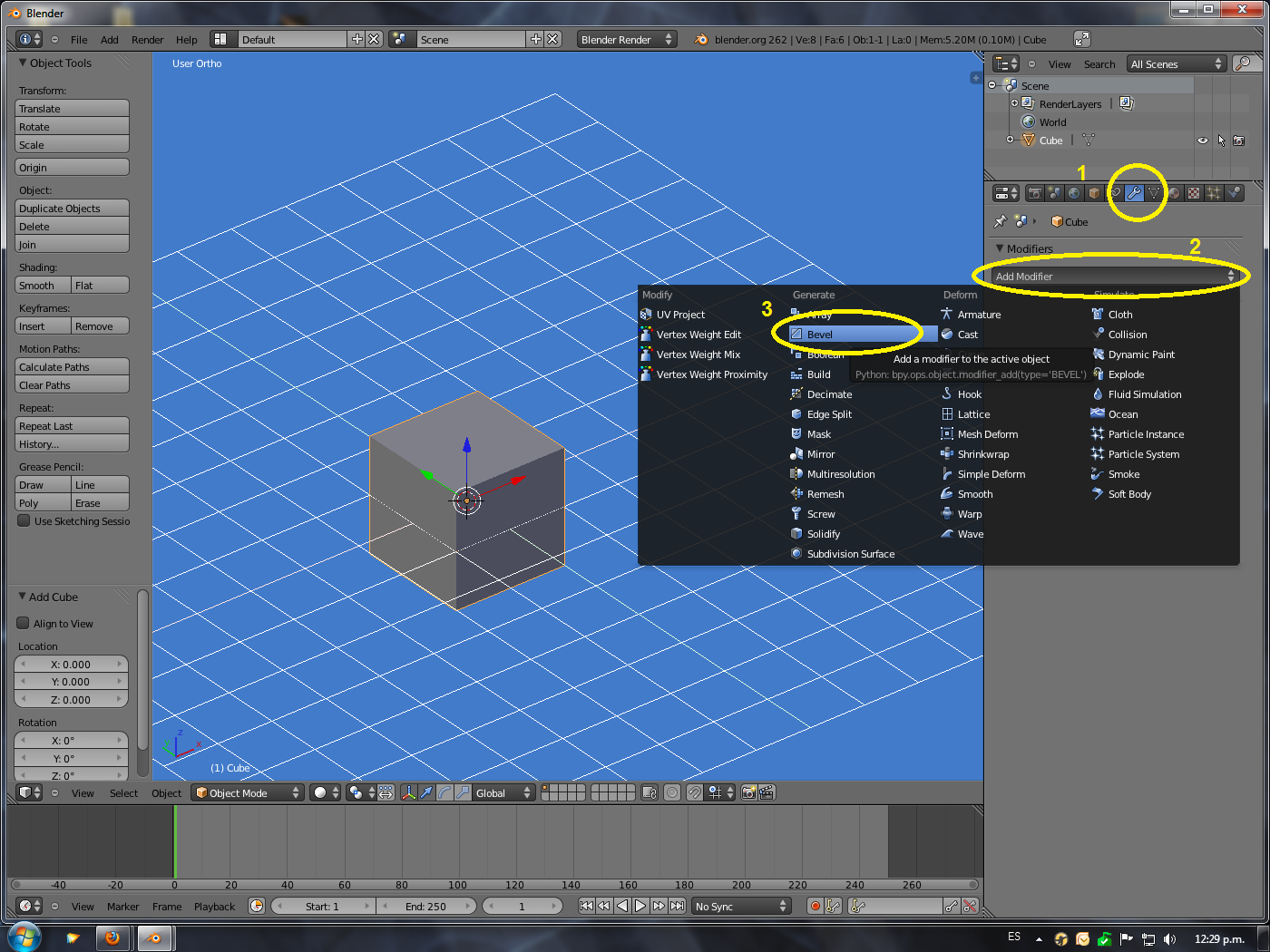
hola! nose si te refieres a esto, sino especifica. saludos!!
Adjuntos
1.jpg
(126.05 KiB) No descargado aún

zixzero
Mensajes: 46
Registrado: Vie Feb 17, 2012 11:06 am
Nombre:

Re: Duda con herramienta de Blender

Mensaje por zixzero » Sab Feb 18, 2012 12:14 am

si parece que si ¿como lo hiciste?

Avatar de Usuario
Jquex
Mensajes: 213
Registrado: Mié May 11, 2011 10:55 am
Nombre: Jorge Quex
Ubicación: Guatemala

Re: Duda con herramienta de Blender

Mensaje por Jquex » Mié Feb 22, 2012 1:33 pm

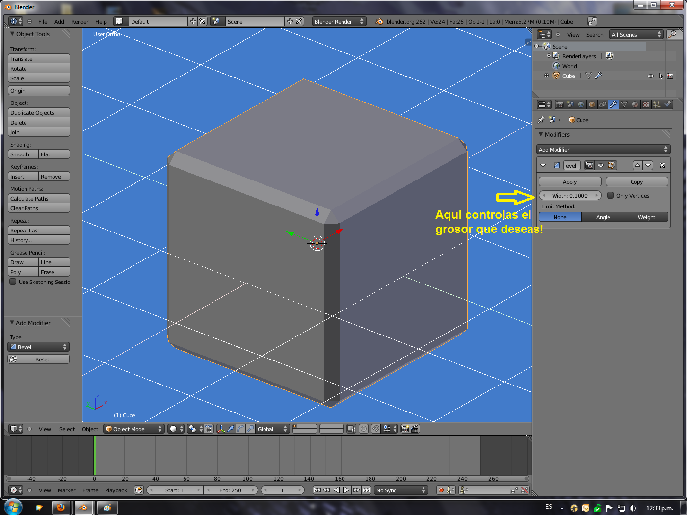
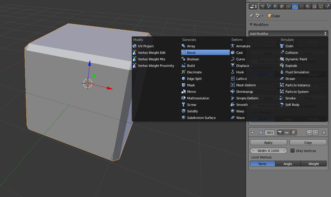
Que tal como vas! subo un para de imagenes para que te orientes mejor, tambien pongo un link donde soliman lo explica un poco mas detallado!

http://soliman25.pcweb.es/Bevel2/Bevel2.htm

espero que te sirva de algo.
Adjuntos
Modificador Bevel 02.png
(279.93 KiB) No descargado aún
Modificador Bevel.png
(338.75 KiB) No descargado aún

zixzero
Mensajes: 46
Registrado: Vie Feb 17, 2012 11:06 am
Nombre:

Re: Duda con herramienta de Blender

Mensaje por zixzero » Vie Feb 24, 2012 11:50 am

muchas gracias por la ayuda, si no fuera mucha molestia me podrias decir como cortar una cara de un poligono, hasta ahora e usado la herramienta subdividir del menu que aparece con la tecla W y el corte completo del poligono con Crtl+R, pero solo quiero cortar la cara seleccionada no las caras subyacentes o toda la malla.

Avatar de Usuario
Jquex
Mensajes: 213
Registrado: Mié May 11, 2011 10:55 am
Nombre: Jorge Quex
Ubicación: Guatemala

Re: Duda con herramienta de Blender

Mensaje por Jquex » Vie Feb 24, 2012 5:42 pm

Quetal como vas? pues hasta donde yo se cuando haces un corte o subdividis agarra todo el loop de la malla. El problema de lo que queres hacer es que la malla te quedaria incorrecta y luego te podria generar problemas al renderizar, a hora bien xq no explicas un poco + de lo que tratas de hacer, asi talvez haya otra forma para hacerlo sin que la malla quede incorrecta! Yo lo logre hacer lo que hice fue separar los vertices con(V), solo seleccionar los vertices que queres separar y precionas (V), luego Extruis los vertices teniendo cuidado con el eje donde queres la divición ya que si no se te Desaliniaran.

espero que te haya servido de algo!
Adjuntos
Malla correcta!.png
(280.01 KiB) No descargado aún
Separación de vertices.png
(307.58 KiB) No descargado aún

zixzero
Mensajes: 46
Registrado: Vie Feb 17, 2012 11:06 am
Nombre:

Re: Duda con herramienta de Blender

Mensaje por zixzero » Sab Feb 25, 2012 2:41 pm

si curiosamente la forma que me mostraste como forma incorrecta era lo que queria hacer, es algo que haci en 3d studio max y no me generaba errores, ya habia conseguido hacer eso con una combinacion de botones en blender, pero tengo tan mala memoria que olvide como se hacia XD, igual gracias por la ayuda pero creo que mejor are la division de la malla con una subdivision para que no me genere cortes incorrectos en las caras.

revolve
Mensajes: 102
Registrado: Mié Sep 28, 2011 8:43 pm
Nombre:
Contactar:

Re: Duda con herramienta de Blender

Mensaje por revolve » Lun Feb 27, 2012 7:55 am

Eso que mostraron como forma incorrecta ahora es posible hacerlo en blender 2.62 (al menos en las versiones de graphicall), pues esta montado a manera de prueba el nuevo sistema BMESH que permite la utilizacion de NGONS (poligonos de mas de 4 lados). Desde luego, en versiones anteriores solo habia soporte para triangulos y poligonos cuadrangulares. :)

Por otro lado, personalmente, siempre uso triangulo y cuadrados unicamente, incluso cuando trabajaba con 3ds max.

Hay muchas maneras de hacer las cosas en 3D, asi que experimenta libremente para obtener lo que deseas.... cuando se esta iniciando en esto del 3D lo peor que puede suceder es acostumbrarse a usar plugins y herramientas \"magicas\" en lugar de aprender el arte de tejer... --> aprende a tejer en 3D :)

zixzero
Mensajes: 46
Registrado: Vie Feb 17, 2012 11:06 am
Nombre:

Re: Duda con herramienta de Blender

Mensaje por zixzero » Lun Mar 05, 2012 5:32 am

¿hay alguna otra herramienta de corte de caras en blender ademas de la subdivision y el ctrl+r?, usando estas formas de corte me limita mucho, ya que los metodos anteriores cortan las caras de forma predeterminada, y yo solo necesito cortar algunas caras o solo una y de cierta manera, pero siempre conectando los edges, como ejemplo de lo que quiero hacer pongo este video, noten como se cortan las caras en el video para dar forma a lo que seria la boca y nariz del personaje.


[youtube=425,350]http://www.youtube.com/watch?v=LFqopkUT ... ature=fvwp[/youtube]

Con respecto al chamfer, el modificador bevel no da el resultado que buscaba, por que le aplica el efecto a toda la malla, eh aqui el ejemplo de lo que busco.

[youtube=425,350]http://www.youtube.com/watch?v=XVqGlKUeQm0[/youtube]

como pueden notar aqui se le aplica el efecto a un edge, pero puede ser aplicado tambien a vertices el resultado es que a apartir de un vertise seleccionado, me generara una serie de vertises, generalmente haciendo una forma semicircular o circular dependiendo cuantas edges se junten en el vertise, es un efecto muy util en 3d studio por eso busco un equivalente en blender.

replicante
Mensajes: 53
Registrado: Mié Jun 02, 2010 9:53 am
Nombre:

Re: Duda con herramienta de Blender

Mensaje por replicante » Mié Mar 07, 2012 5:43 am

usa el cuchillo letra k te permite cortar las caras por puntos medios o por donde pasas exactamente el cuchillo o incluso hacer el ctrol r pero en digonales con la opcion de multicut

zixzero
Mensajes: 46
Registrado: Vie Feb 17, 2012 11:06 am
Nombre:

Re: Duda con herramienta de Blender

Mensaje por zixzero » Jue Mar 08, 2012 7:51 pm

la herramienta control+r ya la e usado es muy util si quieres cortar todo el poligono pero no es eficas si solo quieres cortar una cara, ahora la herramienta cuchillo en mi version de blender 2.62, corta una cara si selecciono un edge pero me hace los cortes al azar, talvez tenga otra forma de uso pero no e podido encontrarla.

replicante
Mensajes: 53
Registrado: Mié Jun 02, 2010 9:53 am
Nombre:

Re: Duda con herramienta de Blender

Mensaje por replicante » Vie Mar 09, 2012 7:58 am

a ver siempre hay alternativas, pero ten encuenta ke segun lo ke hagas luego tendras problema al desplazar la malla y tal.

lo que yo hago en casos como el tuyo ke solo kiero secionar una cara, es primero sacarla del objeto con p

luego la corto recorto hago lo ke me da la gana y con ctrolj la vuelvo a meter en el objeto o la dejo fuera depende de lo ke sea, pero eso ya una vez tengo la malla definitiva, porque luego lleva muy mal los desplazamientos proporcionales y tal

Responder