PROBLEMA CON MODIFICADOR MIRROR
PROBLEMA CON MODIFICADOR MIRROR
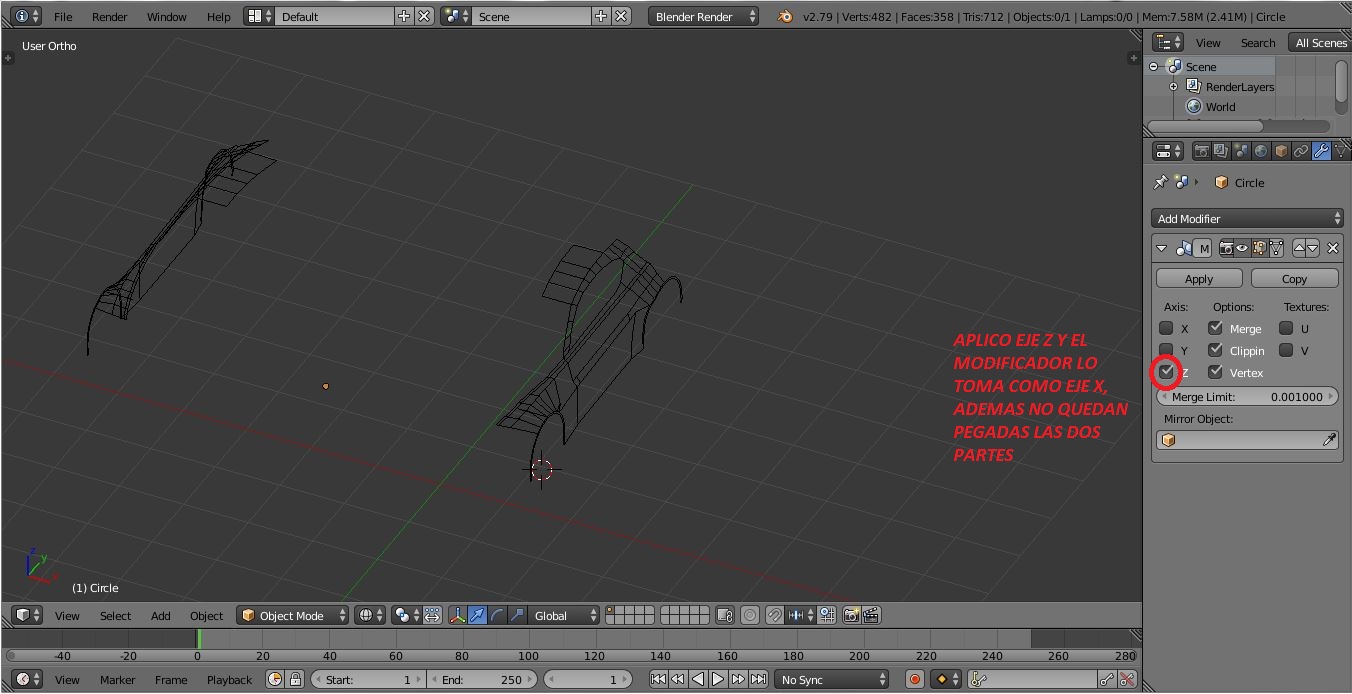
HOLA, ESTOY SIGUIENDO UN TUTORIAL SOBRE MODELADO DE UN AUTOMOVIL, EL PROBLEMA ESTA EN QUE CUANDO APLICO EL MODIFICADOR MIRROR Y APLICO SOBRE EL EJE X LO INVIERTE COMO SI FUESE EL EJE Z, Y SI APLICO SOBRE EL EJE Z, LO TOMA COMO EL EJE X, ADEMAS DE QUE LAS DOS PARTES QUEDAN SEPARADAS UNA DE LA OTRA AUNQUE TENGA ACTIVADO CLIPPING, SOY NUEVO EN BLENDER Y ESTOY TRABADO CON ESTO

Re: PROBLEMA CON MODIFICADOR MIRROR
Es un problema de mover el objeto en modo edición o en modo objeto. Y también del ORIGIN y de la aplicación de las coordenadas de rotación y localización.
Voy a subir un vídeo.
https://youtu.be/i4pHH7UO19w
Voy a subir un vídeo.
https://youtu.be/i4pHH7UO19w
Re: PROBLEMA CON MODIFICADOR MIRROR
MUCHAS GRACIAS SOLIMAN, PUDE SOLUCIONAR MI PROBLEMA, ME SIRVIO MUCHO TU VIDEO
!, EN NINGUNA PARTE ENCONTRABA INFORMACION, GRACIAS POR TU TIEMPO E INTERES DE AYUDAR
