Inconveniente Animacion de Fluidos

Preguntas y respuestas generales a cerca de Blender 3D
Responder
jcar
Mensajes: 2
Registrado: Mié Ene 24, 2018 11:27 am
Nombre: Jaime Andres Corredor Rojas

Inconveniente Animacion de Fluidos

Mensaje por jcar » Mié Ene 24, 2018 11:46 am

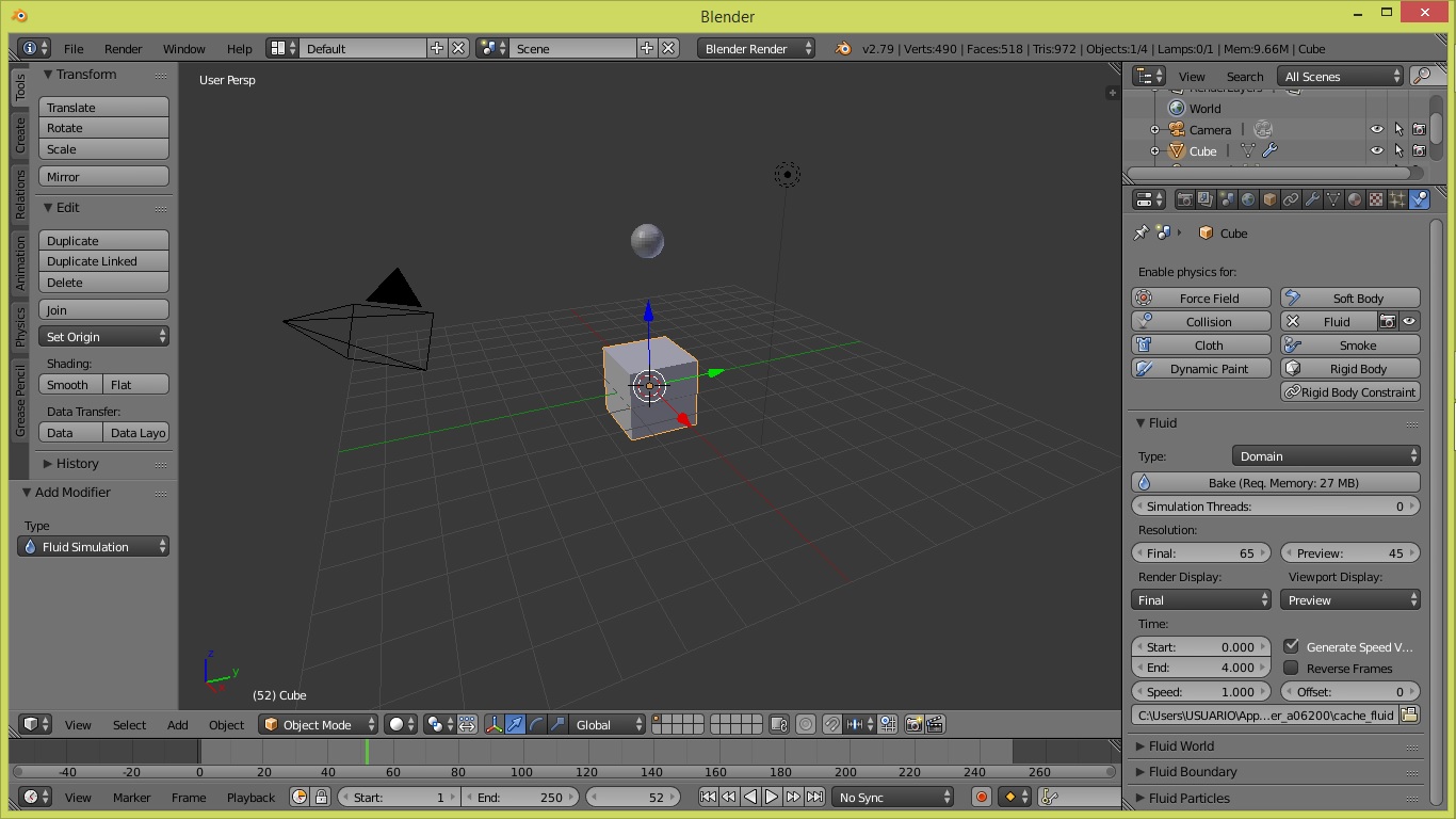
Soy principiante en Blender, al tratar de animar fluidos tengo el siguiente inconveniente, al seleccionar el recipiente que interactua con el liquido no se desaparece al seleccionarlo con la función "domain", por consiguiente no realiza la animación al seleccionar la función "Bake" a pesar que se toma el tiempo de procesamiento. Espero me puedan ayudar, gracias.
Adjuntos
Blender.jpg

Avatar de Usuario
soliman
Mensajes: 5501
Registrado: Jue Sep 01, 2005 1:13 pm
Nombre: soliman
Contactar:

Re: Inconveniente Animacion de Fluidos

Mensaje por soliman » Jue Ene 25, 2018 10:33 am

Eso puede ser por que no ha bakeado nada. Veo que tienes una esfera fuera del cubo o dominio, para que funcione, debe estar dentro del Domain, no fuera. Tal vez sea por eso.

Si no, prueba con un blend nuevo y vacío.

jcar
Mensajes: 2
Registrado: Mié Ene 24, 2018 11:27 am
Nombre: Jaime Andres Corredor Rojas

Re: Inconveniente Animacion de Fluidos

Mensaje por jcar » Mié Feb 14, 2018 7:53 pm

Eso era, muchas gracias.

Responder