Borrar bordes innecesarios
-
antoniocasas47
- Mensajes: 111
- Registrado: Lun Ene 30, 2017 9:32 am
- Nombre: Antonio
Borrar bordes innecesarios
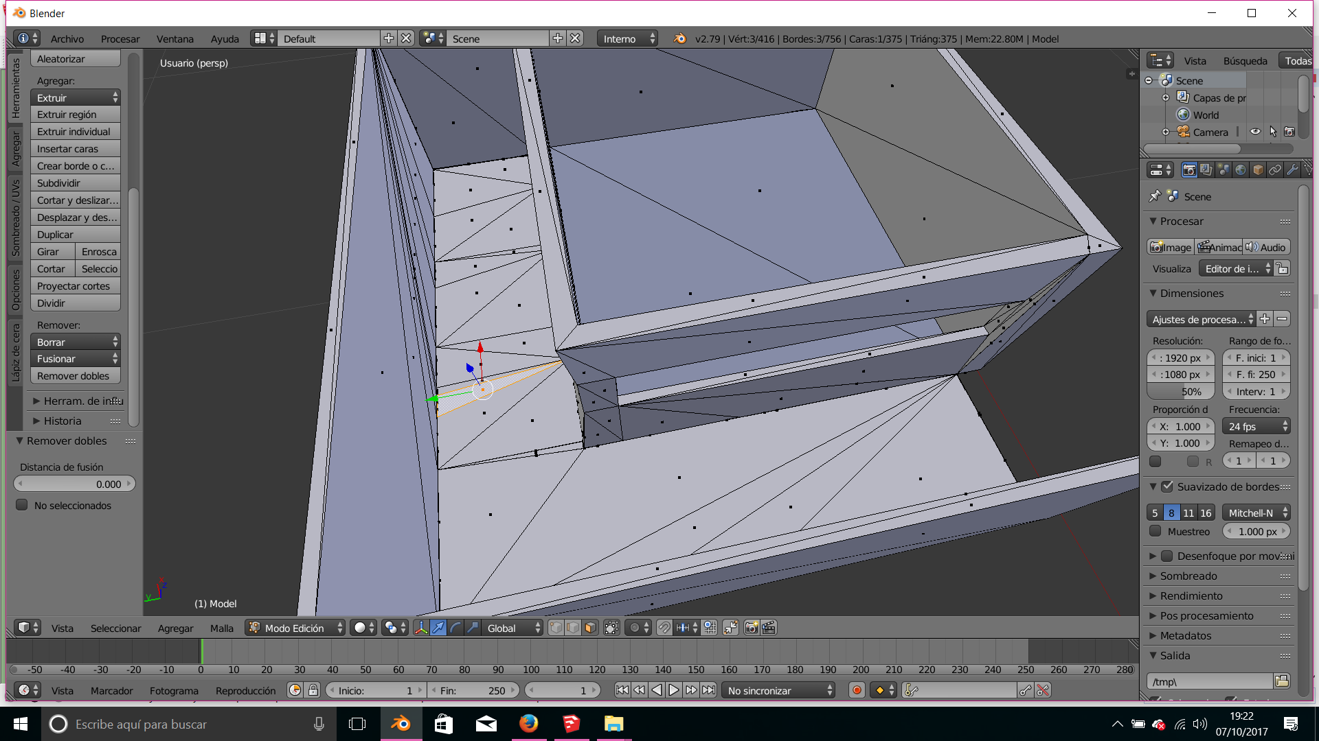
Muy buenas compañeros de la comunidad de Blender. Tengo un problema y es que al exportar una figura creada con otro programa a blender, en el modo edición se ve lleno de bordes inncesesarios incluso en zonas planas y no se por qué están ahí. Quería saber si existe alguna herramienta que borre todos estos bordes y solo los haya en lugares donde fuera normal. Ya he probado con "remover dobles" y nada. Adjunto captura. Gracias y saludos.
Re: Borrar bordes innecesarios
Si te refieres a las caras en forma de triangulo, puedes probar a seleccionar todos los vértices en Edit Mode y presionar ALT+J
Se arreglarán algunas partes o todo, pues depende de los loops del modelo, de todas formas, puedes ir seleccionando zonas donde tengas dos triángulos juntos (seleccionas los dos triangulos y At+J) y te los convierte en un cuadrado.
De todas formas, hacer el modelo que tienes en la imagen en Blender son 5 minutos y te queda perfecto con todas las caras con quads (cuadrados).
Se arreglarán algunas partes o todo, pues depende de los loops del modelo, de todas formas, puedes ir seleccionando zonas donde tengas dos triángulos juntos (seleccionas los dos triangulos y At+J) y te los convierte en un cuadrado.
De todas formas, hacer el modelo que tienes en la imagen en Blender son 5 minutos y te queda perfecto con todas las caras con quads (cuadrados).
-
antoniocasas47
- Mensajes: 111
- Registrado: Lun Ene 30, 2017 9:32 am
- Nombre: Antonio
Re: Borrar bordes innecesarios
Vale. Gracias soliman. Estoy utilizando Alt J y se me están quitando triángulos, pero no se me quitan todos. El tema es que no se por qué ocurre esto. La estructura la creo con Sketchup con no más caras que las necesarias y luego la exporto a Blender donde me aparecen las caras muy trianguladas. Saludos.soliman escribió:Si te refieres a las caras en forma de triangulo, puedes probar a seleccionar todos los vértices en Edit Mode y presionar ALT+J
Se arreglarán algunas partes o todo, pues depende de los loops del modelo, de todas formas, puedes ir seleccionando zonas donde tengas dos triángulos juntos (seleccionas los dos triangulos y At+J) y te los convierte en un cuadrado.
De todas formas, hacer el modelo que tienes en la imagen en Blender son 5 minutos y te queda perfecto con todas las caras con quads (cuadrados).
Re: Borrar bordes innecesarios
En que formato exporta Sketchup
Supongo que no será lo mismo exportarlo en OBJ, que que otro formato.
.....
Si te acostumbras a Blender, podrás modelar mejor y no tendrás luego que cambiar de programa a programa.
Supongo que no será lo mismo exportarlo en OBJ, que que otro formato.
.....
Si te acostumbras a Blender, podrás modelar mejor y no tendrás luego que cambiar de programa a programa.
Re: Borrar bordes innecesarios
Prueba a exportar con STL que trianguliza todo, pero creo que luego es mas fácil de reconvertir a cuadrados.
(No se si soporta STL)
pero he visto este link.
http://extensions.sketchup.com/en/content/sketchup-stl
(No se si soporta STL)
http://extensions.sketchup.com/en/content/sketchup-stl