Terminar y agregar objeto

Preguntas y respuestas generales a cerca de Blender 3D
Responder
antoniocasas47
Mensajes: 111
Registrado: Lun Ene 30, 2017 9:32 am
Nombre: Antonio

Terminar y agregar objeto

Mensaje por antoniocasas47 » Jue May 11, 2017 6:41 am

Buenas compañeros de la comunidad de Blender. Estoy en blender bge y desde el edit logic trato de agregar y eliminar un objeto haciendo click sobre él. He probado con el sensor y actuador de propiedad para alternar y sale bien cuando se trata de hace visible e invisible al objeto. Pero para eliminarlo y agregarlo no sale bien. ¿Podrían ayudarme? Gracias y saludos.

Avatar de Usuario
soliman
Mensajes: 5501
Registrado: Jue Sep 01, 2005 1:13 pm
Nombre: soliman
Contactar:

Re: Terminar y agregar objeto

Mensaje por soliman » Jue May 11, 2017 10:01 am

https://youtu.be/McvR80-t3P8

Para cambiar de un objeto a oro o mejor dicho, reemplazar una malla, se utiliza el Replace Mesh
Pero lo de volver atrás el paso, ya es otra historia.
O sea, cambiar de uno a otro es fácil,........ si lo que quieres es que vaya cambiando de uno a otro constantemente creo que se debe plantear de otra forma diferente.

juani
Mensajes: 158
Registrado: Mié Oct 28, 2015 1:34 am
Nombre: Juan Antonio Sanchez Flores

Re: Terminar y agregar objeto

Mensaje por juani » Jue May 11, 2017 12:41 pm

Buenas, con la invisibilidad te funciona porque el objeto está en la escena y no se elimina, se ve o no pero está ahí. Cuando eliminas un objeto este desaparece de la escena y ya no tienes controles sobre él ni nada, ya no existe.Para añadir objetos a la escena la forma es poniendo el objeto en una capa distinta de la que lances el juego y con el actuador Edit Object>Add Object ( Object: el objeto que quieres añadir, Time: el tiempo que permanecerá en la escena, cero es todo el tiempo, si pones por ejemplo 15, el objeto estará en la escena 15 frames y desaparecerá).Si lo que quieres es añadir el mismo objeto con sus logic briks y todo, lo duplicas cuando está terminado y lo pones en otra capa.
Saludos.
Ah! importántisimo cuando lo muevas a otra capa aplica la escala y las rotaciones si no las tienes aplicadas, sino te saldrán cosas raras.

Avatar de Usuario
soliman
Mensajes: 5501
Registrado: Jue Sep 01, 2005 1:13 pm
Nombre: soliman
Contactar:

Re: Terminar y agregar objeto

Mensaje por soliman » Jue May 11, 2017 4:03 pm

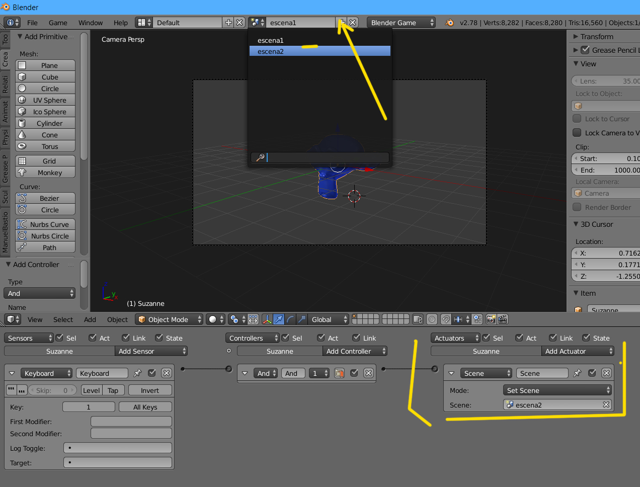
Lo que se puede hacer (si no es muy compleja la escena) es crear dos escenas y saltar de una a otra.
En la primera puedes tener unas cosas y en la segunda las otras.
Adjuntos
escenas.jpg

antoniocasas47
Mensajes: 111
Registrado: Lun Ene 30, 2017 9:32 am
Nombre: Antonio

Re: Terminar y agregar objeto

Mensaje por antoniocasas47 » Vie May 12, 2017 6:29 am

Creo que lo de cambiar de escenas es la manera que busco. Ya que con reemplazar mallas, en realidad sigue siendo el mismo objeto al que se le da distinta apariencia. Lo que quiero es que me reconozca objetos diferentes para interactuar con ellos de forma individual. Muchas gracias y saludos.

Responder