Importación de FBX de Blender a Blender no muestra texturas

Preguntas y respuestas generales a cerca de Blender 3D
Responder
AlexTheRed
Mensajes: 5
Registrado: Lun Abr 17, 2017 3:29 pm
Nombre: Eduardo Alejandro López Martínez

Importación de FBX de Blender a Blender no muestra texturas

Mensaje por AlexTheRed » Sab Abr 22, 2017 5:53 pm

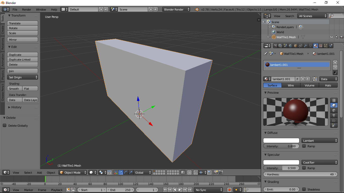
Bueno hice un modelo en Blender en otro ordenador y lo exporte en FBX y guarde la imagen de textura, ahora lo importo a mi ordenador a Blender (El FBX y la imagen de texturas estan en el mismo directorio) y las texturas aparecen vinculadas pero no se muestran ¿alguna forma de solucionarlo?
Adjuntos
Captura de pantalla (14).png
Captura de pantalla (13).png
En el menu de material se muestra
Captura de pantalla (12).png
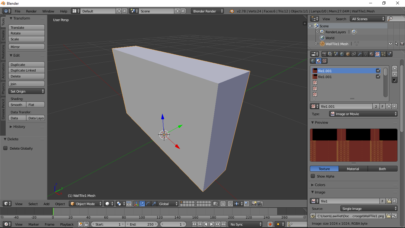
en el menu de texturas se puede ver que estan ahi.

Avatar de Usuario
soliman
Mensajes: 5501
Registrado: Jue Sep 01, 2005 1:13 pm
Nombre: soliman
Contactar:

Re: Importación de FBX de Blender a Blender no muestra textu

Mensaje por soliman » Dom Abr 23, 2017 1:28 am

Para saber si tienes la textura de imagen bien puesta, mira en el UV/Image Editor.
Y prueba estando en GLSL mejor que en Multitexture.
Adjuntos
23_1.jpg

Responder