seleccionar un hueso en weight paint

Preguntas y respuestas generales a cerca de Blender 3D
Responder
diego bermu
Mensajes: 122
Registrado: Sab Feb 11, 2017 9:11 am
Nombre: Juan Diego

seleccionar un hueso en weight paint

Mensaje por diego bermu » Sab Feb 18, 2017 3:08 pm

necesito modificar el rigging de un hueso en weight paint pero al entrar solo aparece el de otro hueso y no se como seleccionar el hueso que quiero modificar

Avatar de Usuario
soliman
Mensajes: 5501
Registrado: Jue Sep 01, 2005 1:13 pm
Nombre: soliman
Contactar:

Re: seleccionar un hueso en weight paint

Mensaje por soliman » Sab Feb 18, 2017 4:15 pm

Clic derecho sobre el hueso.

rey98
Mensajes: 28
Registrado: Mar Oct 04, 2016 5:01 pm
Nombre: Reynaldo Villarreal

Re: seleccionar un hueso en weight paint

Mensaje por rey98 » Jue Mar 02, 2017 4:51 pm

Si mal no recuerdo el weight painting funciona con grupos de vértices, por lo tanto cuando entres al modo weight paint ve a la pestaña de Data/Datos, está a la derecha de los Modificadores y desprende los grupos de vértices, ahí deben aparecer los grupos con el mismo nombre que le diste a tus huesos, te dejo una imagen para ilustrar.
Adjuntos
GruposVertices.png

Avatar de Usuario
soliman
Mensajes: 5501
Registrado: Jue Sep 01, 2005 1:13 pm
Nombre: soliman
Contactar:

Re: seleccionar un hueso en weight paint

Mensaje por soliman » Jue Mar 02, 2017 5:43 pm

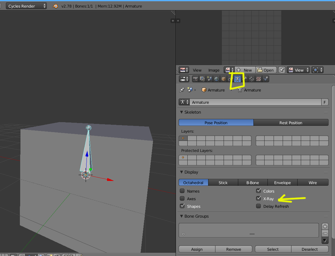
Creo que pregunta, como seleccionar el HUESO, no el grupo de vértices.
De todas formas, lo que le debe pasar, es que no tiene activados los rayos X para poder verlo.
Luego es solo poner el cursor encima del hueso y "Clic derecho ratón"
Adjuntos
X.jpg

Responder