corte de figura lateral

Preguntas y respuestas generales a cerca de Blender 3D
Responder
jaedlama
Mensajes: 4
Registrado: Jue Jul 14, 2016 12:03 pm
Nombre: jairo lara

corte de figura lateral

Mensaje por jaedlama » Mié Ene 25, 2017 3:41 pm

:-D :-D
hola...necesito ayuda como podria cortar una figura 3d con un corte lateral de arriba hacia abajo total pero que no me quede hueco sino pueda cerrarlo creo que la figura es mas explitiva quedo atento a sus sugerencias gracias mil
Adjuntos
corte lateral.jpg

escarras.garcia
Mensajes: 42
Registrado: Sab Oct 01, 2016 2:52 pm
Nombre: Jordan Escarras García

Re: corte de figura lateral

Mensaje por escarras.garcia » Mié Ene 25, 2017 4:29 pm

No sé cómo hacerlo con cuchilla, pero esta es una opción:

https://wiki.blender.org/index.php/Doc: ... e/Booleans

Avatar de Usuario
soliman
Mensajes: 5501
Registrado: Jue Sep 01, 2005 1:13 pm
Nombre: soliman
Contactar:

Re: corte de figura lateral

Mensaje por soliman » Mié Ene 25, 2017 5:26 pm

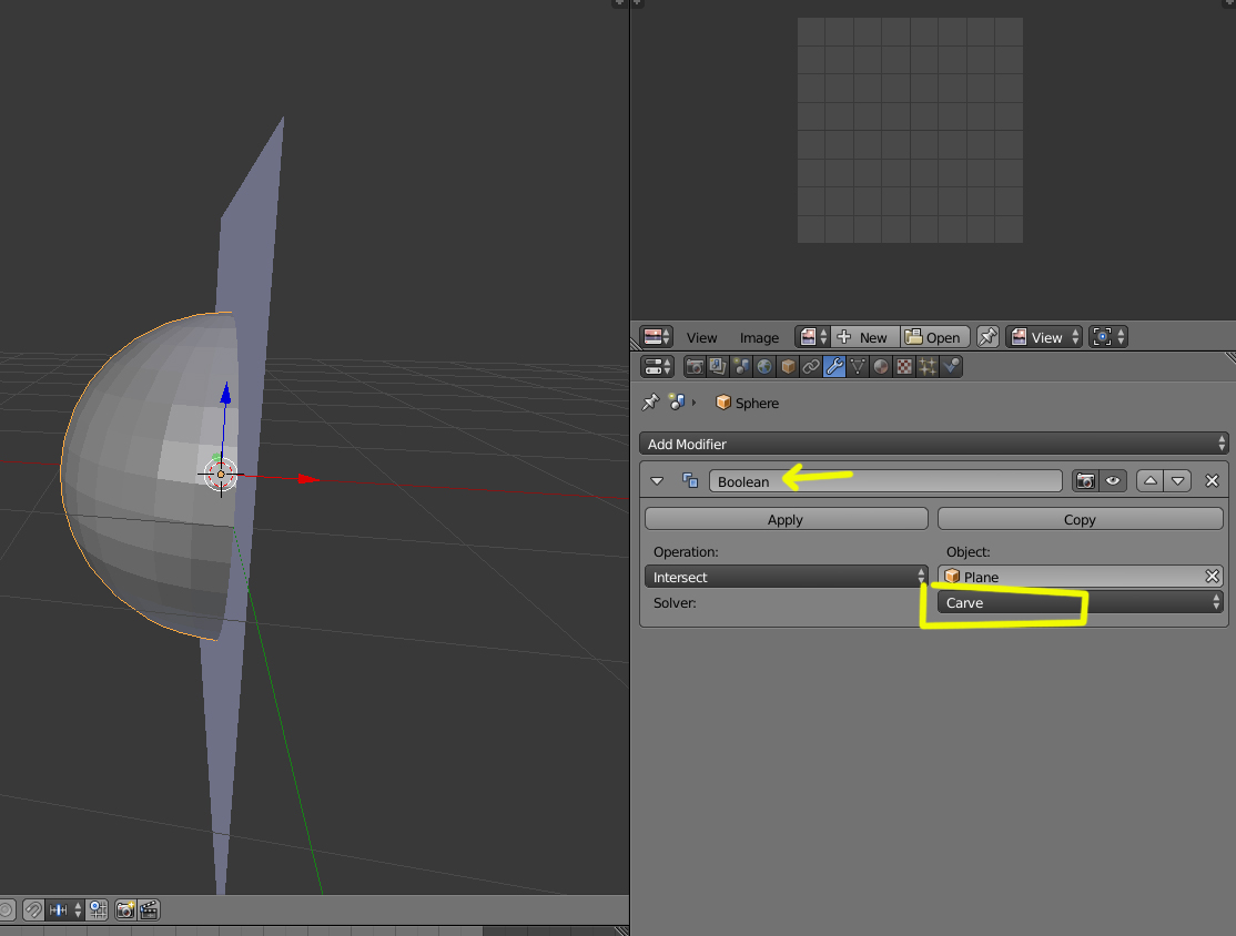
Con un plano...

Booleana al objeto (por ejemplo una esfera) y en Modifier seleccionas Boolean y la opción de CARVE
Y para el lado tienes la opción de Intersect o Difference
Adjuntos
boleana.jpg

Responder