tarjeta gráfica para cycles
tarjeta gráfica para cycles
Saludos a todo@s. Quisiera saber que tarjeta gráfica me aconsejáis que compre para trabajar en algunos renders en Cycles y que vaya más rápido que mi cpu. Actualmente tengo una tarjeta antigua gtx 745 4 GB y un procesador i7 4790 y en los renders en cycles me va mucho más rápido en modo PC que en modo GPU con Cuda. Agradecería vuestros consejos. Un saludo
			
			
			
									
									
						Re: tarjeta gráfica para cycles
Lo primero sería arreglar un poco la escena para que no tardase tanto.
Bajándole el tiempo de render bajando las pasadas, aunque sea a cambio de tener un poquito mas de ruido.
A veces, jugando con los valores de Clamp se logra reducir el ruido.
			
			
							
			
									
									
						Bajándole el tiempo de render bajando las pasadas, aunque sea a cambio de tener un poquito mas de ruido.
A veces, jugando con los valores de Clamp se logra reducir el ruido.
Re: tarjeta gráfica para cycles
Entiendo, que ya tienes activado el CUDA en User Preferences
y el render lo haces por GPU
			
			
							
			
									
									
						y el render lo haces por GPU
Re: tarjeta gráfica para cycles
En cuanto a las gráficas, ya vamos por la serie 1000 de gtx, o sea, de la GTX1050 a la GTX1080
Pero hay que adaptarse al presupuesto de que puedas disponer.
http://www.nvidia.es/object/geforce-des ... ds-es.html
Que en PcComponentes están muy bien de precio:
De mayor a menor precio.
https://www.pccomponentes.com/tarjetas- ... ice-desc-0
De todas formas habría que mirar también si la placa o la caja que tienes se adaptan a tamaños y modelos.
			
			
			
									
									
						Pero hay que adaptarse al presupuesto de que puedas disponer.
http://www.nvidia.es/object/geforce-des ... ds-es.html
Que en PcComponentes están muy bien de precio:
De mayor a menor precio.
https://www.pccomponentes.com/tarjetas- ... ice-desc-0
De todas formas habría que mirar también si la placa o la caja que tienes se adaptan a tamaños y modelos.
Re: tarjeta gráfica para cycles
¡¡Muchísimas gracias por tu pronta respuesta!!  Un saludo cordial. Seguiré tus consejos
			
			
			
									
									
						- 
				escarras.garcia
 - Mensajes: 42
 - Registrado: Sab Oct 01, 2016 2:52 pm
 - Nombre: Jordan Escarras García
 
Re: tarjeta gráfica para cycles
http://blenchmark.com/gpu-benchmarks
Visita este enlace, tal vez te ayude a elegir.
Este es el Rankin de GPUs usadas en Cycles
			
			
			
									
									
						Visita este enlace, tal vez te ayude a elegir.
Este es el Rankin de GPUs usadas en Cycles
Re: tarjeta gráfica para cycles
Hola, te hablo de mi experiencia...
Yo tengo un i7 6700k a 4 Ghz con 16 Gb de ram y una gtx970 y pensaba que usando gpu ganaria en velocidad, pero después de varios trabajos me empece a mosquear cuando veía que la CPU renderizaba mas rapido que la GPU. Más por "accidente" que por otra razón, migré a linux, en concreto linux eOS distro Loki y el cambio fue radical, mientras en win10 la cpu iba mas rapido que la gpu (con las mismas configuraciones en blender), resulta que en linux, es al contrario, un render de 400 samples lo hace entre 3 y 4 veces mas rapido con la grafica (no sé si linux hace una mejor gestion de la grafica).
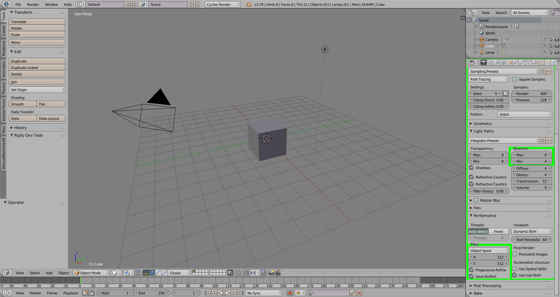
Por otra parte, incluso he incrementado un pelin mas el render activando la casilla que muestro en la captura y bajando el numero de rebotes de la luz. Ya digo, es mi experiencia personal y no tiene que servir a todo el mundo, pero lo que es a mi, me funciona.
Saludos.
			
			
							
			
									
									
						Yo tengo un i7 6700k a 4 Ghz con 16 Gb de ram y una gtx970 y pensaba que usando gpu ganaria en velocidad, pero después de varios trabajos me empece a mosquear cuando veía que la CPU renderizaba mas rapido que la GPU. Más por "accidente" que por otra razón, migré a linux, en concreto linux eOS distro Loki y el cambio fue radical, mientras en win10 la cpu iba mas rapido que la gpu (con las mismas configuraciones en blender), resulta que en linux, es al contrario, un render de 400 samples lo hace entre 3 y 4 veces mas rapido con la grafica (no sé si linux hace una mejor gestion de la grafica).
Por otra parte, incluso he incrementado un pelin mas el render activando la casilla que muestro en la captura y bajando el numero de rebotes de la luz. Ya digo, es mi experiencia personal y no tiene que servir a todo el mundo, pero lo que es a mi, me funciona.
Saludos.
Re: tarjeta gráfica para cycles
Linux va un poco mas rápido, pero solo un poquito.
Lo que dices de que te tardaba mas la GPU...
Yo el mismo render con
Intel(R) Core(TM) i7-4710HQ CPU @ 2.50GHz 2.49GHz
16,0 GB
Sistema operativo de 64 bits, procesador x64
Windows 10
NVIDIA GeForce GTX 970M
CPU: 39.53
GPU: 15.09
La diferencia es la mitad de tiempo el hacerlo en GPU
			
			
			
									
									
						Lo que dices de que te tardaba mas la GPU...
Yo el mismo render con
Intel(R) Core(TM) i7-4710HQ CPU @ 2.50GHz 2.49GHz
16,0 GB
Sistema operativo de 64 bits, procesador x64
Windows 10
NVIDIA GeForce GTX 970M
CPU: 39.53
GPU: 15.09
La diferencia es la mitad de tiempo el hacerlo en GPU
Re: tarjeta gráfica para cycles
Hola Soliman, adjunto capturas para una misma imagen y misma configuracion, en una bajo gpu y la otra sobre cpu. La diferencia es bastante evidente.
Saludos.
			
			
							
			
									
									
						Saludos.
Re: tarjeta gráfica para cycles
Pues en windows te tendría que dar un resultado similar.
Como he dicho, linux consigue unos renders un poco mas rápidos, pero no una diferencia bestial.
Saludos
			
			
			
									
									
						Como he dicho, linux consigue unos renders un poco mas rápidos, pero no una diferencia bestial.
Saludos
Re: tarjeta gráfica para cycles
Hola, bueno, en windows si que notaba diferencia, pero era al revés, la CPU mas rapida que la GPU renderizando y ahora que me acuerdo, yo suelo usar un programa en windows que se llama si no recuerdo mal "Cuda free video converter" o algo asi, el caso es que usa la gpu para convertir videos no sé si es oficial de nvida, pero creo que tal vez, en todo caso, también pude comprobar que la cpu convierte los videos de forma mas rapida que usando la grafica. Tanto los renders como la conversion de video bajo windows 10. Pero en linux en diferente, al menos el renderizado y ahí están las capturas. Los controladores de la grafica, eran los ultimos en windows, y lo mismo en linux. Así que no sé... por que tanta diferencia.
Saludos.
			
			
			
									
									
						Saludos.
Re: tarjeta gráfica para cycles
Pues en tu video Soliman, se ve que con la GPU tarda unas 4 o 5 veces menos que usando la cpu. Es lo mismo que en mi caso. CPU 8 minutos, GPU 1 minuto (redondeando).
Si puedes enviarme el archivo blend de tu ejemplo... quiero probar con mi configuracion, por ejemplo tiles a 512 pero activando refinamiento progresivo, a ver si tienen algo que ver.
saludos.
			
			
			
									
									
						Si puedes enviarme el archivo blend de tu ejemplo... quiero probar con mi configuracion, por ejemplo tiles a 512 pero activando refinamiento progresivo, a ver si tienen algo que ver.
saludos.
Re: tarjeta gráfica para cycles
Una prueba de velocidad con distintas configuraciones. La mejor opcion, en mi caso, es gpu y tiles a 512 x 512
https://youtu.be/6ZLuYQo6x7Y
saludos
			
			
			
									
									
						https://youtu.be/6ZLuYQo6x7Y
saludos
Re: tarjeta gráfica para cycles
Lo puedes hacer con cualquier render.danielmj escribió:Pues en tu video Soliman, se ve que con la GPU tarda unas 4 o 5 veces menos que usando la cpu. Es lo mismo que en mi caso. CPU 8 minutos, GPU 1 minuto (redondeando).
Si puedes enviarme el archivo blend de tu ejemplo... quiero probar con mi configuracion, por ejemplo tiles a 512 pero activando refinamiento progresivo, a ver si tienen algo que ver.
saludos.
Con no cambiar ningún valor.....
Primero se hace en CPU y luego en GPU
Si en uno cambias el valor de tiles para conseguir que vaya un poco mas rápido, luego lo tienes que volver a hacer con GPU y CPU pero los dos iguales.