Blender y Arduino
Blender y Arduino
Que tal miembros de blender, mi inquietud es la siguiente, en el instituto me pidieron un proyecto en donde involucre arduino y blender, el proyecto trata de obtener datos mediante el sensor ultrasonic hc-sr04 https://aws.robu.in/wp-content/uploads/ ... ule_1_.jpg el cual medirá una distancia a un objeto, este estará conectado al arduino;  los datos obtenidos se deben de graficar en blender, que serian puntos en un plano 3d, básicamente es como un scanner, el sensor obtiene las diferentes distancias y tiene que graficar en blender, soy nuevo en este tipo de implementación me gustaría saber alguna forma de hacer dicho proceso, gracias
			
			
			
									
									
						Re: Blender y Arduino
Hay varios sitios que tienen información, pero no se si te servirán... 
http://robologs.net/2016/02/29/tutorial ... y-blender/
http://robologs.net/2016/08/14/tutorial ... r-parte-1/
https://github.com/alvaroferran/BlenderController
			
			
			
									
									
						http://robologs.net/2016/02/29/tutorial ... y-blender/
http://robologs.net/2016/08/14/tutorial ... r-parte-1/
https://github.com/alvaroferran/BlenderController
Re: Blender y Arduino
Y creo que encontraras mas cosas en YOUTUBE
Escribes Blender Arduino dentro de Youtube y seguro que te salen algunos vídeos sobre temas parecidos.
https://www.youtube.com/results?search_ ... er+arduino
			
			
			
									
									
						Escribes Blender Arduino dentro de Youtube y seguro que te salen algunos vídeos sobre temas parecidos.
https://www.youtube.com/results?search_ ... er+arduino
Re: Blender y Arduino
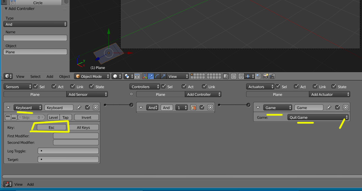
Gracias por el aporte estoy en eso ahora mismo, ahora tengo un error o no se que sea, al correr game engine no se mucho de blender pero no responde o como detengo game engine con algún comando.
			
			
			
									
									
						Re: Blender y Arduino
Puedes poner un objeto con la orden de salida en el botón escape por ejemplo.ltito2 escribió:Gracias por el aporte estoy en eso ahora mismo, ahora tengo un error o no se que sea, al correr game engine no se mucho de blender pero no responde o como detengo game engine con algún comando.
Re: Blender y Arduino
probe con este tutorial pero no me muestra los datos en consola no se por que
http://wiring.org.co/learning/tutorials ... index.html estoy utilizando blender 2.78a, saben si hay algún problema con el game engine, al momento de ejecutar mi scrip o del ejemplo se queda congelado blender
			
			
			
									
									
						http://wiring.org.co/learning/tutorials ... index.html estoy utilizando blender 2.78a, saben si hay algún problema con el game engine, al momento de ejecutar mi scrip o del ejemplo se queda congelado blender
Re: Blender y Arduino
Si.. la version que pone es muy antigua y blender cambió con la 2.5 a otro sistema, por lo que los scripts de esa época no funcionan con las nuevas versiones.
Tendrías que adaptar ese viejo script a las nuevas Python API references
https://www.blender.org/api/blender_pyt ... 8_release/
Pero de Python no se nada mas que lo básico.
Otra opción sería trabajar con la versión de 2009 la 2.49 o 2.49b que eran las últimas de blender, antes del cambio.
http://download.blender.org/release/
			
			
			
									
									
						Tendrías que adaptar ese viejo script a las nuevas Python API references
https://www.blender.org/api/blender_pyt ... 8_release/
Pero de Python no se nada mas que lo básico.
Otra opción sería trabajar con la versión de 2009 la 2.49 o 2.49b que eran las últimas de blender, antes del cambio.
http://download.blender.org/release/
Re: Blender y Arduino
Si sabes ingles, yo te recomiendo que vayas a la página oficial, donde hay un apartado para scripts-plugins donde seguro que te ayudarán mejor.
https://blenderartists.org/forum/forumd ... on-Support
https://blenderartists.org/forum/index.php
			
			
			
									
									
						https://blenderartists.org/forum/forumd ... on-Support
https://blenderartists.org/forum/index.php
Re: Blender y Arduino
Gracias por las respuestas ya consegui solucionar mis problemas, el manual de ingles me sirvio de mucho, suerte en sus proyectos, y gracias