Escalar en base a un numero

Preguntas y respuestas generales a cerca de Blender 3D
Responder
Racial Slur
Mensajes: 2
Registrado: Vie Oct 14, 2016 3:19 pm
Nombre: Racial Slur

Escalar en base a un numero

Mensaje por Racial Slur » Vie Oct 14, 2016 3:22 pm

Buenas tardes, quizá sea una duda muy basica pero estoy buscando una manera de ver si el modo SCALE posee un número para ver en que proporción un modelo fue achicado, para poder achicar otro con las mismas proporciones.

No se si me doy a entender, pero necesito trabajar unos modelos y achicarlos todos sin alterarlos mas que en las proporciones y como dichos modelos tienen cerca de 60 objetos es posible que se me mezclen si realizo todo junto.

Muchas gracias por su lectura

Avatar de Usuario
soliman
Mensajes: 5501
Registrado: Jue Sep 01, 2005 1:13 pm
Nombre: soliman
Contactar:

Re: Escalar en base a un numero

Mensaje por soliman » Sab Oct 15, 2016 12:44 am

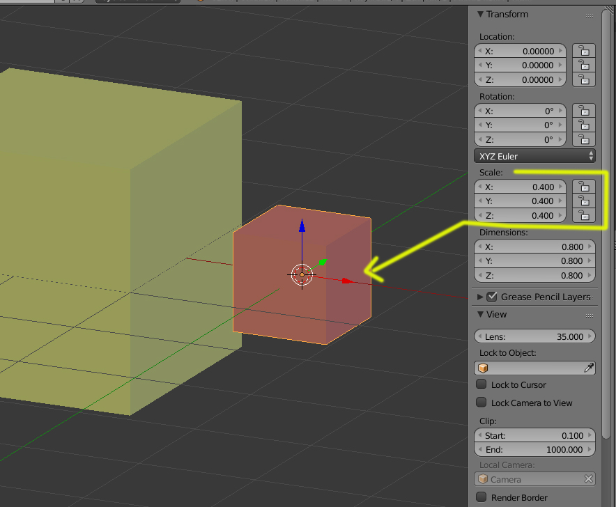
Si te refieres a que has escalado un objeto y no lo has aplicado, el resultado de la escala te sale en le panel de la derecha (letra N) en el apartado de TRANSFORM
Si miras en la imagen que subo, verás que poene que está escalado en 0.400 (sobre valor 1.000)
Por lo que solo tendrías que poner esa escala para todos los modelos que quieras.)
Adjuntos
escala.jpg

Racial Slur
Mensajes: 2
Registrado: Vie Oct 14, 2016 3:19 pm
Nombre: Racial Slur

Re: Escalar en base a un numero

Mensaje por Racial Slur » Sab Oct 15, 2016 8:02 am

Perfecto, muchas gracias.

Por casualidad, existe una manera de aplicarlo a todos los objetos seleccionas y no solo al último que se seleccionó?

Avatar de Usuario
soliman
Mensajes: 5501
Registrado: Jue Sep 01, 2005 1:13 pm
Nombre: soliman
Contactar:

Re: Escalar en base a un numero

Mensaje por soliman » Sab Oct 15, 2016 8:18 am

Creo que si...
Debería poderse poner ese valor a todos los objetos seleccionados, poniendo encima el cursor y con CLIC derecho seleccionar la opción de (Copiar a todo lo seleccionado).
Adjuntos
copiar.jpg

Responder