Extrañas líneas en Edit Mode.

Preguntas y respuestas generales a cerca de Blender 3D
Responder
paremsa
Mensajes: 2
Registrado: Mié Sep 07, 2016 7:17 am
Nombre: Pablo Remiro Sáenz

Extrañas líneas en Edit Mode.

Mensaje por paremsa » Mié Sep 07, 2016 7:22 am

Hola, siempre que marco aristas para hacer seams o sharps, me aparecen unas extrañas líneas como conectándose y no sé a qué se puede deber. Gracias por adelantado por la atención y un saludo.
Adjuntos
Pregunta lineas en Blender.jpg

Avatar de Usuario
soliman
Mensajes: 5501
Registrado: Jue Sep 01, 2005 1:13 pm
Nombre: soliman
Contactar:

Re: Extrañas líneas en Edit Mode.

Mensaje por soliman » Mié Sep 07, 2016 10:12 am

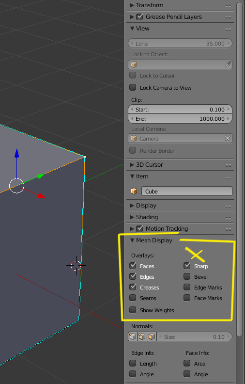
Eso son las líneas de Sharp
Si quieres NO verlas ves a Properties (letra N) Mesh Display y desmarca las casillas que quieras.

También podría ser unas normales, que se ven del mismo color.
Y esto sería que tienes activadas la vista de normales.
Adjuntos
normales.jpg
overlays.jpg

paremsa
Mensajes: 2
Registrado: Mié Sep 07, 2016 7:17 am
Nombre: Pablo Remiro Sáenz

Re: Extrañas líneas en Edit Mode.

Mensaje por paremsa » Mié Sep 07, 2016 1:26 pm

Hola Soliman. Con lo que me has dicho creo que he encontrado la solución. Al parecer era al activar el modificador subsurface, me aparecían esas extrañas líneas, pero al destildar y tildar la visualización del sharp han desaparecido. Gracias por la rápida respuesta! Un saludo!

Responder