hola
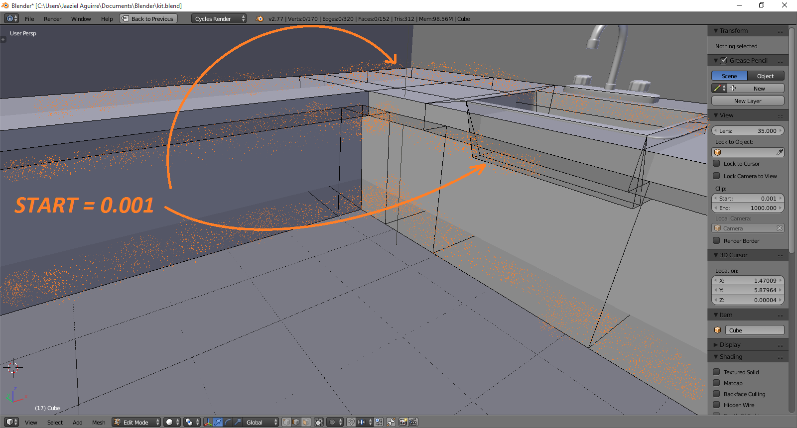
consiste en que la malla muestra un poco de la parte hacia atras...lo que continua de la malla por atras de lo que veo en primer plano. como la opcion de ver toda la mallla con las caras "limited selection to visible", solo que aqui es, el procesamiento de la vista 3D en edit mode, "NO SE especificamente si es un error o configuracion".
Espero ayudar a encontrar respuestas ya que busque en google(debo decir que una unica busqueda), y no encontre alguna pregunta siquiera, nada parecido,quizas no busque bien, pero quiero sumar esto a esta comunidad, esto ayudara a otros y por el momento a mi...GRacias!!.
Problema > Malla semi-transparente en Edit mode,3D view.
-
Jaaziel13z
- Mensajes: 2
- Registrado: Jue Abr 28, 2016 7:48 pm
- Nombre: Jaaziel Alberto Aguirre
Re: Problema > Malla semi-transparente en Edit mode,3D view.
Ese tipo de errores puede ser o bien porque tienes las normales invertidas o bien por que tienes el View con valores muy amplios.
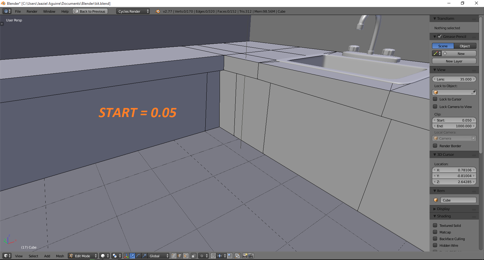
Prueba primero a ajustar el STAR que está en View (Panel de la izquierda) - Properties - bajándolo a 0.010 por ejemplo (aunque no se muy bien cual es la mínima que se ajusta mejor)
Si no es eso.... son las normales.
Todos los modelos deben de tener cara externa y cara interna. Cuando al modelar se crean caras invertidas es cuando suele salir ese fallo.
.
Si es solo un problema de caras invertidas (algunas normales hacia dentro) se soluciona seleccionado todos los vértices del modelo, y presionando CTRL+N.
Otra cosa será que tengas el modelo con caras internas (que no debería tener un modelo)
Prueba primero eso a ver si se te soluciona. Si no busca por NORMALES INVERTIDAS.
Prueba primero a ajustar el STAR que está en View (Panel de la izquierda) - Properties - bajándolo a 0.010 por ejemplo (aunque no se muy bien cual es la mínima que se ajusta mejor)
Si no es eso.... son las normales.
Todos los modelos deben de tener cara externa y cara interna. Cuando al modelar se crean caras invertidas es cuando suele salir ese fallo.
.
Si es solo un problema de caras invertidas (algunas normales hacia dentro) se soluciona seleccionado todos los vértices del modelo, y presionando CTRL+N.
Otra cosa será que tengas el modelo con caras internas (que no debería tener un modelo)
Prueba primero eso a ver si se te soluciona. Si no busca por NORMALES INVERTIDAS.
-
Jaaziel13z
- Mensajes: 2
- Registrado: Jue Abr 28, 2016 7:48 pm
- Nombre: Jaaziel Alberto Aguirre
Re: Problema > Malla semi-transparente en Edit mode,3D view.
al parecer era al contrario, entre mas le aumentomejor se ve y creo he conseguido un valor comodo
si no me dices en el start, no se me cruza la idea,GRacias!!
siempre acomodaba el start a 0.001 para verlo todo si esos cortes que molestan, pero al parecer si quitas algo tienes otra molestia igual, conservacion de karma jajajaa
Espero no sea algun error en blender, sino en mi sistema.
si no me dices en el start, no se me cruza la idea,GRacias!!
siempre acomodaba el start a 0.001 para verlo todo si esos cortes que molestan, pero al parecer si quitas algo tienes otra molestia igual, conservacion de karma jajajaa
Espero no sea algun error en blender, sino en mi sistema.