Problema de Ik o problema de Peso
Problema de Ik o problema de Peso
Hola de nuevo, adjunto el blend file para posible solucion.  La idea es que nose como pero que los objetso que son al menos 5 acompañen al rigging. 
1 - Deseo que cada elemento que esta suelto ( bandolera , faja, estuche) acompañe al futuro rigging (tengo pensado medir todo asi la caminata sale fluida y con los objetos acompañando).
2- No se si el problema puede deberse a un mal emparentamiento o mas bien no tener!
3- Es un modelo de prueba de aca yo sacaria una buena forma de que los objetos que ponga se ajusten a los movimientos de la malla Personaje.
el link del file :
http://www.pasteall.org/blend/41144
PD : aprendiendo seria lo ideal para hacer los paperdoll adjunto foto del proyecto del juego.
			
			
							
			
									
									
						1 - Deseo que cada elemento que esta suelto ( bandolera , faja, estuche) acompañe al futuro rigging (tengo pensado medir todo asi la caminata sale fluida y con los objetos acompañando).
2- No se si el problema puede deberse a un mal emparentamiento o mas bien no tener!
3- Es un modelo de prueba de aca yo sacaria una buena forma de que los objetos que ponga se ajusten a los movimientos de la malla Personaje.
el link del file :
http://www.pasteall.org/blend/41144
PD : aprendiendo seria lo ideal para hacer los paperdoll adjunto foto del proyecto del juego.
Re: Problema de Ik o problema de Peso
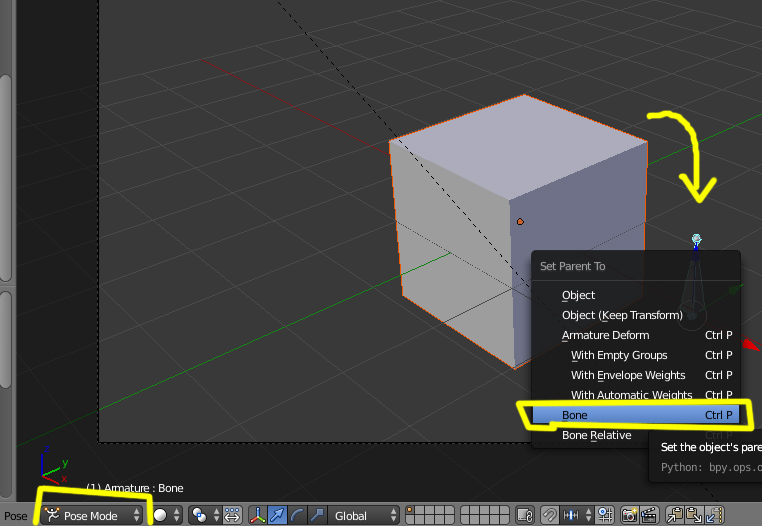
Lo mejor en unir el objeto a un solo BONE, o sea, se trata de seleccionar el objeto (el cuchillo, la caja, o lo que sea, y seleccionar el hueso al que quieres que se emparente pero la armature debe de estar en POSE MODE.
Así al seleccionar el objeto y con shift presionado seleccionas el bone (solo uno) puedes unirlo con Ctrl+P > Bone y te evitas así que te salga toda la lista de la armature y que coja influencias de otros huesos cercanos.
:::
En tu caso, como ya lo tenías emparentado de la otra forma, he borradoel nombre de todos los huesos que sobran solo dejando el que le corresponde.
http://www.pasteall.org/blend/41147
En el caso de las cintas del pecho, como cogen a dos huesos si que vale la forma en que lo haces, pero como es un objeto independiente, puedes borrar todos los demás huesos y dejar solo los dos que influyen en la animación.
			
			
							
			
									
									
						Así al seleccionar el objeto y con shift presionado seleccionas el bone (solo uno) puedes unirlo con Ctrl+P > Bone y te evitas así que te salga toda la lista de la armature y que coja influencias de otros huesos cercanos.
:::
En tu caso, como ya lo tenías emparentado de la otra forma, he borradoel nombre de todos los huesos que sobran solo dejando el que le corresponde.
http://www.pasteall.org/blend/41147
En el caso de las cintas del pecho, como cogen a dos huesos si que vale la forma en que lo haces, pero como es un objeto independiente, puedes borrar todos los demás huesos y dejar solo los dos que influyen en la animación.
Re: Problema de Ik o problema de Peso
SOliman, entonces a un solo hueso ? ese hueso es un hueso del metarig? y es a su vez un hueso maestro? o simplemente un hueso especifico de dicha area? .
Saber toda esta tecnica para mi es vital ya que sacaria los paperdolls , podria de un personaje base modelar todos los objetos que quiera, en diferetens capas y escenas y jugar con ellos para sacar los sprite.
			
			
							
			
									
									
						Saber toda esta tecnica para mi es vital ya que sacaria los paperdolls , podria de un personaje base modelar todos los objetos que quiera, en diferetens capas y escenas y jugar con ellos para sacar los sprite.
Re: Problema de Ik o problema de Peso
Es que la mitad de huesos que tienes, no se ni para que sirven.
A la armature RIG que es la que mueve los vértices, a esa, es a la que le he puesto el objeto emparentado.
No se si luego tienes algún driver para cambiar a otra armature, pero creo que es lo correcto.
....
Yo no me complico tanto la vida con ese tipo de armature con tantas constraints, etc..
			
			
			
									
									
						A la armature RIG que es la que mueve los vértices, a esa, es a la que le he puesto el objeto emparentado.
No se si luego tienes algún driver para cambiar a otra armature, pero creo que es lo correcto.
....
Yo no me complico tanto la vida con ese tipo de armature con tantas constraints, etc..
Re: Problema de Ik o problema de Peso
¿Ok entonces la relacion que ofrece un contraints puede variar? para la espada quizas necesite un contraitn ya que la espada sera lo que saque de su cintura y siga al movimiento de la mano. el resto puede ser emparentados con bone para mantener alguna respectiva influencia de peso de cierto grupo de vertices sobre algun hueso especifico. mientras que la espada pienso usar un constrait...o ¿hago la misma relacion de emparetentar solo con el hueso IK-hand.r?
			
			
			
									
									
						Re: Problema de Ik o problema de Peso
TENGO QUE IR A POSE MODE MANUAL? ES DECIR ELIJO UN OBJETO EN OBJECT MODE? LUEGO TOCO "Z" OBSERVO EL HUESO QUE DESEO EMPARENTAR? Y LUEGO VOY A POSE MODE O SIMPLENTE CLICK CON MOUSE BOTON DERECHO? PORQUE NO ME FUNCIONA NUNCA ME AGARRA EL HUESO, ES COMO QUE TUVIESE QUE SALIR "CON A" PERO PARA ESTO YA PIERDO EL OBJETO QUE DESEABA AGARRAR..AL PARECER POR EL VIDEO, ES INTERPRETO QUE EN NINGUN MOMENTO HAS USADO SHIFT...
			
			
			
									
									
						Re: Problema de Ik o problema de Peso
El SHIFT si que debe ser presionado, tal vez en el vídeo no salga esa opción pero será por un error del addon que utilizo para que se vean las teclas activas.
O sea, objeto seleccionado, shift presionado y seleccion del bone que lo debes de tener en POSE MODE ....... Ctrl+P > Bone
			
			
			
									
									
						O sea, objeto seleccionado, shift presionado y seleccion del bone que lo debes de tener en POSE MODE ....... Ctrl+P > Bone
Re: Problema de Ik o problema de Peso
ok, peor el "pose mode" lo hago manual ? o al supúestamente al hacer click en el objeto y en object mode, se cambia a pose mode, siempre que tenga shift pulsado? gracias.
			
			
			
									
									
						Re: Problema de Ik o problema de Peso
Creo que se puede hacer de las dos formas, o bien poniéndo antes la armature en Pose Mode o bien cuando se selecciona el hueso si esta en Edit.. cambiar a Poserafastrip escribió:ok, peor el "pose mode" lo hago manual ? o al supúestamente al hacer click en el objeto y en object mode, se cambia a pose mode, siempre que tenga shift pulsado? gracias.
Re: Problema de Ik o problema de Peso
si funciona de las 2 formas, aunque trato siempre de prestar atencion ya que por instalar mal un addon hay cosas que me las pierdo o no funcionan muy bien, como el snap....y algunas cosas mas....habia instalado un "b-max" un addon de un curso q estaba haciendo.pero me ha desconfigurado un poco y pienso q me sobre escribe la funcion shift. en tiempo real , pero bueno al parecer funciono, se automatiza, es decir click sobre el objeto y luego shift y el bone a "emparentar" y listo.