HOla adjunto foto, nose a que se debe este problema, pero los demas ik estan bien...
salvo este de la derecha (mano derecha) , en que al mover el ik hand right. lleva al parecer un vertice arrastrondo en el espacio 3d....nose a que debera, ¿puede ser el mismismo weith painting? o la influencia de algo que hace que al tocar la "g" arrastere ese maldito vertice. ¿como lo soluciono? gracias.
Un misero problemita de Ik
Re: Un misero problemita de Ik
Si, eso es debido a que uno o varios de los vértices no los tienes bien asociados al hueso.
Si te pones en Weight Paint y seleccionas el hueso que corresponde, con solo "pintar" ese vértice, ya se te arreglará.
Y si quieres verlos.. en el Vertex Group, se selecciona el hueso de esa zona, y presionas SELECT para ver los vértices que tiene puestos, si ves que falta uno o varios, los seleccionas y presionas el botón ASSIGN para asignar esos vértices a ese hueso.
Si quieres BORRAR alguno que te sobra, se selecciona ese vertice y se presiona Remove, y cuando vuelvas a ver los seleccionados ya habrá sido borrado.
Si te pones en Weight Paint y seleccionas el hueso que corresponde, con solo "pintar" ese vértice, ya se te arreglará.
Y si quieres verlos.. en el Vertex Group, se selecciona el hueso de esa zona, y presionas SELECT para ver los vértices que tiene puestos, si ves que falta uno o varios, los seleccionas y presionas el botón ASSIGN para asignar esos vértices a ese hueso.
Si quieres BORRAR alguno que te sobra, se selecciona ese vertice y se presiona Remove, y cuando vuelvas a ver los seleccionados ya habrá sido borrado.
Re: Un misero problemita de Ik
ya lo solucione gracias, era un error del vertex group, en ralida el hombre habia agarrado ese vertices, los vertices q conformaban el hombre tenian "rojo" parte de la mano, pinte la mano de azul con el el grupo de vertices del hombro y luego asigne , re-asinge y ahora anda bien. gracias Soliman.
aun asi conosco muy poco sobre vertex group y la relacion con weight paint, solo asumo que existe un peso y unos colores que dan indicencia, el azul no es dominio y el rojo es total dominio, creo q no necesito saber nada mas, a menos que los "bones" la "bola" que poseen debe ajustarse sobre los loops que uno desea animar, aunque no estoy seguro 100%
aun asi conosco muy poco sobre vertex group y la relacion con weight paint, solo asumo que existe un peso y unos colores que dan indicencia, el azul no es dominio y el rojo es total dominio, creo q no necesito saber nada mas, a menos que los "bones" la "bola" que poseen debe ajustarse sobre los loops que uno desea animar, aunque no estoy seguro 100%
Re: Un misero problemita de Ik
Si, mas o menos es como dices....
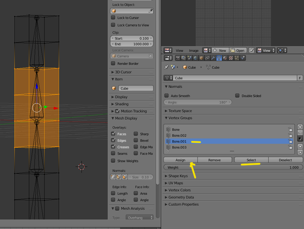
Y se puede ajustar aún mas, vértice a vértice si quieres.
En el panel de la derecha puedes ver los valores que tiene cada VÉRTICE
Seleccionas un vértice y ........ Te sale el nombre de los bones que ejercen influencia sobre el.
En la imagen que subo, hay un error que tiene asignado un valor de un hueso a ese VÉRTICE que no debería estar, por lo que pincho sobre la X y lo borro, y si quiero cambiar los valores de los dos huesos que ejercen esa influencia, puedeo hacerlo a mano... aun la verdad que es muy trabajoso y liado si no conoces bien los valores adecuados. Pero poder... ser puede.
Y se puede ajustar aún mas, vértice a vértice si quieres.
En el panel de la derecha puedes ver los valores que tiene cada VÉRTICE
Seleccionas un vértice y ........ Te sale el nombre de los bones que ejercen influencia sobre el.
En la imagen que subo, hay un error que tiene asignado un valor de un hueso a ese VÉRTICE que no debería estar, por lo que pincho sobre la X y lo borro, y si quiero cambiar los valores de los dos huesos que ejercen esa influencia, puedeo hacerlo a mano... aun la verdad que es muy trabajoso y liado si no conoces bien los valores adecuados. Pero poder... ser puede.
Re: Un misero problemita de Ik
Ok gracias una vez mas soliman