no puedo rotar un circulo

Preguntas y respuestas generales a cerca de Blender 3D
Responder
alexelander1342
Mensajes: 9
Registrado: Mar Feb 23, 2016 7:58 am
Nombre: Ed Alex aguilar zerna

no puedo rotar un circulo

Mensaje por alexelander1342 » Jue Mar 03, 2016 12:45 pm

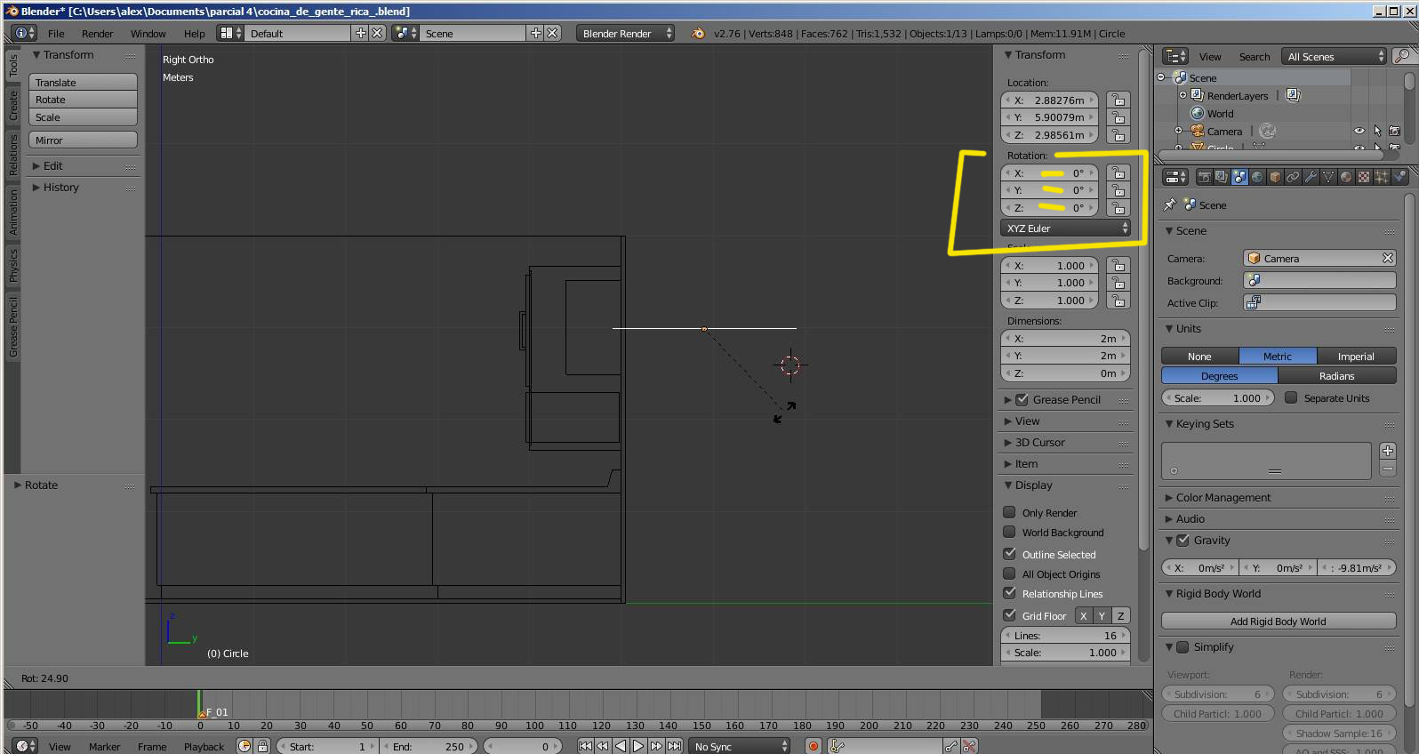
Hola tengo una dificultad con blender .... no se por que me salen tantos problemas, el caso es que no puedo rotar ningún objeto, en ningún modo de edición me deja ... o al menos no me deja verlo, por que me dice que ya esta rotado 90° pero no se ve.

probé con alt + H pero sigue igual, me dice cuanto ha rotado y todo ... pero en realidad no pasa nada.
Imagen

Avatar de Usuario
soliman
Mensajes: 5501
Registrado: Jue Sep 01, 2005 1:13 pm
Nombre: soliman
Contactar:

Re: no puedo rotar un circulo

Mensaje por soliman » Jue Mar 03, 2016 12:52 pm

Alt+H es para que se vean objetos que antes se han ocultado con letra H... no tiene nada que ver con rotar, que es la letra R (rotation).

alexelander1342
Mensajes: 9
Registrado: Mar Feb 23, 2016 7:58 am
Nombre: Ed Alex aguilar zerna

Re: no puedo rotar un circulo

Mensaje por alexelander1342 » Jue Mar 03, 2016 3:44 pm

soliman escribió:Alt+H es para que se vean objetos que antes se han ocultado con letra H... no tiene nada que ver con rotar, que es la letra R (rotation).
SI, OK! creo que me explique mal ... el caso es que no puedo rotar un circulo, no se que pasa.
me dice blender que ya esta rotado y me dice cuanto mide y todo ... pero en la interface no pasa nada

Avatar de Usuario
soliman
Mensajes: 5501
Registrado: Jue Sep 01, 2005 1:13 pm
Nombre: soliman
Contactar:

Re: no puedo rotar un circulo

Mensaje por soliman » Vie Mar 04, 2016 1:19 am

Cambia el valor directamente desde el panel de la derecha, en TRASFORM poniendo 90 o 180, etc.... para rotar exactamente sobre el eje que desees.
Adjuntos
imag2.jpg

Avatar de Usuario
soliman
Mensajes: 5501
Registrado: Jue Sep 01, 2005 1:13 pm
Nombre: soliman
Contactar:

Re: no puedo rotar un circulo

Mensaje por soliman » Vie Mar 04, 2016 1:22 am

Por cierto si tienes alguna animación activada, desactívala, pues puede ser, que se ponga en esa posición por que tengas insertado un key (una clave de animación con esa posición).
--En la barra inferior del Timeline veo un marcador)--

Responder