Hola, intento conseguir un efecto tela lo mas realista posible, pero no l consigo, llevo toda la tarde intentandolo y no sale. Adjunto capturas. Lo que quiero conseguir son unas arrugas correctas como esa tela roja.
¿alguna idea?
P.D.: No me deja subir mas de una captura, esa que se ve es lo que me sale a mi, yo lo que quiero es como si fueran unas sabanas en una cama sin hacer.
Tela
Tela
- Adjuntos
-
- marilu4_8.jpg
- (50.54 KiB) No descargado aún
Re: Tela
Se puede hacer de muchas formas... aunque yo creo que lo mejor es modelando primero y dándola ya la forma.
https://youtu.be/ssYemC0j6Ag
https://youtu.be/2zd1AI198I8
Los vértices se pueden arrastrar con el Proportional Editing activado, que o que hace es que arrastra a los vértices cercanos con menos influencia...
https://youtu.be/ssYemC0j6Ag
https://youtu.be/2zd1AI198I8
Los vértices se pueden arrastrar con el Proportional Editing activado, que o que hace es que arrastra a los vértices cercanos con menos influencia...
Re: Tela
Hola Soliman, lo que quiero conseguir es esto (captura), y modelando con arrastrar vertices, no va a quedar muy real, por que las arrugas que se forman en una tela que "cae", no sigue ningún patron logico, sino que toma formas aleatorias segun las propiedades del tejido, por eso quería hacerlo usando "cloth"
Un saludo.
Un saludo.
- Adjuntos
-
- marilu4_8.jpg
- (48.49 KiB) No descargado aún
Re: Tela
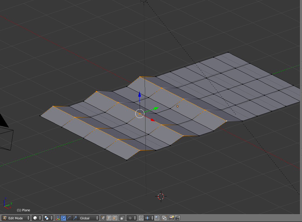
El final siempre será mejor que lo hagas a mano, pero si quieres unas formas en concreto, podrías probar a crear el objeto donde colisiona, con unas formas ya definidas.
Subo un ejemplo donde el plano donde cae esta un poco inclinado para que la tela resbale y tiene una forma de sierra (mas o menos
)
A ver si eso te da una idea.
Y luego retocar como te he comentado.
ALT+A para que empiece la animación y la tela caiga.
Cuando ya tienes la forma que buscas, se aplica el CLOTH desde el modificador presionando el botón APPLY
http://www.pasteall.org/blend/40880
Subo un ejemplo donde el plano donde cae esta un poco inclinado para que la tela resbale y tiene una forma de sierra (mas o menos
A ver si eso te da una idea.
Y luego retocar como te he comentado.
ALT+A para que empiece la animación y la tela caiga.
Cuando ya tienes la forma que buscas, se aplica el CLOTH desde el modificador presionando el botón APPLY
http://www.pasteall.org/blend/40880