DIVIDIR
DIVIDIR
Hola buenas tardes a todos, os adjunto el archivo para quien me pueda ayudar...
El problema que tengo es que a la hora de cortar en dos estas paredes, hay una en concreto que no me la corta completa, no se que pasa...
Gracias.
https://www.dropbox.com/s/0xgc79layrba9 ... blend?dl=0
El problema que tengo es que a la hora de cortar en dos estas paredes, hay una en concreto que no me la corta completa, no se que pasa...
Gracias.
https://www.dropbox.com/s/0xgc79layrba9 ... blend?dl=0
Re: DIVIDIR
Ese modelo lo tienes mal organizado.
Tiene caras internas y c caras con n-gons (mas de cuatro vértices o lados).
Te tienes que plantear hacerlo de forma diferente.
Tiene caras internas y c caras con n-gons (mas de cuatro vértices o lados).
Te tienes que plantear hacerlo de forma diferente.
Re: DIVIDIR
Algo como esto..
Por cierto las escaleras creo que sería mejor hacerlas en una malla separada y luego lo juntas todo, para evitar el no tener que llenar el objeto de cortes horizontales.
http://www.pasteall.org/blend/39657
Por cierto las escaleras creo que sería mejor hacerlas en una malla separada y luego lo juntas todo, para evitar el no tener que llenar el objeto de cortes horizontales.
http://www.pasteall.org/blend/39657
Re: DIVIDIR
Hola Soli, ¿como estas?. Te cuento un poco.
En primer lugar decirte, que mira que es un modelo sencillo...pues no se como es posible que se monte tanto follón...
En cuanto a los Ngons no veo lo que me dices de que tienen mas de cuatro vértices o lados, solo veo cuatro...además de...¿como se forman?¿que es lo que hay que evitar hacer para que no se creen?.
Las caras de los marcos de las puertas ya las he eliminado, en esa parte entiendo que lo mejor es cortar y crear ese marco en vez de extruir.
En la escalera lo que he hecho es unir caras y entiendo que seria la solución no? en cuanto a lo de evitar los cortes me refiero.
Mira, como seguí avanzando, la idea seria si no te importa darme las indicaciones que veas que puedo solucionar para no hacer de nuevo las cuatro cosillas que había hecho.....
En cuanto a las texturas...para que Soli tanta textura high definition si después a la hora de colocarla queda muy pixelada? Nunca entendere que por mucho tamaño que tengan siempre se ven fatal...
Intento poner la parte de abajo de las paredes igual que el sueño pero pffffffff....cuadrar esas texturas es un poco imposible no?
Por cierto te he dejado el modelo en un punto en el que esta muy pillado...¿que es lo que hace que se ralentice tanto mi ordenador? porque me va a tirones...
Decirte que uso un spectrum....no entiendo cual es el problema...(jeje).
Pues nada...aquí esta...
Muchas gracias de nuevo.
https://www.dropbox.com/s/0xgc79layrba9 ... blend?dl=0
En primer lugar decirte, que mira que es un modelo sencillo...pues no se como es posible que se monte tanto follón...
En cuanto a los Ngons no veo lo que me dices de que tienen mas de cuatro vértices o lados, solo veo cuatro...además de...¿como se forman?¿que es lo que hay que evitar hacer para que no se creen?.
Las caras de los marcos de las puertas ya las he eliminado, en esa parte entiendo que lo mejor es cortar y crear ese marco en vez de extruir.
En la escalera lo que he hecho es unir caras y entiendo que seria la solución no? en cuanto a lo de evitar los cortes me refiero.
Mira, como seguí avanzando, la idea seria si no te importa darme las indicaciones que veas que puedo solucionar para no hacer de nuevo las cuatro cosillas que había hecho.....
En cuanto a las texturas...para que Soli tanta textura high definition si después a la hora de colocarla queda muy pixelada? Nunca entendere que por mucho tamaño que tengan siempre se ven fatal...
Intento poner la parte de abajo de las paredes igual que el sueño pero pffffffff....cuadrar esas texturas es un poco imposible no?
Por cierto te he dejado el modelo en un punto en el que esta muy pillado...¿que es lo que hace que se ralentice tanto mi ordenador? porque me va a tirones...
Decirte que uso un spectrum....no entiendo cual es el problema...(jeje).
Pues nada...aquí esta...
Muchas gracias de nuevo.
https://www.dropbox.com/s/0xgc79layrba9 ... blend?dl=0
Re: DIVIDIR
¡¡ Eso de que es un modelo sencillo.. je, je. ¡¡
Cada modelo tiene sus problemas.
Y los empiezas a ver, cuando intentas desplegar las malla. Por eso es importante el no crear caras de mas de cuatro vértices/lados como los que tienes en el modelo y que acabas de repetir.
Ni caras repetidas..
Subo una imagen donde se vea lo queme refiero, que esa parte termina el loop en falso y eso te crea luego un problema para crear nuevos loops o simplemente a la hora de desplegarla (se tiene que hacer con SEAMS (costuras) y sería muy dificl el marcarlos en esa zona).
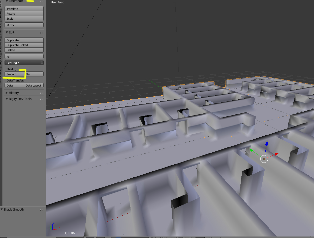
.Para ver que el modelo es un desastre, solo tienes que hacer una cosa.. vas a Shading y le activas el suavizado y verás que pasa...
Ya ni te digo si le quieres poner un modificador de tipo Subdivsion Surface... ¡¡
Cada modelo tiene sus problemas.
Y los empiezas a ver, cuando intentas desplegar las malla. Por eso es importante el no crear caras de mas de cuatro vértices/lados como los que tienes en el modelo y que acabas de repetir.
Ni caras repetidas..
Subo una imagen donde se vea lo queme refiero, que esa parte termina el loop en falso y eso te crea luego un problema para crear nuevos loops o simplemente a la hora de desplegarla (se tiene que hacer con SEAMS (costuras) y sería muy dificl el marcarlos en esa zona).
.Para ver que el modelo es un desastre, solo tienes que hacer una cosa.. vas a Shading y le activas el suavizado y verás que pasa...
Ya ni te digo si le quieres poner un modificador de tipo Subdivsion Surface... ¡¡
Re: DIVIDIR
Yo, si hago una casa, suelo hacer el suelo y el techo por separado, pero si quieres empezar desde el suelo, lo mejor creo que es crear un plano subdividido (o un GRID directamente con las subdivisiones que quieres) y sobre esos cuadros de referencia, seleccionarlos y extrudirlos, haciendo pausa y volviendo a extrudir, contando con que si hay zócalos o ventanas, partes superiores de las puertas, etc, pues luego el hacer un loop de esas zonas se suele complicar.
...
Y mañana te cuento mas, que ahora me voy a dormir...
Saludos
...
Y mañana te cuento mas, que ahora me voy a dormir...
Saludos
Re: DIVIDIR
Madre mía Soli...te juro que así lo hago...
El procedimiento ha sido el siguiente:
Cree un plano y lo subdividí en bastantes partes.
Plantee el mapa y extrui las partes que me interesaban.
Una vez me di cuenta que ciertas paredes quedaban muy anchas lo que hice fue cortar y extruir hacia el nivel del suelo la parte que quería eliminar y posteriormente elimine todas las caras.
Como quiero hacer una parte de madera en las paredes, corte a la mitad esas paredes encontrandome ya con los problemas que me dcies.
Pero lo que te digo Soli...cuando me dices que no conviene crear ngons...insisto...si es que no se crearlos ni como se crean...
Mira, voy a utilizar el modelo que tu me mandaste pero si te parece...porque me muero de curiosidad, si te parece voy a hacer exactamente lo que hice y me voy a grabar haciendolo, quizas asi sea mas facil ver lo que hago mal...es que me gustaria saber que hago mal si no te importe...
Accion¡¡¡, subo el video en breve.
Muchas gracias.
El procedimiento ha sido el siguiente:
Cree un plano y lo subdividí en bastantes partes.
Plantee el mapa y extrui las partes que me interesaban.
Una vez me di cuenta que ciertas paredes quedaban muy anchas lo que hice fue cortar y extruir hacia el nivel del suelo la parte que quería eliminar y posteriormente elimine todas las caras.
Como quiero hacer una parte de madera en las paredes, corte a la mitad esas paredes encontrandome ya con los problemas que me dcies.
Pero lo que te digo Soli...cuando me dices que no conviene crear ngons...insisto...si es que no se crearlos ni como se crean...
Mira, voy a utilizar el modelo que tu me mandaste pero si te parece...porque me muero de curiosidad, si te parece voy a hacer exactamente lo que hice y me voy a grabar haciendolo, quizas asi sea mas facil ver lo que hago mal...es que me gustaria saber que hago mal si no te importe...
Accion¡¡¡, subo el video en breve.
Muchas gracias.
Re: DIVIDIR
Aqui esta un ejemplo de lo que hice. Basicamente fue eso Soli..
https://www.dropbox.com/s/shns3ls1imgqa ... O.mp4?dl=0
https://www.dropbox.com/s/shns3ls1imgqa ... O.mp4?dl=0
Re: DIVIDIR
Siguiendo con tu modelo soli...una vez que cierro los marcos de las puertas mi intencion es hacer que todas las paredes midan la mitad de ancho...entiendo que cortando podria hacerlo pero ya en la parte azul vuelvo a tener problemas de que no se puede cortar..,.
https://www.dropbox.com/s/edgavsz0jz5tj ... blend?dl=0
https://www.dropbox.com/s/edgavsz0jz5tj ... blend?dl=0
Re: DIVIDIR
Del primer video, lo que haces mal, es la union de los marcos de las puertas, pues al hacerlo de esa manera te quedan dos caras internas.
Si te fijas en los colores, veras que esas zonas son de un gris mas oscuro, y eso indica que tiene un problema con con las normales.
Si te fijas en los colores, veras que esas zonas son de un gris mas oscuro, y eso indica que tiene un problema con con las normales.
Re: DIVIDIR
Como con modelos grandes es muy dificil el descubrir fallos, es mejor utilizar un addon para eso.
Hay uno que se llama Meshlint y que sirve para encontrar triangulos, caras interiores, etc..
http://wiki.blender.org/index.php/Exten ... g/MeshLint
Te subo el link y puedes seguir las instrucciones para instalarlo.
Es muy fácil de utilizar y te sacará todos los fallos en pantalla.
Otra cosa es que te los arregle todos, pues algunos los vas a tener que solucionar a mano..
Subo un video, donde se ve como funciona.
Subirá en unos 30 minutos
https://youtu.be/axS7JRLSvq0
Hay uno que se llama Meshlint y que sirve para encontrar triangulos, caras interiores, etc..
http://wiki.blender.org/index.php/Exten ... g/MeshLint
Te subo el link y puedes seguir las instrucciones para instalarlo.
Es muy fácil de utilizar y te sacará todos los fallos en pantalla.
Otra cosa es que te los arregle todos, pues algunos los vas a tener que solucionar a mano..
Subo un video, donde se ve como funciona.
Subirá en unos 30 minutos
https://youtu.be/axS7JRLSvq0
Última edición por soliman el Mié Dic 16, 2015 12:46 pm, editado 1 vez en total.
Re: DIVIDIR
Lo de ensanchar o adelgazar una pared, si solo es una, puedes hacer un poco de truco moviendo todo un loop entero, o si no puedes, parte del loop, pero si es para todas las paredes, es mas complicado que empezar de nuevo todo el modelo.. 
...
Lo que te comenté antes de poner el suelo a parte, te salvaría de todo ese trabajo de los cuadraditos y lo podrías hacer en un momento con solo una imagen de referencia en el fondo.
https://youtu.be/dvFPuPARByc
...
Lo que te comenté antes de poner el suelo a parte, te salvaría de todo ese trabajo de los cuadraditos y lo podrías hacer en un momento con solo una imagen de referencia en el fondo.
https://youtu.be/dvFPuPARByc
Re: DIVIDIR
Las esquinas son fáciles de hacer, pero los rincones son mas dificiles..
Subo un video en 30 minutos, que verás como lo hago yo...
De la forma que lo estas haciendo se quedan caras con caras y te saldrán manchas en el render final o problemas a la hora de uvmapear.
[youtube]https://www.youtube.com/watch?v=LP_T2I1SOwI[/youtube]
Subo un video en 30 minutos, que verás como lo hago yo...
De la forma que lo estas haciendo se quedan caras con caras y te saldrán manchas en el render final o problemas a la hora de uvmapear.
[youtube]https://www.youtube.com/watch?v=LP_T2I1SOwI[/youtube]
Re: DIVIDIR
Hola Soli, gracias de nuevo por estar ahí ayudándome.
Te cuento un poco:
Recapitulando un poco todos los consejos que me das, he intentado solucionar casi todo lo que mencionas. En vez de modificar las paredes como te decía, y como haces en el vídeo, he ido parte por parte...llevo 2 horas liado...intentando arreglar caras y demás para poder efectuar los cortes...y parece que lo he conseguido¡¡.
He dejado el modelo, creo que libre de dobles, libre de triángulos, ngongs, hangons, honkonks etc, lo que por ejemplo en las esquinas mira si se te ocurre algo aunque creo que están bien.
La historia Soli, viendo tus vídeos y los que recomiendas, que si, la verdad que esa guía del plano como imagen y levantar paredes creo que es la mas correcta...pero por avanzar un poco...que o si no la planta del hospital abrirá el día de mi jubilación...¿te parece ir dándome consejos sobre éste e intentar eliminar las chapuzas poco a poco?.
Creo que ahora esta pasable...pero como eres el ojo que todo lo ve, ahí te lo dejo.
Si puedes pasale el scaner mágico, porque siguiendo los pasos ese adon a mi no me sale...no se
Muchas gracias.
https://www.dropbox.com/s/edgavsz0jz5tj ... blend?dl=0
Te cuento un poco:
Recapitulando un poco todos los consejos que me das, he intentado solucionar casi todo lo que mencionas. En vez de modificar las paredes como te decía, y como haces en el vídeo, he ido parte por parte...llevo 2 horas liado...intentando arreglar caras y demás para poder efectuar los cortes...y parece que lo he conseguido¡¡.
He dejado el modelo, creo que libre de dobles, libre de triángulos, ngongs, hangons, honkonks etc, lo que por ejemplo en las esquinas mira si se te ocurre algo aunque creo que están bien.
La historia Soli, viendo tus vídeos y los que recomiendas, que si, la verdad que esa guía del plano como imagen y levantar paredes creo que es la mas correcta...pero por avanzar un poco...que o si no la planta del hospital abrirá el día de mi jubilación...¿te parece ir dándome consejos sobre éste e intentar eliminar las chapuzas poco a poco?.
Creo que ahora esta pasable...pero como eres el ojo que todo lo ve, ahí te lo dejo.
Si puedes pasale el scaner mágico, porque siguiendo los pasos ese adon a mi no me sale...no se
Muchas gracias.
https://www.dropbox.com/s/edgavsz0jz5tj ... blend?dl=0