Página 1 de 2
Problemas con profundidad de campo (no se aplica)
Publicado: Mar Dic 01, 2015 3:04 am
por fractal_caos23
Les quisiera compartir una captura de pantalla para mostrarles pero no veo como se puede subir una imagen.
Les cuento el asunto - llevo todo el día intentando reproducir lo que he visto en tutoriales sobre profundidad de campo. No lo logro...
He escrito a un amigo, este me ha enviado una captura de pantalla con los valores, he hecho lo mismo exactamente y nada.
Veamos En la cámara he marcago un valor - de hecho he probado muchos - de 50 en el apartado Deep of Field.
Y luego en los nodos de composición he puesto Defocus - Circular, octogonal, yo que sé varios.
F-stop a 2 (y a otros valores)
ElRender layer imagen y el render layer Z conectados al defocus image y Z respectivamente, con y sin Use Z-buffer,
En resumen he probado de todo y... nada - todos los objetos se ven bien definidos estén a la distancia que estén, como si no aplicase NADA.
De hecho en el panel que aparece con N he probado marcar Deep of Field lo cual en teoría debria crear un efecto en el 3d view - pues NO lo hace.
He desinstalado blender, he instalado una versión anterior 2.75, igual, he regresado a la 2,76b y nada... no parece aplicarse ninguna forma de profundidad de campo, ni bien ni mal.
Ningun problema con otros nodos.
El caso es que no encuentro la causa y mi amigo tampoco, puede ser un error mio, pero no sé como investigar cual. No he podido encontrar otros casos en mis busquedas y francamente preciso alguna orientación.
Espero haber explicado correctamente el problema.
Salud y gracias
Re: Problemas con profundidad de campo (no se aplica)
Publicado: Mar Dic 01, 2015 6:56 am
por soliman
Lo primero que tienes que hacer es seleccionar la cámara y donde pone FOCUS, ponerle el objeto que quieres que quede enfocado.
Si no quieres seleccionar ningún objeto, se puede poner la distancia a mano, y con el LIMITS activado, verás la rayita de donde enfocará la camara y lo demás es lo que se desenfocará.
Luego es cuando ya puedes ir al panel de NODOS de COMPOSICIÖN y poner el Nodo Defocus.
También puedes poner un nodo de salida para el visor (Output > Viewer) que con esto verás el resultado en pantalla si tienes la opción Backdrop activada.
Ya con el nodo defocus puesto, es cuando podrás jugar con los diferentes valores y verás en directo el cambio que produce y así valorar mejor lo que buscas.
Como esto así suena a complicado ,lo mejor es que te haga un video, para que veas a que me refiero.
Lo subo en una media hora.
Saludos
Re: Problemas con profundidad de campo (no se aplica)
Publicado: Mar Dic 01, 2015 7:26 am
por soliman
Re: Problemas con profundidad de campo (no se aplica)
Publicado: Mar Dic 01, 2015 11:38 am
por fractal_caos23

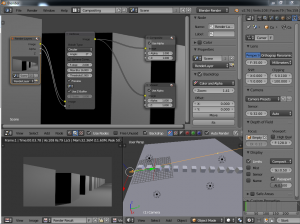
- Aplicado el Focus en cámara y el Defocus --- ningún valor realiza cambio alguno. Como ves tanto image como Z están conectados. ¿?
Bien, Solimán, gracias y estoy abriendo el vídeo que me vinculaste.
Ciertamente la descrición del proceso es más complicada de explicar que dificil.
Mira donde fallé en el archivo adjunto, por que ciertamente estla la rayita que marca la distancia ya que sí marque una distancia de 50 - he probado con enfocar un objeto pero en el archivo adjunto lo hice con una distancia - verás que en la cámara sí hay la rayita.
En el archivo adjunto están los parametros que use para la cámara, el render, los nodos de composición, el Backdrop, y una vista 3d con la camara y los objetos... mira si detectas un fallo por que aparentemente sí estoy siguiendo el proceso.
La buena noticia es que con Cicles sí funciona, lo curioso es que marcando el Deep of Field para la vista 3d tampoco hay efecto alguno en blender render.

- Deep of field en 3d view - no se aplica
Voy a insistir ahora reproduciendo lo que marcas en tu video.
Muchas gracias por tu pronta respuesta... me tomo el cafe y sigo viendo. Te mandaré lo que salga de realizar el ejeccicio de tu video. A ver que está pasando.
Graccias
Re: Problemas con profundidad de campo (no se aplica)
Publicado: Mar Dic 01, 2015 12:08 pm
por fractal_caos23
Resultado de hacer lo que muestras en el vídeo: Ningún cambio.
Como ves el cubo verde lo he llamado BASE y tiene el FOCUS de la cámara.
A laizquierda estaá el render perfectamente nítido sin nigún resuldado de los parametros fde editor de nodos.
Imagen de render layer y Z de render layer estan conectados a image y Z de Defocus, y este a la salida.
Fstop, a cero - he probado otros valores - y para resumir he probado valores en todos los campos sin que se produzca efecto alguno en el render.
¿?
¿Como ves?
Una pista - tampoco se aplica en la vista 3d la visualización de la profundidad de campo y sí se aplica con Cicles...
Re: Problemas con profundidad de campo (no se aplica)
Publicado: Mar Dic 01, 2015 3:48 pm
por soliman
A ver si vas a tener desactivado el Compositor.. ?
Si no es eso mira de subir el blend...
http://www.pasteall.org/blend/
Se carga, esperas un momento y veras que en la barra de direcciones cambia y sale una nueva dirección con un numero detrás... la copias y pegas aqui.
Re: Problemas con profundidad de campo (no se aplica)
Publicado: Mar Dic 01, 2015 5:17 pm
por fractal_caos23
Eso ya no me suena tan cuantico como repetir experimentos con resultados diferentes segun el ejecutante.... o brujas.
Pero acabo de ver que no... está conectado el Compositing. Voy a repetir el ejercicio y te lo mando por
http://www.pasteall.org/blend/
Me fastidiaría que ahora todo fuese bien por que no sabríamos la causa.
Re: Problemas con profundidad de campo (no se aplica)
Publicado: Mar Dic 01, 2015 5:33 pm
por fractal_caos23
soliman escribió:A ver si vas a tener desactivado el Compositor.. ?
Si no es eso mira de subir el blend...
http://www.pasteall.org/blend/
Se carga, esperas un momento y veras que en la barra de direcciones cambia y sale una nueva dirección con un numero detrás... la copias y pegas aqui.
Bueno creo que el código es
http://www.pasteall.org/blend/39466 - es así como se manda?
Es la primera vez que uso Pasteall... igual me equivoco.
Gracias, Caliman. A ver que ves esta vez... pero lo del compositing parece que no es.
Re: Problemas con profundidad de campo (no se aplica)
Publicado: Mar Dic 01, 2015 5:37 pm
por soliman
Si no está marcado el Compositing, por supuesto que no vas a ver nada del compositor de Nodos...
El Depth of field de Cycles es otra cosa.. que no pasa por el compositor.
Saludos
Re: Problemas con profundidad de campo (no se aplica)
Publicado: Mar Dic 01, 2015 7:49 pm
por fractal_caos23
Hola Soliman ¿A ti te funcionó el archivo que te envié?

- Pero sí está marcado elCompositing, por tanto no es eso...
El compositing está marcado - de hecho viene así por omisión - y me funcinan otros nodos.
Pero se aplica el Deep Of Field... ni en el render ni en la opción de visualización de Deepof field que hay en el panel N del 3d view (que creo tampoco pasa por el compositing) ¿?
Creo que entendiste que no estaba marcado, pero decía que no era eso (que el problema no era ese).
No te preocupes mucho, pero sí sería bueno saber si a ti el archivo te funciona... yo seguiré investigando si es mi compu o la instalación o qué cosa. Pero si a ti el archivo creado en mi compu si te rula, entonces podré descartar que sea un error mio...
Un saludo
![compositor[1].jpg (147.79 KiB) Visto 12796 veces compositor[1].jpg](./download/file.php?id=6054&t=1&sid=416f6aa12ca24d418526a3b51efd96c6)
- Esto es lo que me enviaste y comprobé - el compositing activado en la ventana de render.
Re: Problemas con profundidad de campo (no se aplica)
Publicado: Mar Dic 01, 2015 8:46 pm
por fractal_caos23
soliman escribió:Si no está marcado el Compositing, por supuesto que no vas a ver nada del compositor de Nodos...
El Depth of field de Cycles es otra cosa.. que no pasa por el compositor.
Saludos
Bien Soliman el problema no es del método, el la máquina. En otra máquina el archivo se renderiza con la profundidad de campo en blender render.
Bien ya averiguaré que le pasa a mi máquina con blender, si falla un nodo puede fallar otro.
Un saludo
Re: Problemas con profundidad de campo (no se aplica)
Publicado: Mié Dic 02, 2015 2:13 am
por soliman
Perdona.. es que me tuve que ir...
He probado el blend y le falta activar el User Z-Buffer pero si hacers RENDER (F12) si que sale el desemfoque, luego solo tienes que ajustarlo como en el vídeo.
Lo que dices del ordenador.. puede ser que sea antiguo y no soporte GLSL o que tenga una tarjeta AMD, que para Blender creo que es mejor las NVidia.
Saludos
Re: Problemas con profundidad de campo (no se aplica)
Publicado: Mié Dic 02, 2015 4:05 pm
por fractal_caos23
soliman escribió:Perdona.. es que me tuve que ir...
He probado el blend y le falta activar el User Z-Buffer pero si hacers RENDER (F12) si que sale el desemfoque, luego solo tienes que ajustarlo como en el vídeo.
Lo que dices del ordenador.. puede ser que sea antiguo y no soporte GLSL o que tenga una tarjeta AMD, que para Blender creo que es mejor las NVidia.
Saludos
No, el que no me aplica la profundidad es el nuevo, el antiguo sí lo hace. Lo cual por ahora me deja como sospechoso a la versión de Python. El nuevo es mucho mejor máquina, la que no me da el problema es una vieja que ni tenía en cuenta. Pero tve la idea al pedirte que comprobaras si en tu máquina funcionaba el archivo.
Gracias por tus respuestas.
Re: Problemas con profundidad de campo (no se aplica)
Publicado: Mié Dic 02, 2015 4:34 pm
por soliman
Python ya va incorporado en Blender, por lo que no tendría que ser el problema.
Lo que no se es si tienes AMD o NVIDIA
Y no se, si utilizas Linux o Windows
Y de paso saber si en el User Preferences tienes acivada la tarjeta.
Re: Problemas con profundidad de campo (no se aplica)
Publicado: Lun Dic 07, 2015 7:19 pm
por fractal_caos23
Pues tienes razón Python no puedes ser.
En cuanto a la targeta pues te mando una capatura - he probado todas las opciones y nada.

- Estas son las opciones que me da mi máquina
Lo curioso es que en la máquina donde si se aplica - la cual es más antigua y con un aversión más vieja de Blender - las opciones que tengo y uso son None y CPU. Tampoco en la máquina nueva eso funciona:

- Esto es lo que hay en la máquina donde sí se aplica la profundidad de campo.
Uso windows, pero en la maquina mala tengo linux - nunca logré tiempo ni ayuda para aprender Linux, uso el tiempo para blender.