Desactivar sombras al modelar

Preguntas y respuestas generales a cerca de Blender 3D
Responder
ferdynar
Mensajes: 4
Registrado: Dom Sep 27, 2015 7:14 am
Nombre: Sergio Moreno

Desactivar sombras al modelar

Mensaje por ferdynar » Dom Sep 27, 2015 7:28 am

Buenas, no estoy muy familiarizado con los foros, he buscado una solución al problema antes de postearla aquí, pero no la he encontrado, por lo que pido mis disculpas si esta pregunta es repetida.

El problema es que al ir moviendo la cámara hay ciertas zonas que no puedo visualizar debido a que están completamente oscuras. No se si me he explicado bien, por lo que dejo una imagen para que se me entienda correctamente.

http://oi59.tinypic.com/2gtd72e.jpg

Como se puede observar el muro de la derecha esta totalmente oscuro, esto es lo que me gustaría evitar, y si es posible también me gustaría que el fondo fuese un poco mas claro ya que lo veo demasiado oscuro. Quiero suponer que esto se pueda cambiar con las opciones propias de blender pero me he vuelto loco buscando y no encuentro nada.

Gracias de antemano.

Avatar de Usuario
soliman
Mensajes: 5501
Registrado: Jue Sep 01, 2005 1:13 pm
Nombre: soliman
Contactar:

Re: Desactivar sombras al modelar

Mensaje por soliman » Dom Sep 27, 2015 9:43 am

Pero solo para el modelado ?
A la escena le puedes añadir tantas luces como quieras, pero eso a la hora del render tendrías que cambiarlo por lailuminación que corresponda.
Si solo espara verlo en pantalla puedes utilizar 2 o 3 luces HEMI que no dan sombras (creo que hasta con una sola luz HEMI se vería bien todo.
...
Para el render final se pueden poner luces con sombra o activar el AO (Ambient Occlusion) y muchas mas cosas que hay para iluminar como Imagen HDR en el World.

ferdynar
Mensajes: 4
Registrado: Dom Sep 27, 2015 7:14 am
Nombre: Sergio Moreno

Re: Desactivar sombras al modelar

Mensaje por ferdynar » Lun Sep 28, 2015 8:25 am

Si, solo quiero quitarlas para modelar, dado que con esas sombras no puedo ver ciertas zonas como se ve en la foto y por lo tanto me es imposible trabajar con ellas. Moviendo la cámara soluciono el problema a medias, dado que paso a ver esa zona pero se me oscurece otra.

Por lo tanto lo que busco es una solución para poder ver siempre claro el 100% del modelo.

Avatar de Usuario
soliman
Mensajes: 5501
Registrado: Jue Sep 01, 2005 1:13 pm
Nombre: soliman
Contactar:

Re: Desactivar sombras al modelar

Mensaje por soliman » Lun Sep 28, 2015 9:27 am

Dos luces HEMI, una encima otra debajo, y si cambias en el panel de properties de Multitexture a GLSL seguro que lo ves mejor.
Adjuntos
hemi.jpg

ferdynar
Mensajes: 4
Registrado: Dom Sep 27, 2015 7:14 am
Nombre: Sergio Moreno

Re: Desactivar sombras al modelar

Mensaje por ferdynar » Lun Sep 28, 2015 2:29 pm

Siento seguir con el tema pero es que empece con esto hace un par de días y aun ando perdido, he añadido las dos luces hemi tanto arriba como abajo y no soluciona nada. Como se observa en la foto el muro derecho sigue totalmente oscuro.

http://es.tinypic.com/view.php?pic=wtf9 ... gmUOfntlBc

El problema es la falta de luz en todas partes como se puede observar la imagen es muy oscura (tanto el fondo como el diseño), pero lo que mas me molesta es el muro de la derecha, que como se puede observar esta totalmente negro y no se observan ni las caras que que lo forman esta formada.

Cualquier ayuda se agradece.

Avatar de Usuario
soliman
Mensajes: 5501
Registrado: Jue Sep 01, 2005 1:13 pm
Nombre: soliman
Contactar:

Re: Desactivar sombras al modelar

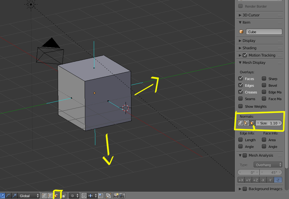
Mensaje por soliman » Mar Sep 29, 2015 12:22 am

A lo mejor lo que pasa es que tienes las normales invertidas..
Selecciona todo el bloque y presiona Ctrl+N (Recalcular Normales).
En las últimas versiones de Blender, para poder detectar esas normales invertidas, hace que estas, se vean de color un poco mas oscuro que si son las normales.
A ver si es ese el fallo.
Si no es ese, puedes poner 6 luces (una en enfoque a cada cara.

SSubo una imagen para que veas como apuntan las normales de un cubo.
Adjuntos
normales.jpg

ferdynar
Mensajes: 4
Registrado: Dom Sep 27, 2015 7:14 am
Nombre: Sergio Moreno

Re: Desactivar sombras al modelar

Mensaje por ferdynar » Mié Sep 30, 2015 7:50 am

Vale, muchisimas gracias por la ayuda, efectivamente el problema era ese. Al pulsar Ctrl+N solucione el problema.

De todas formas ahora me ha surgido una duda, y es si es posible desactivar eso de alguna forma para ver todas las partes del modelo igual de claras, dado que al solucionarlo ahora se me ha puesto oscuro el interior de la casa, no quiero editarlo, por lo que me da igual. Pero me surge la duda de si se puede quitar por si en un futuro lo necesitase.

Pongo la imagen para que se me entienda:

http://es.tinypic.com/view.php?pic=2w2k ... gvZH_ntlBc

Saludos, e insisto, muchísimas gracias, me estaba quedando ciego de forzar la vista para poder ver esas zonas oscuras.

Avatar de Usuario
soliman
Mensajes: 5501
Registrado: Jue Sep 01, 2005 1:13 pm
Nombre: soliman
Contactar:

Re: Desactivar sombras al modelar

Mensaje por soliman » Mié Sep 30, 2015 11:16 am

Para que un objeto tenga caras por los dos lados, lo mas fácil es ponerle un Modificador de tipo Solidify (que solidifica) así tendrás tanto caras por un lado como por el otro que apuntaran las normales cada una para su lado.
Pero si es solo para el modelado y luego no las vas a utilizar no le veo el sentido (solo que lo veas todo mas claro.
...
Hay una opción en el User Preferences > System, donde se pueden tocar esos valores de sombreado, pero yo la verdad no los he utilizado nunca..
A ver si la imagen te sirve para probarlo...
Adjuntos
User_System.jpg

Responder